
помогите со сборкой sstc с аудио
насобиравшись качеров ( http://www.youtube.com/watch?v=Ob29q2T8fC4 ) решил перейти на более сложные схемы с большими возможностями, но знаний в этой области не так много( так что помогите, кто шарит в этом деле. как я понимаю драйвер нужен лишь для генерации высокой частоты и вместо него можно любой вв генератор поставить?(но это так к слову) вообще подскажите может есть более хорошие схемы для полумоста и как лучше сделать аудио модуляцию, у меня есть идея поставить микроконтроллер который будет конвертировать звуковую частоту в соответствующую частоту для управления полумостом (записать на него программу там), кто знает это лучше будет или лучше по данной схеме собирать. можно для полумоста использовать катушку для сетевого качера или надо новую мотать с другими параметрами, можно ли еще на полумост взять irfr460 (или лучше что то другое?) ? Вообще помогите с распиновкой и наминаломи элеметов пожалуйста и вообще кто чем может
заранее спасибо.

-
- Сообщения: 223
С такими вопросами лучше купить готовое))) http://simpletesla.ru/ru/shop/
Аудио модуляция это уже второй шаг , вначале просто бы собрать рабочую конструкцию с обратной связью.
Здесь есть много информации http://tqfp.org/forum/viewtopic.php?f=44&t=107 и как минимум надо быть с этим ознакомленным.
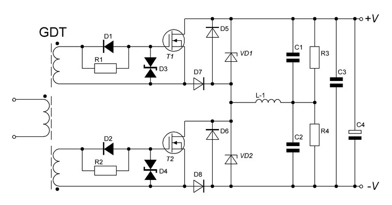
Приведённая схема - устаревший вариант , есть более новый и простой http://stevehv.4hv.org/SSTC5/miniSSTCfnlsch.JPG. Силовую часть можно переделать под 220в на тех же irfp460 например.
Здесь есть много информации http://tqfp.org/forum/viewtopic.php?f=44&t=107 и как минимум надо быть с этим ознакомленным.
Приведённая схема - устаревший вариант , есть более новый и простой http://stevehv.4hv.org/SSTC5/miniSSTCfnlsch.JPG. Силовую часть можно переделать под 220в на тех же irfp460 например.
а силовую часть лучше по какой схеме паять? и еще во такую схемку нашел http://radioskot.ru/forum/15-1255-1 на одной микросхеме будет проще и дешевле (тем более микросхем ucc37322 (37322) я не нашел в интернете в магазине я думаю тоже не будет)
Силовую можно спаять на подобии схемы Стива , та микруха слабовата , она не потянет 2 транзистора , лучше для начала просто по стандарту на 37321 сделать. В любом случае надо что то более мощное чем 27245.
можно и по стандарту это она http://www.chipdip.ru/product/ucc37321p/ ? а что здесь отвечает за частоту, как аудио модуляцию запелить ?
За аудио мод отвечает прерыватель, именно он заставляет катушку включаться и выключаться с частотой звука, его сигнал подается в самом простом случае на разрешающую ногу(третью) ucc37321
на IRGP50B60PD1PBF лучше будет чем на 460-х ? и можете еше скинуть статейку по расчету катушек ?
Смотря для какого тока в первичке , но насколько я знаю обычно IGBT для DRSSTC берут , для сстц феты.
Здесь есть все необходимые расчёты: http://tqfp.org/calculatoria/
Здесь есть все необходимые расчёты: http://tqfp.org/calculatoria/
у irfp460 затворы тяжелые, греться сильно будет и GDT придется хорошо рассчитывать (говорят лучше на IGBT делать) а что может быть не так с током в первичке? (ну от сети естественно питать)
- iEugene0x7CA
- Адепт
- Сообщения: 1571
- Откуда: Киев
Ребят, у меня есть ну просто замечательное предложение!
Тов. Ivan просто начинает строить SS'ку, без лишних разговоров.
Она у него всё равно пару раз бабахнет, но так хотя бы процесс пойдёт, а не трындёж.
Тов. Ivan просто начинает строить SS'ку, без лишних разговоров.
Она у него всё равно пару раз бабахнет, но так хотя бы процесс пойдёт, а не трындёж.

ну я для того и пишу чтоб разобраться и чтоб ничего не взорвать ) от чего оно может бабахнуть (какие у нее пределы, что не любит эта схема?)? GDT нужно хорошо намотать? или еще есть какие то критические моменты?
если пробный запуск сделать от 50 вольт то норм будет? или это не выявит если что неисправность и все так же сгорит?
вообще ведь главное выводы с GDT не перепутать а кроме этого я причин не вижу
Вернуться в «Трансформаторы Тесла»
Кто сейчас на конференции
Сейчас этот форум просматривают: нет зарегистрированных пользователей и 33 гостя