Расчет DRSSTC класса Е

Обсуждение общих вопросов, связанных с трансформаторами Тесла.
R2R
Сообщения: 200
Откуда: Калуга

Сообщение R2R » 19 май 2016, 00:14

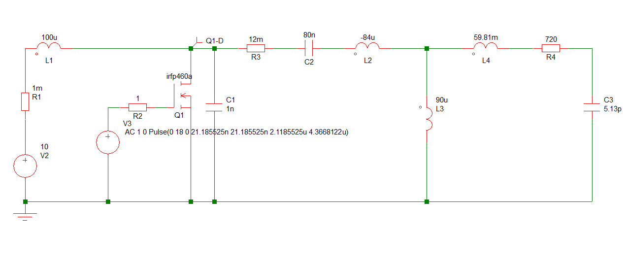
Доброго времени суток. Захотелось сделать простенькую дрку, в качестве топологии взял усилитель класса Е (http://uzzors2k.4hv.org/projectfiles/4MHzclassE1/proper_4MHz_classE_SSTC.gif). Вбил геометрию катушки в программу из калькулятории (http://tqfp.org/calculatoria/tesla/?h1=0&d12=13&d11=11&n1=5&offset1=0&C1=80n&h2=18.3&d2=6.3&d2cu=0.1&toroid_d2=9&toroid_d1=3), собрал модель в симуляторе SIMETRIX/SIMPLIS 7.2. Осталось подобрать номиналы элементов L1 и C1, чтобы добиться работы транзистора в режиме с мягким переключением. Я попробовал 3 методики расчета этих усилителей, но они дали разные неподходящие результаты. Что делать, может быть, кто-нибудь собирал класс Е?


Спустя несколько дней размышлений пришел к выводу, что достичь одновременно раскачки первички с частотой одного из полюсов и мягкого переключения транзистора в рамках однотранзисторной топологии не получится.
Вложения
Схема.png

Вернуться в «Трансформаторы Тесла»



Кто сейчас на конференции

Сейчас этот форум просматривают: Google [Bot] и 20 гостей