Проблемы с SimpleTesla
Господа разработчики! Не могли бы Вы выложить версию программы под прошивку 1.8, именно на ней все и работало изначально... Спасибо...
Sib писал(а):С новой первичкой к. связи стал побольше... Не подскажете, как посчитать емкость ММС под параметры катушки, хочу набрать из к78-2?
Если по расчету - то подставляй другие цифры в строчке ММС, жми ввод и смотри результат - чтоб частота первички была на 4-5кгц меньше чем частота вторички.
В твоем случае - 37н подходит.
Rabby был прав, таки вылетела сборка фетов раскачки гдт. Причина, как я считаю, перегрев силовых транзисторов, при работе в полифоническом режиме. Так что считаю, что установка термозащиты
обязательна. Остается вопрос, какую цепь лучше разорвать термостатом? Рвать 220в не считаю целесообразным, достаточно низковольтных цепей. Еще планирую поставить пару резисторов по 1 ом
перед гдт и супрессор параллельно первичке гдт, может спасет следующий раз...
обязательна. Остается вопрос, какую цепь лучше разорвать термостатом? Рвать 220в не считаю целесообразным, достаточно низковольтных цепей. Еще планирую поставить пару резисторов по 1 ом
перед гдт и супрессор параллельно первичке гдт, может спасет следующий раз...
Тебе же писали делай 9_10витков! Все как обычно никто и ничто не меняется в этом. Мире!
- iEugene0x7CA
- Адепт
- Сообщения: 1571
- Откуда: Киев
О, чуть отлучился а уже все отремонтили. 
Собственно, хотел показать что у меня есть. Это была практически полностью распаянная платка — запаял за вечерок под кинцо.
Таки в свое время много народу закупило ST2, и не помешает протестить как она ведет себя на сегодняшний день.
Да, термозащиту стоит добавить — без неё ничего не спасет от бабаха если транзисторы уйдут за 100°C.
Так же абсолютно обязательно нужна OCD — без неё ток через транзисторы взлетает под 400А если ударит в землю.
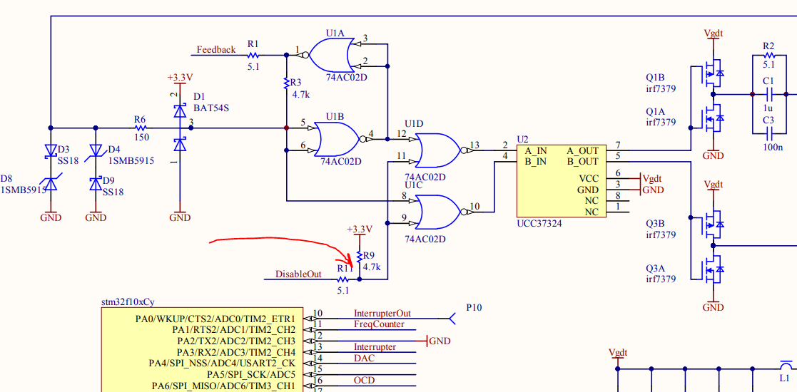
Насчет механизма отключения — сигнал прерывания от STM'ки подается вот сюда:
Сигнал инвертирован, если в этой точке 3.3В — оба входа UCC37324 подтягиваются к земле. Вообще вся 74AC02 фактически исполняет роль Enable'а для драйвера и разделялку фидбка на инвертированный и неинвертированный.
Ну, еще оно отсылает фидбек на процессор дабы тот дорабатывал последний период перед отключением, но то уже сложности.
Да, глянул в прошивке, ножка DisableOut инициализирована как PushPull, т.е. нельзя просто подтянуть ту точку к земле — тогда выход с МК коротнет на землю и может сгореть ножка.
Нужно заменить резистор R11 на 200 Ом, тогда можно будет подтягивать транзистором.
Термозащиту можно аналоговую сделать, на термисторе и паре 555 таймеров — повесить на транзистор и будет работать совсем не хуже.
После внимательней гляну схемку, скажу чего можно добавить/заменить. Ну, и запущу платку, отпишусь на каких параметрах нормально отработало.
P.S. У прошивки v1.8 был довольно неприятный баг в виде работы на максимум несмотря на положение ползунка громкости. Может кого-то жестко цапнуть за попу.
Юзайте v1.12, это самая стабильная моно-версия.

Собственно, хотел показать что у меня есть. Это была практически полностью распаянная платка — запаял за вечерок под кинцо.

Таки в свое время много народу закупило ST2, и не помешает протестить как она ведет себя на сегодняшний день.
Sib писал(а):считаю, что установка термозащиты обязательна. Остается вопрос, какую цепь лучше разорвать термостатом? Рвать 220в не считаю целесообразным, достаточно низковольтных цепей. Еще планирую поставить пару резисторов по 1 ом перед гдт и супрессор параллельно первичке гдт, может спасет следующий раз...
Да, термозащиту стоит добавить — без неё ничего не спасет от бабаха если транзисторы уйдут за 100°C.
Так же абсолютно обязательно нужна OCD — без неё ток через транзисторы взлетает под 400А если ударит в землю.
Насчет механизма отключения — сигнал прерывания от STM'ки подается вот сюда:
Сигнал инвертирован, если в этой точке 3.3В — оба входа UCC37324 подтягиваются к земле. Вообще вся 74AC02 фактически исполняет роль Enable'а для драйвера и разделялку фидбка на инвертированный и неинвертированный.
Ну, еще оно отсылает фидбек на процессор дабы тот дорабатывал последний период перед отключением, но то уже сложности.

Да, глянул в прошивке, ножка DisableOut инициализирована как PushPull, т.е. нельзя просто подтянуть ту точку к земле — тогда выход с МК коротнет на землю и может сгореть ножка.
Нужно заменить резистор R11 на 200 Ом, тогда можно будет подтягивать транзистором.
Термозащиту можно аналоговую сделать, на термисторе и паре 555 таймеров — повесить на транзистор и будет работать совсем не хуже.
После внимательней гляну схемку, скажу чего можно добавить/заменить. Ну, и запущу платку, отпишусь на каких параметрах нормально отработало.
P.S. У прошивки v1.8 был довольно неприятный баг в виде работы на максимум несмотря на положение ползунка громкости. Может кого-то жестко цапнуть за попу.

Юзайте v1.12, это самая стабильная моно-версия.
Нашел обычное термореле на 60С, посажу его на термоклей прямо на транзистор, особого быстродействия от термозащиты вроде и не требуется, поэтому и транзистор можно не ставить, а просто коротить входы 74AC02 на землю, про резистор 200 ом тоже понятно... Но в идеале хотелось бы, чтобы сработка термозащиты отрубала сам процессор... Еще могу добавить, что при работе в полифоническом режиме ключи греются намного сильнее, стандартного радиатора хватает на пару минут с активным охлаждением. Попробую, как советуют, увеличить еще количество витков первички, поставить кулер от ПК на ключи, ну и сами ключевые транзисторы можно поподбирать или две пары в параллель поставить... Результаты буду выкладывать, пригодится может кому...
Уважаемый savol, зачем столько эмоций? В этом мире достаточно изменений, и это радует... Внимательно слежу за советами и очень за них благодарен. Следующая первичка будет 8 витков, посмотрю, как это повлияет на режим работы ключей и размер стримера. Результат, конечно, важен, но и процесс его получения очень интересен.
Для дрсстц по рецепту Стива лучше витков поменьше-ёмкость побольше.Получим быстрое нарастание тока в контуре,и лучшую передачу энергии от первички к вторичке-резонансные частоты не успевают сильно разбежаться.Стример будет максимальный.Если же имеем обратную картину-много витков-и емкость поменьше-ток нарастает дольше,пробой происходит позже и идёт более равномерная передача энергии.Такая конфигурация выгоднее для qcw,где время накачки в 20-30 раз больше
- iEugene0x7CA
- Адепт
- Сообщения: 1571
- Откуда: Киев
Sib писал(а):Нашел обычное термореле на 60С, посажу его на термоклей прямо на транзистор, особого быстродействия от термозащиты вроде и не требуется, поэтому и транзистор можно не ставить, а просто коротить входы 74AC02 на землю, про резистор 200 ом тоже понятно...
Так, в прошлом сообщении провтыкал насчет подтяга к земле — подтягивать точку нужно к 3.3В напрямую дабы отключался выход.
Резистор R11 по прежнему стоит заменить на 200 Ом, иначе ножка STM'ки уже будет поглощать мощный ток и снова может сгореть.
Sib писал(а):Но в идеале хотелось бы, чтобы сработка термозащиты отрубала сам процессор... Еще могу добавить, что при работе в полифоническом режиме ключи греются намного сильнее, стандартного радиатора хватает на пару минут с активным охлаждением. Попробую, как советуют, увеличить еще количество витков первички, поставить кулер от ПК на ключи, ну и сами ключевые транзисторы можно поподбирать или две пары в параллель поставить...
В теории можно и процессор через ножку RESET сбрасывать(подключится можно на C29), но это не самое лучшее решение — тогда отпадет связь по BT и нельзя будет подключиться пока не остынет.
Насчет быстрого нагрева — а скинь настройки, какие сейчас.
Так же, с охлаждением крайне помогают керамические термопрокладки. Выглядят так, работают в разы лучше силиконовых.


Ключи лучше не ставить в параллель без апгрейда драйверной части на более мощную.
Да, еще рекомендуется добавить 1R резистор последовательно с первичкой GDT, он будет гасить токовые выбросы, от которых вероятно навернулась сборка транзисторов.
И количество витков первички не стоит трогать, первичный контур и вторка должны быть настроены друг под друга.
Sib писал(а):Результаты буду выкладывать, пригодится может кому...
На то оно все и делается.

Еще по калькулятору вопрос... По высоте намотки и диаметру провода посчитать количество витков, конечно можно, но не все же на станке мотают, зазоры между витками точности расчету не добавляют. На 10% не совпадает примерно... Или это не критично?
Sib писал(а):Еще по калькулятору вопрос... По высоте намотки и диаметру провода посчитать количество витков, конечно можно, но не все же на станке мотают, зазоры между витками точности расчету не добавляют. На 10% не совпадает примерно... Или это не критично?
воо бще все на спец станке и мотаюти виток к витку ,а главное без перехлеста(витое за виток)!,по другому и не делал и не знаю ,что даже будет если не правильно намотать!
Sib писал(а):Настройки такие, емкость контура увеличил до 37НФ, про керамические термопрокладки понял, разыскиваю...
При первых постройках катух тоже думал ,что если больше емкость ммс ,то больше разряд будет-формула верна-только если есть полное понимание работы катухи в целом-основные элементы 1.транзистор больших токов-меньше частота.....2.выше частота-меньше емкость ммс !!!!!!!!!!!!!!!!!!
Sib писал(а):Уважаемый savol, зачем столько эмоций? В этом мире достаточно изменений, и это радует... Внимательно слежу за советами и очень за них благодарен. Следующая первичка будет 8 витков, посмотрю, как это повлияет на режим работы ключей и размер стримера. Результат, конечно, важен, но и процесс его получения очень интересен.
это не имоции -это возрастное эго Гуру!,а по геометрии вашей катухи давно все ясно как божий день -полумост на частоте 260-340 кГц-30-40 см разряд 220 в 600 Вт,на мосте 55-65см 220 в1-2.5 кВт
Так емкость ммс под параметры и подгонял, и да, стример вырос немного, вместе с энергопотреблением... По намотке, тоже станок сделал, без шаговых движков, вручную, для пары катушек в три года достаточно, считаю... Просто обратил внимание на несовпадение количества витков в расчете и фактически. Скорее всего из-за невидимых зазоров между витками.
Сейчас задача довести сей девайс до приемлемого времени непрерывной работы в полифоническом режиме и можно на полный мост замахнуться...
Сейчас задача довести сей девайс до приемлемого времени непрерывной работы в полифоническом режиме и можно на полный мост замахнуться...
Sib писал(а):Так емкость ммс под параметры и подгонял, и да, стример вырос немного, вместе с энергопотреблением... По намотке, тоже станок сделал, без шаговых движков, вручную, для пары катушек в три года достаточно, считаю... Просто обратил внимание на несовпадение количества витков в расчете и фактически. Скорее всего из-за невидимых зазоров между витками.
Сейчас задача довести сей девайс до приемлемого времени непрерывной работы в полифоническом режиме и можно на полный мост замахнуться...
Не советую делать полный мост из за возрастающих в разы гармонических помех-тем самым уменьшющих надежность системы в целом!В полумосте одни приемущества-1.надежность 2.меньше компонентов для ремонта.3 меньше помех по сети 220 вольт
Ну о мосте еще рано думать, это если приобрету simple driver... По многострадальной ST2, приклеил на второй ключевой транзистор датчик температуры (на первом
приклеено термореле), теперь можно отключать не дожидаясь перегрева. Пришлось все экранировать, наводки дикие. Заказал на али термопрокладки, которые
нитридалюминиевые, пока поставил слюду, вроде лучше силиконовых. Посоветовали отличную термопасту (раньше использовал кпт-8),Keratherm KP 12. Действительно, намного лучше, меньше все стало греться.
приклеено термореле), теперь можно отключать не дожидаясь перегрева. Пришлось все экранировать, наводки дикие. Заказал на али термопрокладки, которые
нитридалюминиевые, пока поставил слюду, вроде лучше силиконовых. Посоветовали отличную термопасту (раньше использовал кпт-8),Keratherm KP 12. Действительно, намного лучше, меньше все стало греться.
Слюда тоже фигня, пока керамика едет, воткнул прокладку keratherm 86/600, буду пробовать. Также начат процесс запихивания всего в корпус...
- iEugene0x7CA
- Адепт
- Сообщения: 1571
- Откуда: Киев
Sib писал(а):но не все же на станке мотают, зазоры между витками точности расчету не добавляют. На 10% не совпадает примерно... Или это не критично?
Намотка на станке скорее исключение из правил — по прежнему все мотают руками, максимум сбоку будет моторчик крутить вторичку.
Штука, которую Сергей в подвале собрал – офигенно хлипкая установка, страшно чихнуть когда она мотает, иначе все собьется.

Иногда буквально, приходится отматывать назад и перематывать места где получились просветы.
По точности — она не особо важна, может быть больше или меньше витков, главное чтобы прямо сильно не отличалось.
Разве что, стоит следить чтобы просветов не было — с них больше вероятности, что начнет пробивать на первичку.
Sib писал(а):Процесс запихивания в корпус закончен... Прокладки, кстати, растеклись, механического усилия не выдержали, поставил обычные. На пару минут хватает, до 70С.
Какой-то корпус... Слишком прямоугольный.

Мне кажется можно упаковать во что-нибудь более приличное, если не сделать прямо свой корпус, например как у нас с ST3 и ST SSTC.
Насчет прокладок, с керамическими будет отрабатывать под 10-15 минут, и это при игре полифонии в землю. Недавно выкладывал видео с тестом ST3: viewtopic.php?p=16693#p16693
P.S. Да, глянул конфигурацию катушки — 300 кГц это весьма дофига, я бы снизил в идеале до 200 кГц, например более тонкой проволокой во вторке.
Так же, советую почитать про полюса в DRSSTC, дабы шарить на каком запускать: http://simpletesla.ru/tesla-transfer-function/
P.P.S. В моей ST2 оказался какой-то глюк и её нужно раздебажить. Видимо по этой причине в свое время платка не пошла в продажу, и была распаяна.
Корпус, однако, какой был... Зато за день все запихал, с изготовлением долгая песня и место есть для творчества, например собрать силовую часть, как в ST3, только с двумя парами ключей в параллель, заодно и напряжение на транзисторах раскачки гдт поднять, чтобы 1:1 намотать... Термозащита, собранная из термореле на 60С и триггера на релюхе, работает замечательно (закорачивает R9, R11 увеличил до 200 Ом)
видно по корпусу человек в электролаборатории при нии работал по тестам токомака-там в таких корпусах( на фото видел ) Теслы и Марксы стоять для генерации плазмы в ядре бублика!
Кто сейчас на конференции
Сейчас этот форум просматривают: нет зарегистрированных пользователей и 13 гостей