SSTC от TERAVOLTa v2.0

Обсуждение общих вопросов, связанных с трансформаторами Тесла.
Аватара пользователя
TERAVOLT
Сообщения: 214

Сообщение TERAVOLT » 10 май 2020, 19:32

Здравствуйте уважаемые форумчане! Похоже Тэсластроительство - это навсегда :D . Много времени прошло с момента изготовления моей первой SSTC, которая к сожалению не дожила до сегодняшнего дня (остался только тор и половина прерывателя :D ). Я уже успел и университет закончить, и домой вернулся, устроился на скучную работу.... и все это время было чувство неудовлетворености, ведь нет у меня рабочей катушки. Вот я решил это исправить и как пологается, сначала решил все вспомнить. Перелистал и свою тему и другие, заказал детали, намотал катуху ииии осцилогрофом то я не разжился... Короче говоря, все ucc37321/2 оказались бракованные :( Не о пуская рук, заказал на том же Али 27425, собрал по схеме зерга без 74нс14 и о чудо, схема завеась :o . Подключал от понижающего трансформатора на 36; 80; 110; 220 v ac... https://youtu.be/S9U92wLFQmk
Поигрался, спалил горстку транзистов и решил пере собрать с ОС на 74нс14. Получилось хорошо, но на соплях.
IMG_20200510_103149.jpg
По ссылочке небольшой обзорчик на мою конструкцию и стримеры https://youtu.be/FVzObMjhOTs
И вот после того как я спалил уже 12 транзисторов, нашел такую схему
SSTC4Schematic2015.gif
как видно она предназначена для моста, что хорошо (на вырост). Для начала соберу ее с одним GDT , но выход ucc все равно усилю. Возможно некоторые из заданных мной вопросов покажутся глупыми, но прошу не судить строго, ибо я еще учусь.
Вторичку расчитывал на сайте Горчилина ( не спрашивайте почему, я не знаю :D )
IMG_20200510_015356.jpg
IMG_20200510_015435.jpg
оставлю ее.
В силовую заказал китайские 60n65 а там посмотрим.
Прерыватель оставлю пока этот ( i1 в полурабочем состоянии), если когда нибудь наберусь мужества развести плату под i2, то с удовольствием попробую собрать.

Аватара пользователя
TERAVOLT
Сообщения: 214

Сообщение TERAVOLT » 11 май 2020, 03:09

Друзья, посидел я, подумал и решил, что без ocd транзисторов не напасешься. К выложенной в прошлом посту схеме добавил OCD Cтива и убрал со входа ОС стабы. Так же не ясно на кой черт там нарисован резистор r16, по этому я его то-же убрал. Окончательная схема "мозга" SSTC
sstc.JPG
Интересует мнение специалистов. Уважаемые знатоки, внимание! -вопрос: Нужно ли что-то добавить/убавить в схему для повышения надежности? Есть идея добавить термоконтроль на оу, чтоб так же транзистором тормозить поерыватель. Может еще что нибудь, даже не знаю...Uvlo не предлогать, я не такой :D . Всем заранее спасибо!

Аватара пользователя
TERAVOLT
Сообщения: 214

Сообщение TERAVOLT » 11 май 2020, 21:28

Решил все таки добавить еще защиту по температуре, теперь остался один операционник не задействован, не представляю что на нем сделать... Схема вышла такая
sstc + TEMP.JPG
Есть предложения что можно в схему добавить?

webkirov
Сообщения: 277
Откуда: Депрессивный регион

Сообщение webkirov » 11 май 2020, 21:50

Я думаю, лучше было бы, если бы ток с трансформатора тока сначала выпрямлялся бы диодами выпрямительного моста, а потом бы уже преобразовывался в напряжение на резисторе 1-10R. Так как не думаю, что на резисторе 1-10R будет выделяться достаточное напряжение для открытия двух переходов выпрямительных диодов моста.

В схеме температурной защиты делитель уставки ниоткуда не запитан?

Аватара пользователя
TERAVOLT
Сообщения: 214

Сообщение TERAVOLT » 11 май 2020, 21:59

думаю, лучше было бы, если бы ток с трансформатора тока сначала выпрямлялся бы диодами выпрямительного моста, а потом бы уже преобразовывался в напряжение на резисторе 1-10R. Так как не думаю, что на резисторе 1-10R будет выделяться достаточное напряжение для открытия двух переходов выпрямительных диодов моста
да, я думал об этом, но это взято с схемы Стива. Понятно, что в др сстц, откуда я ее взял на трансформаторе больше получится напряжение, но все же. Вы полагаете нужно перенести резюк и поставить вместо 100ом?
В схеме температурной защиты делитель уставки ниоткуда не запитан?
Конечно запитан, ошибка, извиняюсь... Запитан от +12

Аватара пользователя
TERAVOLT
Сообщения: 214

Сообщение TERAVOLT » 12 май 2020, 15:33

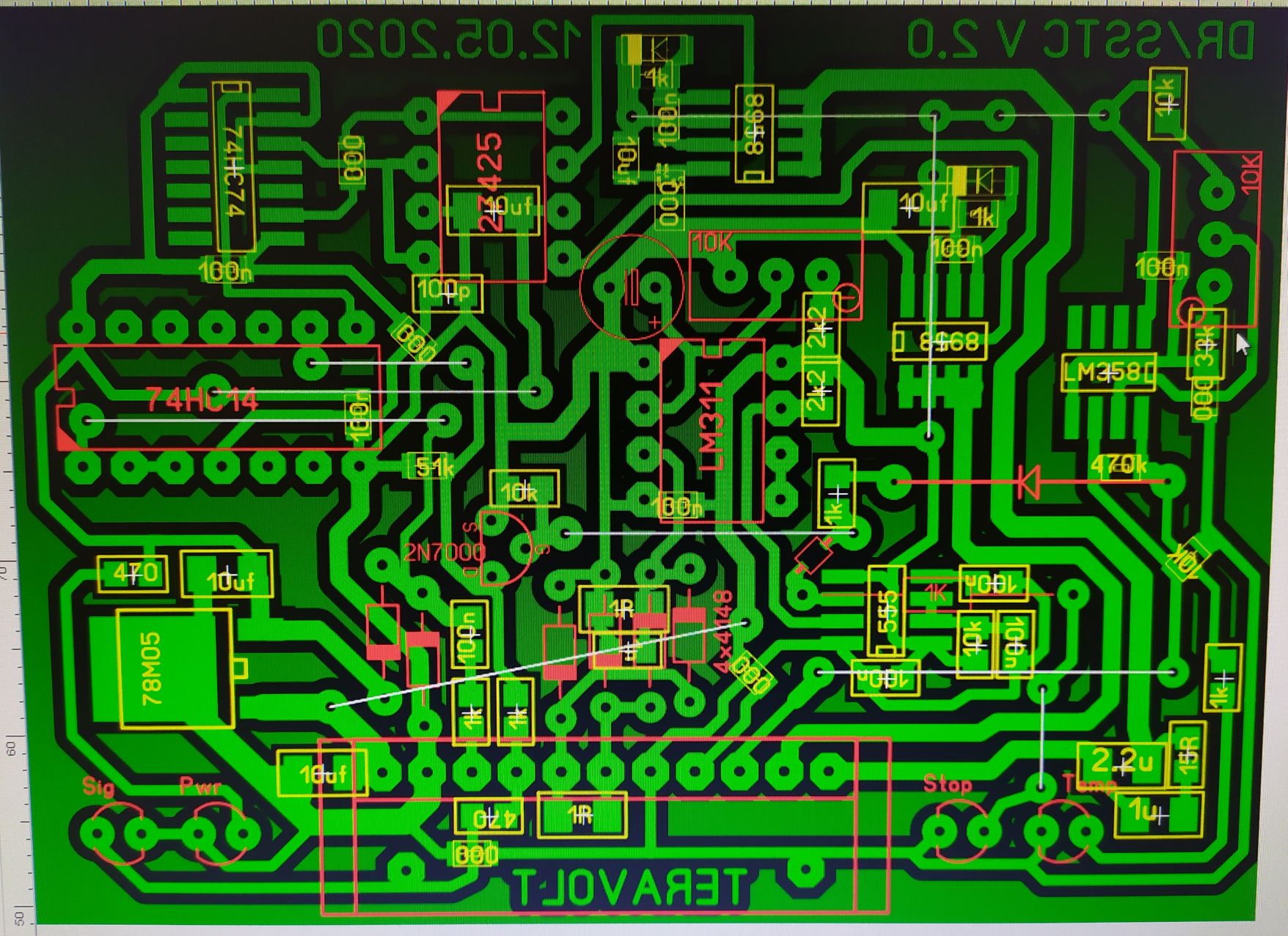
Не дождался предложений, по этому развел плату без дополнений. Вышло достаточно компактно, особенно если учесть, что плата ставится вертикально на плату полумоста/ моста (можно и на проводах). Фото выложить пока не получается, после сборки и опробования поделюсь печаткой, если заработает как надо.

Аватара пользователя
TERAVOLT
Сообщения: 214

Сообщение TERAVOLT » 14 май 2020, 00:33

Ну что! Вытравил, спаял и даже работает.
IMG_20200512_153050_compress91.jpg
Кстати я понял зачем был нужен r16 на 20к и соответственно установил его. На плате косякнул, не отзеркалил стабилизатор, посему стоит он вверх ногами. Небольшой обзорчик тут https://youtu.be/487RSknyOQM . Как видно защиты работают, но ОЦД... Короче говоря прицепить я силовую на тех же RJH60f7 питал от трансов, общая мощность не более 250вт! ОцД "настроил" так: подключил питания силовой от 13в ас, все заработало. При поднесении отвертки к тору видимо поднимается ток и подмаргивает светодиод, при этом будто падает скважность( разряд прям бледнеет), чуть крутанул подстроичник и все гуд, реакции нет на отвертку. Поднял питание до 36в ас все так же, выставил опять подстроечник, снял разрядник с Тора иии оцД сработал, все гуд, думаю ну ок. Подаю 220 от транса на 250вт. Не более 1 ампера! Стример вылез как был тогда от сети, даже может больше... При попытке словить стример отверткой оцД не сработал и силовая ушла в мусор. Как я мог убить ключи током 1ампер? Силовая обаязана капитально, супрессоры пленки и тд. Что могло произойти не пойму...
IMG_20200513_192601_compress57.jpg
IMG_20200513_193135_compress3.jpg
IMG_20200513_193028_compress28.jpg

webkirov
Сообщения: 277
Откуда: Депрессивный регион

Сообщение webkirov » 14 май 2020, 18:05

Мог произойти сквозной ток.

Аватара пользователя
TERAVOLT
Сообщения: 214

Сообщение TERAVOLT » 14 май 2020, 18:13

Мог произойти сквозной ток.
исключено! В затворах резисторы аж по 6 ом и вот еще
Стример вылез как был тогда от сети, даже может больше... При попытке словить стример отверткой оцД не сработал

Мне кажется первичка жирновата для тех транзов, попозже узнаю, затарил 40n60smd 4шт. Рассчитываю, что они доживут до моста! Кстати такой вот вопрос: что проще в построении мост или двойной полумост?

Аватара пользователя
TERAVOLT
Сообщения: 214

Сообщение TERAVOLT » 14 май 2020, 21:26

Я каким-то образом окончательно убил i1 :( теперь пока програматор не приедет, миди не видать

Аватара пользователя
TERAVOLT
Сообщения: 214

Сообщение TERAVOLT » 15 май 2020, 03:31

Старина bsvi и другие форумчане вы где?

Аватара пользователя
Pigball
Сообщения: 164

Сообщение Pigball » 15 май 2020, 04:54

Дружище, ты немного не в теме что-ли? Покури немного форум. Как можно питать SSку Серегиным интером для Dr-ки? Это совершенно разные интеры. У ss- ки накачка мама не горюй. И выкинь нахер все схемы, которые пилишь. Насобирал мусора всякого с нета. Мучаешься бедолага по сути с хренью какой-то. И САМОЕ ГЛАВНОЕ: Хорошую SS-ку не собрать без анализатора обратной связи - ИНАЧЕ будешь всю жизнь работать на транзисторы. SS- ка - это мать его кипятильник. Даже Серега BSVI и Евгений Ney вместе собрали стабильные теселки только спустя очень много лет кропотливого труда, талантливых знаний и навыков в области программирования, вечных экспериментов и вкидыванием бабла. Это охеренный многолетний труд. И то - эти красавчики делают только маленькие но очень стабильные катушки.
СОВЕТ: Хочешь собрать хорошую катушку SS- купи SI и анализатор обратной связи. Если DR-ку хочешь - бери SI и и SD2.3. Остальное прикрутишь сам. Сэкономишь свое время, силы и деньги, и некоторых случаях здоровье.

Аватара пользователя
BSVi
Адепт
Сообщения: 3576
Откуда: Киев

Сообщение BSVi » 15 май 2020, 09:25

Да, сстц при разряде в землю заводится на гармонике, при этом, драйвер не успевает переключать транзисторы и приоткрывает их, переводя в А класс. Это - самый худший режим работы транзисторов. В результате, они почти мгновенно сгорают. В ДРках такого не происходит из-за высокой добротности первички. Если хочешь что-то сделать без разных там анализаторов, лучше сотвори DRSSTC.

Кроме того, драйвер на составных транзисторах требует обвязку диодами и резисторами, иначе, он перегревается в ССТЦ.

Аватара пользователя
TERAVOLT
Сообщения: 214

Сообщение TERAVOLT » 15 май 2020, 10:50

Как можно питать SSку Серегиным интером для Dr-ки? Это совершенно разные интеры. У ss- ки накачка мама не горюй.
Здравствуйте, а чем это может быть плохо не пойму? При всех запуска накачка не превышала 200мкс и это для дрки хреново, а для сски это по-моему благо.
Хорошую SS-ку не собрать без анализатора обратной связи - ИНАЧЕ будешь всю жизнь работать на транзисторы.
А с этого места поподробнее, что за анализатор такой, где бы читануть?
Даже Серега BSVI и Евгений Ney вместе собрали стабильные теселки только спустя очень много лет кропотливого труда, талантливых знаний и навыков в области программирования, вечных экспериментов
ну это же не значит, что нужно все бросить и бежать за simple*** чем нибудь как вы советуете
Хочешь собрать хорошую катушку SS- купи SI и анализатор обратной связи. Если DR-ку хочешь - бери SI и и SD2.3. Остальное прикрутишь сам. Сэкономишь свое время, силы и деньги, и некоторых случаях здоровье
у меня нет задачи что-то экономить, есть задача собрать "свое" или хотя бы своими руками, учиться. Купить каждый может!
SS- ка - это мать его кипятильник.
Тут согласен полностью, но я не уверен что дорос до дрки, не все моменты там ясны. Кроме того частота не особо большая, впринципе греться должно терпимо. Вот драйвер этот например как будет в Dr SSTC работать? Триггер тут не для того ли?
Да, сстц при разряде в землю заводится на гармонике, при этом, драйвер не успевает переключать транзисторы и приоткрывает их, переводя в А класс. Это - самый худший режим работы транзисторов. В результате, они почти мгновенно сгорают.
Здравствуйте, читал где-то про это на форуме, но так и не понял как подобного избежать. Так же непонятно что в этот момент думал себе OCD. Может почитать посоветуйте что нибудь об этом?
В ДРках такого не происходит из-за высокой добротности первички. Если хочешь что-то сделать без разных там анализаторов, лучше сотвори DRSSTC.
Вы думаете я созрел? :D ну допустим, мой драйвер для дрсстц сгодится ли или надо новый городить?
Кроме того, драйвер на составных транзисторах требует обвязку диодами и резисторами, иначе, он перегревается в ССТЦ.

Как не странно даже намека на НАГРЕВ не было у драйвера, может дело в Малой накачке?

Аватара пользователя
Pigball
Сообщения: 164

Сообщение Pigball » 16 май 2020, 02:28

Блин. Всегда пацанам говорил, как и всем своим работникам.
Хотите добиться результата в жизни - расставляйте приоритеты.
Любая работа начинается с названия - ЦЕЛЬ РАБОТЫ и ее лучше сразу для себя написать на бумаге и повесить на гвоздик.
И только после этого разрабатывается стратегия достижения цели, глядя на этот листик с целью.
В зависимости от разных условий постановки и всех исходников - выбирается кратчайший способ достижения ЦЕЛИ.
Думаете дальше скумекаете сами....
Извините - если я вас обижаю чем-то. Но для сбора катух - здесь есть все в литературе на форуме и блоге и магазинчике.
Насколько я понял - Вы хотите собрать что-то "свое". Но для что-то своего Вы выбираете не свои неверные схемы и разработки чужих людей в которых не имеете совсем никакого понятия и своего оборудования для достижения ЦЕЛИ. В итоге - будете тогда пиротехником.

Аватара пользователя
TERAVOLT
Сообщения: 214

Сообщение TERAVOLT » 16 май 2020, 11:12

Pigball писал(а):Блин. Всегда пацанам говорил, как и всем своим работникам.
Хотите добиться результата в жизни - расставляйте приоритеты.
Любая работа начинается с названия - ЦЕЛЬ РАБОТЫ и ее лучше сразу для себя написать на бумаге и повесить на гвоздик.
И только после этого разрабатывается стратегия достижения цели, глядя на этот листик с целью.
В зависимости от разных условий постановки и всех исходников - выбирается кратчайший способ достижения ЦЕЛИ.
Думаете дальше скумекаете сами....
Извините - если я вас обижаю чем-то. Но для сбора катух - здесь есть все в литературе на форуме и блоге и магазинчике.
Насколько я понял - Вы хотите собрать что-то "свое". Но для что-то своего Вы выбираете не свои неверные схемы и разработки чужих людей в которых не имеете совсем никакого понятия и своего оборудования для достижения ЦЕЛИ. В итоге - будете тогда пиротехником.

Товарищ, при всем уважении, если вы считаете мои вопросы глупыми или не достойными Вашего ответа- не пишите ничего лучше, чем учить меня жизни. Я создал эту тему в первую очередь для других форумчан, я мог этого не делать и получать информацию в Вопрос-ответ например. И да, у меня нет необходимого оборудования, но это преградой мне сильной не станет.
Но для сбора катух - здесь есть все в литературе на форуме и блоге и магазинчике.
Согласен полностью, и как вы могли заметить в моей теме не так уж и много вопросов. Я как уже сказал новичок в тесластроении, и некоторые вопросы могут показаться глупыми.
выбираете не свои неверные схемы и разработки чужих людей в которых не имеете совсем никакого понятия
По-моему мало кто тут пользовался своими схемами когда начинал. Говоря ,что я хочу что-то то "свое" , я не имел ввиду свою схему. В этом плане у меня абсолютно нет критериев, ибо есть куча людей делающих это лучше меня, за что им огромное спасибо.

Alibuster
Сообщения: 17

Сообщение Alibuster » 16 май 2020, 13:18

Привет! Подскажи, зачем кондер последовательно первичке стоит? Не могу поискать фотки своей ССки, компа нету( на память скажу, что там драйвер с прерывателем на одной маленькой платке, прерыватель состоит из 555, который в режиме burst. Из за этого в драйвере мне хватает одной 27425 без транзисторов, то есть одна микра тянет весьма такой нелегкий полумост из HGTG20N60A4D. Обвязка моста такая же. Схемку всего кроме интера брал с теслакойл ру, интер вроде как с радиоактива, вот схема:
 
Изображение


Естественно, никаким midi тут и не пахнет, но оно работает вроде)

Аватара пользователя
TERAVOLT
Сообщения: 214

Сообщение TERAVOLT » 16 май 2020, 18:05

Привет! Подскажи, зачем кондер последовательно первичке стоит?
Приветствую, читал что он как то ограничивает мощность и спасает от бабахов. Вроде бы это уже как drsstc должна быть, а нееет! Оказывается при больших емкостях это не так работает. На практике скажу, что если и есть толк от него, то не большой имхо.
мне хватает одной 27425 без транзисторов, то есть одна микра тянет весьма такой нелегкий полумост из HGTG20N60A4D.
это зависит в первую очередь же от частоты и используемых в силовой ключей! Я не знал, дойдут ли руки до моста у меня, но на всякий случай повторитель сделал. Вообще сейчас приехали 60n65 и есть мечта увидеть работу моста на них. Они достаточно тяжелые, 27425 точно бы сама не вывезла их.
интер вроде как с радиоактива, вот схема:
говорят же, что к хорошему быстро привыкаешь, вот и я привык к i1. Отличный интер и не сложный. Пока нечем прошить новый мк, соберу на 555 какой нить интер, может даже по предложенной вами схеме.


Пс... Если не секрет, сколько ключей убили, пока добились стабильной работы Вашей Dr SSTC.?

webkirov
Сообщения: 277
Откуда: Депрессивный регион

Сообщение webkirov » 16 май 2020, 18:27

сстц при разряде в землю заводится на гармонике

А что если установить фильтр гармоник (ФНЧ) на вход обратной связи? Пусть пропускает только основную (первую) гармонику, а остальные сильно подавляет. Вот только задержка фазы как повлияет... вопрос.

Аватара пользователя
TERAVOLT
Сообщения: 214

Сообщение TERAVOLT » 16 май 2020, 18:30

webkirov писал(а):
сстц при разряде в землю заводится на гармонике

А что если установить фильтр гармоник (ФНЧ) на вход обратной связи? Пусть пропускает только основную (первую) гармонику, а остальные сильно подавляет. Вот только задержка фазы как повлияет... вопрос.

Этож какого порядка ФНЧ надо?

webkirov
Сообщения: 277
Откуда: Депрессивный регион

Сообщение webkirov » 16 май 2020, 18:39

Pigball писал(а):ЦЕЛЬ РАБОТЫ.

Цель:получить удовольствие от решения, возникающих в процессе постройки, проблем. Это когда трудно, ничего не получается, никак не въезжаешь, и, после стотысячной попытки, наконец-то получилось. Вот она радость технического творчества.

webkirov
Сообщения: 277
Откуда: Депрессивный регион

Сообщение webkirov » 16 май 2020, 19:21

TERAVOLT писал(а):
webkirov писал(а):
сстц при разряде в землю заводится на гармонике

А что если установить фильтр гармоник (ФНЧ) на вход обратной связи? Пусть пропускает только основную (первую) гармонику, а остальные сильно подавляет. Вот только задержка фазы как повлияет... вопрос.

Этож какого порядка ФНЧ надо?


Второго. Но мне кажется, что транзисторы могли сгореть из-за выхода из области безопасной работы (safe operating area). То есть были превышены либо ток, либо напряжение.

Конденсатор в первичке может выровнять амплитуды импульсов, если делитель конденсаторной стойки полумоста делит напряжение питания не совсем поровну. Также может скомпенсировать разницу в проводимости транзисторов, то есть, если на одном транзисторе может быть чуть большее падение напряжения в открытом состоянии, чем на втором, соответственно, на нагрузке будут импульсы неодинаковой амплитуды. А с конденсатором - одинаковой

Аватара пользователя
TERAVOLT
Сообщения: 214

Сообщение TERAVOLT » 16 май 2020, 20:12

То есть были превышены либо ток, либо напряжение
да сто процентов сквозняк получился по неведомой причине, ибо ток превысить от транса на 250вт я не мог. Там в районе ампера выход.
делитель конденсаторной стойки полумоста делит напряжение питания не совсем поровну.
да, наблюдал такой шайтан у себя, но я просто резисторы поставил выравнивающие. Думаю в любом случае хуже от него не будет, поэтому лучше кондер ставить. А вообще хочу попробовать мост, с одним гдт правда, т.к. одинаковых двух колец мелких нет, а на крупном 3 витка по расчету...

Аватара пользователя
TERAVOLT
Сообщения: 214

Сообщение TERAVOLT » 18 май 2020, 14:54

Пацаны, процесс идет. Есть расчет и почти готовые резонаторы. Делаю с возможностью ее эволюции до DR SSTC, и вот не понятно, какой коэффициент связи максимальный, у всех по разному, у меня вот так:
IMG_20200517_230927_compress34.jpg
второй калькулятор
Screenshot_2020-05-17-23-19-43-365_com.android.chrome_compress62.jpg
мне кажется коэффициент связи для drsstc великоаат, поправьте если ошибаюсь. В железе это вот так, просто примерно пока
IMG_20200518_144322_compress52.jpg
IMG_20200518_144200_compress82.jpg
IMG_20200518_144235_compress22.jpg
IMG_20200518_141457_compress94.jpg
IMG_20200518_141510_compress72.jpg
первичка трубкой 6мм намотана, скажем так-то геморой и дорогой! Уж лучше бы кабель для антенны купил!

Аватара пользователя
TERAVOLT
Сообщения: 214

Сообщение TERAVOLT » 18 май 2020, 15:43

IMG_20200518_153948_compress61.jpg
IMG_20200518_153940_compress15.jpg
IMG_20200518_154007_compress9.jpg
IMG_20200518_153955_compress80.jpg
кто нибудь знает зачем тор поднимают над вторичной и что от этого зависит, заранее спасибо.

Вернуться в «Трансформаторы Тесла»



Кто сейчас на конференции

Сейчас этот форум просматривают: нет зарегистрированных пользователей и 1 гость