SimpleTesla
Я себе делаю напольную ДРку, но вот от настольной, которая уже вылизана и работает и музыку играет я бы не отказался.
Как и от нового UTC, но к сожалению не обладаю исчерпывающими финансовыми возможностями. Но когданибудь, обязательно =)
Мне кажется есть смысл в проигрывании полифонии через массив таких ДРок как аккомпанемент к каким нибудь выступлениям.
Сам с знакомым сейчас занимаемся одним проектом, ничего особо сложного, но факт в проблеме сбыта. Лично я понял для себя.
Сделай для себя, доведи до ума, оставь информацию. Если захотят, всегда можно повторить и продать =)
Как и от нового UTC, но к сожалению не обладаю исчерпывающими финансовыми возможностями. Но когданибудь, обязательно =)
Мне кажется есть смысл в проигрывании полифонии через массив таких ДРок как аккомпанемент к каким нибудь выступлениям.
Сам с знакомым сейчас занимаемся одним проектом, ничего особо сложного, но факт в проблеме сбыта. Лично я понял для себя.
Сделай для себя, доведи до ума, оставь информацию. Если захотят, всегда можно повторить и продать =)
Не, для себя и для сбыта - это очень разные вещи. Как для себя, она уже готова, можно было и не делать вторую версию платы, просто упаковать эти сопли в корпус. То есть, если делаешь "промышленный" вариант. то и вкладывваться нужно намного больше.
Кроме того, ради одной штучки повторять тоже смысла нету. Вообще, нужно прикинуть цену и организовать предзаказ или что-то в таком духе. Если наберется хотябы 10шт, тогда делать. Если нет, сделать для себя и забить.
Кроме того, ради одной штучки повторять тоже смысла нету. Вообще, нужно прикинуть цену и организовать предзаказ или что-то в таком духе. Если наберется хотябы 10шт, тогда делать. Если нет, сделать для себя и забить.
Ну для себя - мистерио вон как делает =) Для себя же.
Тогда делай так чтобы было легко повторить, в том числе хоть на заводе при мелкосерийной сборке.
Тогда делай так чтобы было легко повторить, в том числе хоть на заводе при мелкосерийной сборке.
BSVi писал(а):Интересно, откуда цифра в 150кГц
По даташиту.
Дак это в хардсвиче, да еще и неизвестно чем ограниченная цифра.
Небольшой отчетик о текущем состоянии дел 
Итак, второй макет (считай, версия 1.1) сделан. Вот фото:
Выглядит не плохо и расположение деталей мне, за редким исключением, нравится.
Естественно, и на второй инкарнации нашлось куча недочетов, которые неплохо бы исправить. И большую часть их я исправил прямо на макете, кроме одного. Вот как выглядит сейчас ток и напряжение на затворе:
Синее - ток в первичке, желтое - напряжение на затворе.
В точке 1 должно произойти переключение. В точке 2 логика отрабатывает и начинает подыматься напряжение на затворе. До этого момента прошло порядка 70нс. До 10 вольт напряжение подымается за 120нс. В точке 3 происходит фактическое переключение транзисторов. До этого момента прошло 250нс. Вроде как, неплохие цифры. Но вот как картина выглядит в общем:
Конечно, не красиво. И прям так и просится фазокоррекция. И тут меня понесло - я попытался ее написать на stm32, и это даже получилось. Но 400кГц - предел на котором оно может работать, а работать на пределе не очень хроошо. В любом случаt, я забыл что это простая тесла и фазокоррекция тут будет усложнением, так-что, добавлять я ее буду только если найду способ сделать ее действительно очень простой.
Более простой способ - уменьшать задержку распространения обратной связи. И тут нужно узнать что дает задержку.
Итак, токовый трансформатор и диоды практически не создают задержки. А вот самое неожиданное - 74hc02 при 3.3в питании дает аж 50нс! Нужно переходить на что-то типа 74lvc02. Далее - UCCха почти не создает задержки, а вот внешние транзисторы добавляют тоже порядка 50нс (да, знаю, что 50+50>70, но мерял очень грубо).
Вся эта система просится под замену на обычные UCC37321 + UCC37322, как не странно.
Нарастание сигнала. Тут можно уменьшить амплитуду, но не хотелось бы, при 15 вольтах у меня транзисторы выходили из насыщения, поэтому, лучше оставить как есть. Ну, и сами транзисторы тоже особо не поменяешь.
Итого, можно выиграть еще порядка 70нс, что кардинально картину не изменит.
Вот такие мысли, извините за сумбур.
Завтра еще попробую пару вариантов очень простой фазокомпенсации, если не поможет, оставлю как есть. В любом случа, будет еще как минимум один макет.

Итак, второй макет (считай, версия 1.1) сделан. Вот фото:
Выглядит не плохо и расположение деталей мне, за редким исключением, нравится.
Естественно, и на второй инкарнации нашлось куча недочетов, которые неплохо бы исправить. И большую часть их я исправил прямо на макете, кроме одного. Вот как выглядит сейчас ток и напряжение на затворе:
Синее - ток в первичке, желтое - напряжение на затворе.
В точке 1 должно произойти переключение. В точке 2 логика отрабатывает и начинает подыматься напряжение на затворе. До этого момента прошло порядка 70нс. До 10 вольт напряжение подымается за 120нс. В точке 3 происходит фактическое переключение транзисторов. До этого момента прошло 250нс. Вроде как, неплохие цифры. Но вот как картина выглядит в общем:
Конечно, не красиво. И прям так и просится фазокоррекция. И тут меня понесло - я попытался ее написать на stm32, и это даже получилось. Но 400кГц - предел на котором оно может работать, а работать на пределе не очень хроошо. В любом случаt, я забыл что это простая тесла и фазокоррекция тут будет усложнением, так-что, добавлять я ее буду только если найду способ сделать ее действительно очень простой.
Более простой способ - уменьшать задержку распространения обратной связи. И тут нужно узнать что дает задержку.
Итак, токовый трансформатор и диоды практически не создают задержки. А вот самое неожиданное - 74hc02 при 3.3в питании дает аж 50нс! Нужно переходить на что-то типа 74lvc02. Далее - UCCха почти не создает задержки, а вот внешние транзисторы добавляют тоже порядка 50нс (да, знаю, что 50+50>70, но мерял очень грубо).
Вся эта система просится под замену на обычные UCC37321 + UCC37322, как не странно.
Нарастание сигнала. Тут можно уменьшить амплитуду, но не хотелось бы, при 15 вольтах у меня транзисторы выходили из насыщения, поэтому, лучше оставить как есть. Ну, и сами транзисторы тоже особо не поменяешь.
Итого, можно выиграть еще порядка 70нс, что кардинально картину не изменит.
Вот такие мысли, извините за сумбур.
Завтра еще попробую пару вариантов очень простой фазокомпенсации, если не поможет, оставлю как есть. В любом случа, будет еще как минимум один макет.
Да сделай пассивную коррекцию и не парься.
- iEugene0x7CA
- Адепт
- Сообщения: 1571
- Откуда: Киев
А 74HC02 так и вообще убрать в случае 37322/37321 можно, система с идущей напрямую ОС работает замечательно, проверял. А генерацию отрубать по пинам Enable можно.
реально проще оставить автогенератор ,а что б соик-14 не ставитб тк один ТШ нужен можно поставить SN74LVC1G14 у него и задержка маленькая
Дак и так и так автогенератор будет. А SN74LVC1G14 лишнее - у UCCх входы вполне должны переваривать обратную связь напрямую.
Протестировал драйвер с двумя UCC. Задержка получается даже больше (порядка 400нс) за счет того, что напряжение на выходе нарастает дольше. Кроме того, UCCхи не могут так хорошо держать прямоугольник, как драйвера на трназисторах. Сейчас еще попробую 74ac02 и irf7105 поставить.
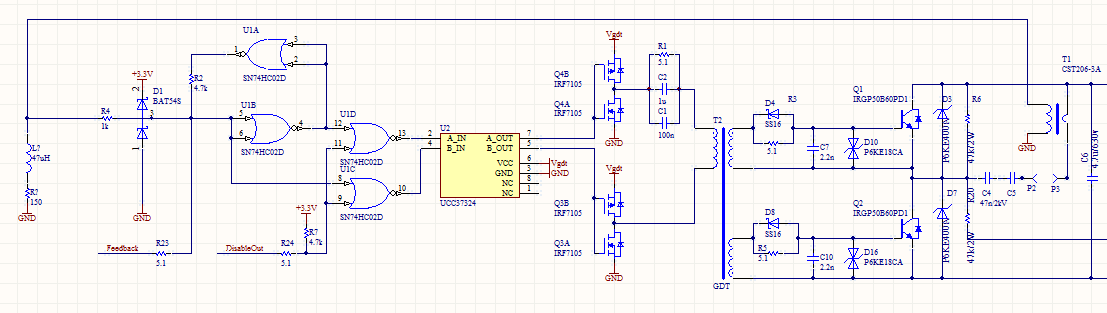
Так как серъезно ускорить схему не получилось, прицепил совсем простой фазокорректор, самое интересное, что он вполне неплохо работает.
Вот схема:
А вот осциллограмма синее - ток в первичке, желтое - напряжение на индуктивности L?. Такой вид тока меня вполне удовлетворяет, и получается он довольно простым способом.
Теперь думаю, а стоит ли делать эту компенсацию. Она вводит зависимость от частоты, которая у всех может быть разная. Блин, никак не могу решиться. Как вы думаете?
Вот схема:
А вот осциллограмма синее - ток в первичке, желтое - напряжение на индуктивности L?. Такой вид тока меня вполне удовлетворяет, и получается он довольно простым способом.
Теперь думаю, а стоит ли делать эту компенсацию. Она вводит зависимость от частоты, которая у всех может быть разная. Блин, никак не могу решиться. Как вы думаете?
ну так поставь подстроечную индуктивность и каждый сможет настроить коррецию под себя. и вообще сделай коррекцию как у стива.
Дык идея в том, что далеко не у каждого есть осцил, поэтому либо коррекция должна быть фиксированная, либо вообще от нее отказаться. А подстраивать можно и резистором, кстати 

Ах, блин, ну да. Ты прав. А что если попробовать искать переключение не в нуле без осцила? Идея бредовая, но по идее сделать фвч что б отрезал частоту резонанса и оставлял ВЧ грязь не сложно. А с него можно на детектор и на мультиметр...
Сделать китовую приставку для настройки и продавать как опцию к simple tesla. По крайней мере рассмотреть некий подобный вариант для тех кто без осцила, может даже не сразу а потом как нить.
Сделать китовую приставку для настройки и продавать как опцию к simple tesla. По крайней мере рассмотреть некий подобный вариант для тех кто без осцила, может даже не сразу а потом как нить.
Нет, это сильно сложно. Я думаю, вот что: на посадоные места стабилитронов и диодов вполне неплохо садится индуктивность и резистор. Фактически, можно делать версию с диодами, а катушку любой уже сможет поставить и подобрать переключение под свою теслу.
Можно сделать просто параллельные футпринты и пусть люди запаивают, что нравится. Катушка и резистор стоят копейки, их можно давать в комплекте.
Самое прикольное, что такой простой компенсатор на катушке и резисторе работает вполне на уровне Стивовского, правда, запускается с большего напряжение (у меня, с 30 вольт), но это не особо критично. Подстройка резистором вполне работает, никаких проблем.
Можно сделать просто параллельные футпринты и пусть люди запаивают, что нравится. Катушка и резистор стоят копейки, их можно давать в комплекте.
Самое прикольное, что такой простой компенсатор на катушке и резисторе работает вполне на уровне Стивовского, правда, запускается с большего напряжение (у меня, с 30 вольт), но это не особо критично. Подстройка резистором вполне работает, никаких проблем.
- iEugene0x7CA
- Адепт
- Сообщения: 1571
- Откуда: Киев
BSVi писал(а):Дык идея в том, что далеко не у каждого есть осцил, поэтому либо коррекция должна быть фиксированная, либо вообще от нее отказаться. А подстраивать можно и резистором, кстати
Ну, или есть осцилл, но однолучевой, или же двухлучевой, где один из лучей гуфнулся, как у меня.

По этому действительно, нужно еще подумать насчет того, стоит ли ставить любой модуль, который подстроить сможет только электронщик с оборудованием.
Да и в целом, кто может держать паяльник — и сможет простенькую теслу собрать, а простой народ по любому, либо ключи на радиатор без прокладок поставит, либо диодный мост включит не в ту сторону.

Так что... Наверное стоит рассчитывать на продажу именно готовых катушек, если там будет предиктор. Китовую версию оставить можно, но сделать ее надо немного дешевле, при этом сделав намек, на то что собранная отлажена осциллом, и что у вас не факт, что так-же получится, так что берите лучше собранную.

Не соглашусь.iEugene0x7CA писал(а):Да и вообще, странно киты продавать, ибо любой, кто может держать паяльник- сможет собрать простенькую теслу
Вот взять к примеру киты от мастеркита - там куча простейших схем. Но покупают же. И таких примеров миллион.
- iEugene0x7CA
- Адепт
- Сообщения: 1571
- Откуда: Киев
Мастеркиты покупают только самые-пресамые начинающие радиолюбители, и только потому, что эти аппараты не нужно отлаживать. Еще их покупают те, кто к электронике отношение имеют относительно отдаленное, но желающие экономить, например автолюбители, спаять усилок сами они не смогут, но и покупать дорогой-фирмячий не хочется. Решение очевидно-мастеркит.
Так что, либо киты, либо предиктор, надо выбирать.
Так что, либо киты, либо предиктор, надо выбирать.
Гы, а это ничего, что я, не самый начинающий радиолюбитель, не могу нормально эту симпл теслу уже второй месяц завести? Так, что любой спаяет за пол-дня - не очень то аргумент. В итоге, если человеку хочется молний, то намного выгоднее купить кит и собрать его за недельку, чем тратить год на изучение всего этого, потом еще год на сборку. Ну, и менять зарплату на транзисторы.
Киты и предиктор, кстати, не взаимоисключающие понятия, особенно, если вторички у всех будут одинаковы.
Киты и предиктор, кстати, не взаимоисключающие понятия, особенно, если вторички у всех будут одинаковы.
BSVi писал(а):Гы, а это ничего, что я, не самый начинающий радиолюбитель не могу нормально эту симпл теслу уже второй месяц завести? Так, что любой спаяет за пол-дня - не очень то аргумент. В итоге, если человеку хочется молний, то намного выгоднее купить кит и собрать его за недельку, чем тратить год на изучение всего этого, потом еще год на сборку. Ну, и менять зарплату на транзисторы.
Вот тут подпишусь под каждым словом.
Возьмем меня - в принципе сидеть и отлаживать теслу (я имею ввиду строить схему с нуля) у меня никакого желания нет.
Мне, например, индукционный нагрев интереснее. Вроде бы и там и там инвертор, но все-же на индукционнку я готов потратить на порядок больше времени чем на теслу.
В то же время, если будут продаваться киты (именно киты) этой Simple Tesla - я точно куплю (при условии, конечно, адекватности цены).
Просто потому что лично для меня это будет инересная игрушка.
Другой пример - мой сотрудник. Электроника ему особо не интересна, хотя и первое образование практически смежное.
В то же время он уже несколько раз упоминал что хотел бы иметь теслу. Думаю вот он бы как раз купил готовую собранную.
- iEugene0x7CA
- Адепт
- Сообщения: 1571
- Откуда: Киев
BSVi писал(а):Гы, а это ничего, что я, не самый начинающий радиолюбитель, не могу нормально эту симпл теслу уже второй месяц завести? Так, что любой спаяет за пол-дня - не очень то аргумент. В итоге, если человеку хочется молний, то намного выгоднее купить кит и собрать его за недельку, чем тратить год на изучение всего этого, потом еще год на сборку. Ну, и менять зарплату на транзисторы.
Киты и предиктор, кстати, не взаимоисключающие понятия, особенно, если вторички у всех будут одинаковы.
Завести ее второй месяц не поулчаетрся по следующим причинам:
1. Не можешь определится с предиктором;

2. Хочешь красивый гейтдрайв.
Теперь давайте рассмотрим все желания начинающего койлера:
1. Чтобы заработало!

Как видно, имея хоть чуточьку знаний в силовой электронике и магазин с UCC37321, человек классическую Mini SSTC, сможет построить менее чем за неделю неспешного и интересного труда, даже не имея осцилла, ибо новичку пофигу на гейтдрайв и КПД, ему хочется выкрутить, со скрещенными пальцами ЛАТР до 220 и не получив при этом в глаз осколком ТО247.
Кроме того, думаю любой, хоть немного тесластроитель полностью понимает, что сама тесла- штука бесполезная, и весь кайф от нее получается именно при строительстве, а когда уж доделал, то и разобрать не жалко(не зря ни у кого дома рабочей таковой не остается), так что аргумент вроде "да ну, лень отлаживать, куплю готовую" мне кажется как минимум странным и неправильным.
Насчет одинаковых вторичек, не факт, что покупные товарищи не намотают кривой тороид на какой-нибудь левый диаметр, тогда подстройка перед продажей врядли будет иметь особый толк.
P.S.
С чем спорите то? Чем не нравится двойной вариант:
1. Кит с необходимостью подстройки(ну или почти подстроенный заблаговременно);
2. И собранный, но более дорогой вариант.
Кто сейчас на конференции
Сейчас этот форум просматривают: нет зарегистрированных пользователей и 11 гостей