SSTC с фапч от Дениса
Для начала, возьми такой резистор и соскобли краску. Если проводящий слой будет сделан спиралькой, то такой резистор не подходит .Ну и элеткролитов не видно, а они должны быть прицеплены вплотную к транзисторам. GDT если сфазирован правильно, похож на правду.
1n4007 очень медленные. Попробуй диоды шоттки типа sr106 ну или, uf4007 туда вполне пойдут.
uf4007 - тоже хилинькие для этого места.
1n4007 очень медленные. Попробуй диоды шоттки типа sr106 ну или, uf4007 туда вполне пойдут.
uf4007 - тоже хилинькие для этого места.
Так, резисторы норм, содрал краску- монолитный слой там - нет спиральки.
Других диодов нету... Тогда сейчас те отпаяю в затворах и припаяю uf4007
А что за электролиты и для чего? Там же стоит уже пленка на 400В 680нФ.
С ГДТ все ОК, проверил фазировку несколько раз
Других диодов нету... Тогда сейчас те отпаяю в затворах и припаяю uf4007
А что за электролиты и для чего? Там же стоит уже пленка на 400В 680нФ.
С ГДТ все ОК, проверил фазировку несколько раз
5 минут, полет нормальный. При 60В ничего не греется разряд 1см в CW режиме ток потребления 2А, при 140В разряд 2см, бтиз теплые, ток около 4-5А, сгорел диод ультрафаст. В чем может быть причина сего происшествия?
С этим я согласен, что слабенькие, а что эти диоды вообще делают? ЭДС индукции поглощают? Не совсем понимаю их суть
Все, до запускался... В месте с тем диодом и бтиз один сгорел((( Так обидно... в прошлый раз IRFP460 даже дольше прожили 
Все, в пятницу будут 460 феты, и рассыпуха для УЦЦ, буду УЦЦ собирать...

Все, в пятницу будут 460 феты, и рассыпуха для УЦЦ, буду УЦЦ собирать...
да, диоды возвращают энергию которая осталась в катушке после отключения транзисторов обратно в конденсатор питания. Именно поэтому, без электролитов и супрессоров плохо - пленки смогут только мелкие пички поглатить, а большая энергия сильно подымет напряжение питания.
А куда электролиты ставить и какие? Сегодня у меня будут IRFP460. И еще можно в вашей схеме все питать от 12В (я про замену УЦЦ деталями, и убрать оптопару)
Электролиты - посмотрите любую схему теслы и они там есть. Это бочки такие. Насчет драйвера из веток, да, можно убрать оптопару и питать от 12в.
Как электролиты выглядят я знаю) Я понять не могу куда их нужно ставить. В смысле в полумост вместо моей пленки? Но как я понимаю, чем больше емкость - тем больше ток будут качать транзисторы, а мне больший ток не нужен... Транзисторы итак слабые. А электролитов на 680нФ я не встречал еще... Есть электролиты 400В 4,7мкФ но этого много будет наверно
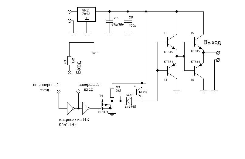
Извиняюсь конечно за тупые вопросы, знаю что так работать должно, но будет ли на самом деле? Не испортится сигнал, если поставить инверторы? Я хотел чтобы можно было выбрать инверсный вход или не инверсный, в зависимости от моей необходимости. Единственное что я могу сказать о К561ЛН2, она работает от 15В и там 6 НЕ элементов. На счет частоты я ничего не нашел...
Повторитель на кт315/361 можно убрать. Ну и входа ты перепутал - инверсный будет неинверсным. Кроме того, на выходе 7812 нужно ставить емкость.
Ну обвязку стабилизатора само-собой сделаю как полагается. Повторитель тоже уберу. А на счет входов не пенял) Почему наоборот? На не инверсный идет лог. 1, инвертируется лог. 0, затем снова инвертируется лог. 1.
А на инверсный входит лог. 1 и сразу выходит лог. 0.
P.S. Что-то у меня картинка схемы которую загрузил в пред идущем сообщении не открывается(
А на инверсный входит лог. 1 и сразу выходит лог. 0.
P.S. Что-то у меня картинка схемы которую загрузил в пред идущем сообщении не открывается(
Теперь понятно, пришли мне IRFP460, сейчас плату нарисую и вытравлю... Завтра наверно первый пуск будет
- iEugene0x7CA
- Адепт
- Сообщения: 1571
- Откуда: Киев
Тысячу раз говорил, что не нужно травить плату, пока не вылижешь конструкцию до блеска. Купи дырявые макетные платы, их можно по 10 раз перепаивать, а еще лучше купить безпаечную макетку.
Т1 и Т2 вообще можно убрать, если поставить 12В логику.
Т1 и Т2 вообще можно убрать, если поставить 12В логику.
iEugene0x7CA, Т1 Т2 я оставил, а Т3 Т4 убрал. Макетку к сожалению не могу найти( Так бы уже давно купил,несколько раз видел - но уж слишком дорого для куска пластика с дырками
- iEugene0x7CA
- Адепт
- Сообщения: 1571
- Откуда: Киев
Молодец, смотрю, советы с форума выполняешь беспрекословно!
Сказали 4046 убрать- не убрал!
Сказали дырявку купить- не купил!
Сказали 12В логику поставить- не поставил!
Замечательно!
Сказали 4046 убрать- не убрал!
Сказали дырявку купить- не купил!
Сказали 12В логику поставить- не поставил!
Замечательно!

Логика у меня 12В. Макетку негде купить, сейчас убрал 4046. Собрал ту замену УЦЦ, подключил на вход ген на 555 сейчас на осциле пытаюсь сигнал посмотреть, пока что какая-то белиберда и тока почти нет, хотя питание 12В АТХ от компа БП.
Хах. я забыл что у тебя 12 вольт. Тогда, действительно, лучше убрать T1 и T2 а T3 и T4 - оставить. Два повторителя нужно так-как коэффициент усиления силовых транзисторов обычно порядка 50, а логика выдает 10мА максимум. Вот и получается всего пол ампера, если не использовать предусилитель.
Нет, я нашел ошибку, я по транзистору на каждой половинке припаял задом на перед) Сейчас поменял - работает отлично, собираю полумост сейчас
Я Т1 Т2 оставил, а Т3 Т4 убрал) Как бы наоборот получилось. Запущу сстц от низкого напряжения, если не запустится, переделаю схему
Я Т1 Т2 оставил, а Т3 Т4 убрал) Как бы наоборот получилось. Запущу сстц от низкого напряжения, если не запустится, переделаю схему
Здравствуйте, давненько не заходил, да и пока не занимался этим. В общем собрал ту схему (замену уцц), включаю - генерация старует но очень вяло и потом прекращается. Т.е. подаю питание 100В разряд в 1см появляется и в течение 1секунды исчезает. Помучившись немного с этим драйвером, я снова взялся за ФАПЧ. на этот раз более удачно, питание сделал 40В а резисторы которые отвечают за частоту поставил переменные. Накрутил их и в итоге заработало. Но счастье продлилось не долго, в один из прекрасных дней когда я ее пускал от сети у меня пробило 1 фет. Поменял его, включил без проверки, в чем ооочень ошибся- взлета на воздух силовая и свет дома потух, не смотря на предохранитель. Сейчас нет фетов. Друг обещал подогнать уцц и бтиз 50b60. Попробую автогенератор собрать, может больше повезет. А пока вот последние дни жизни ФАПЧ
Часто проверял температуру транзисторов т.к. радиатор мелкий, но они всегда были чуть теплыми.
Часто проверял температуру транзисторов т.к. радиатор мелкий, но они всегда были чуть теплыми.
- iEugene0x7CA
- Адепт
- Сообщения: 1571
- Откуда: Киев
Ну блин, аплодирую стоя, таки сделал на 4046 и еще 50B60 хочешь в эту душегубку засунуть!
Офигенно народ с форума слушаешь!
P.S.
Ладно...
UCC заказывай, закажи еще IRFP450, вместо 50B60...
Офигенно народ с форума слушаешь!

P.S.
Ладно...
UCC заказывай, закажи еще IRFP450, вместо 50B60...
iEugene0x7CA писал(а):Ну блин, аплодирую стоя, таки сделал на 4046 и еще 50B60 хочешь в эту душегубку засунуть!
Офигенно народ с форума слушаешь!![]()
Я смотрю вы немного не поняли, я жду уцц и эти бтиз, чтобы собрать схему автогенератора. ФАПЧ пока оставлю в покое.
Кто сейчас на конференции
Сейчас этот форум просматривают: нет зарегистрированных пользователей и 66 гостей