SSTC от TERAVOLT

А что мы делаем?
User avatar
TERAVOLT
Posts: 214
Joined: 16 Mar 2015, 11:53

Re: SSTC от TERAVOLT

Post by TERAVOLT »

значит новую придется наматывать,и придется проволоку покупать 0,35 трубу новую и лак,ох дорого мне сядет этот прожект
Qic
Posts: 985
Joined: 03 Feb 2012, 00:14

Re: SSTC от TERAVOLT

Post by Qic »

Никто не запрещает сделать парочку разных =)
User avatar
TERAVOLT
Posts: 214
Joined: 16 Mar 2015, 11:53

Re: SSTC от TERAVOLT

Post by TERAVOLT »

ну да
User avatar
TERAVOLT
Posts: 214
Joined: 16 Mar 2015, 11:53

Re: SSTC от TERAVOLT

Post by TERAVOLT »

Люди спасайте!!!!мне пришел переходник с миди на юсб,но я не могу ума приложить,как мне в юсб отправить аудио сигнал,я уже скачал Nuendo,полазил в ней,так и не понял ничего....помогите пожалуйста разобраться
адаптер у меня как на видео
User avatar
TERAVOLT
Posts: 214
Joined: 16 Mar 2015, 11:53

Re: SSTC от TERAVOLT

Post by TERAVOLT »

разобрался,все заработало,на выходе прерывателя есть МИДИИИ...УРААА
User avatar
TERAVOLT
Posts: 214
Joined: 16 Mar 2015, 11:53

Re: SSTC от TERAVOLT

Post by TERAVOLT »

господа,приехали уццшки,все в сборе и теперь можно думать над общей схемой управления и силовой
User avatar
TERAVOLT
Posts: 214
Joined: 16 Mar 2015, 11:53

Re: SSTC от TERAVOLT

Post by TERAVOLT »

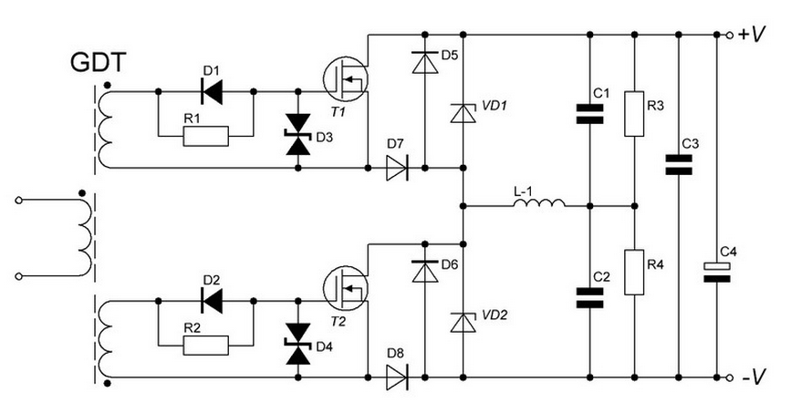
так...драйвера уцц37322 и 37321+мост из irf7105 на выход уццшек,раз уж я их купил,меньше шансов что уццха защелкнется...прерыватель вы итак знаете какой...полумост полный фарш с супрессорами 1,5ке400а шотки 30cpq150 фасты hfa15pb60 & irfp460 пленки по питанию само собой и эл.лит 1000мкф400в раз уж купил...все хочу на одной плате сделать...драйвер питать буду от иип на 12в 2а
User avatar
TERAVOLT
Posts: 214
Joined: 16 Mar 2015, 11:53

Re: SSTC от TERAVOLT

Post by TERAVOLT »

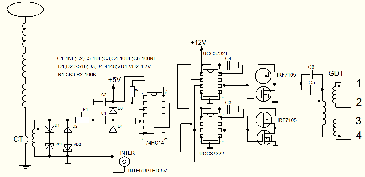
чтот моя тема протухает потихоньку,активнее народ :D
вот набросал схемку,критика?че добавить че убавить?
схема сстц.png
схема сстц полумост.png
Qic
Posts: 985
Joined: 03 Feb 2012, 00:14

Re: SSTC от TERAVOLT

Post by Qic »

Да чётко всё. Делай.
User avatar
BSVi
Адепт
Posts: 3577
Joined: 15 Mar 2011, 12:32
Location: Киев

Re: SSTC от TERAVOLT

Post by BSVi »

Убирай повторители на транзисторах. УЦЦшек хватит чтобы транзюки качать, а из-за прострелов, повторитель будет сильно греться.
User avatar
TERAVOLT
Posts: 214
Joined: 16 Mar 2015, 11:53

Re: SSTC от TERAVOLT

Post by TERAVOLT »

БЛИН,а нафига я эти повторители вообще заказывал
User avatar
TERAVOLT
Posts: 214
Joined: 16 Mar 2015, 11:53

Re: SSTC от TERAVOLT

Post by TERAVOLT »

и вот диоды ss16 на что можно заменить?если 4148 поставить не страшно?или вот ss14...там то напруга небольшая?
User avatar
BSVi
Адепт
Posts: 3577
Joined: 15 Mar 2011, 12:32
Location: Киев

Re: SSTC от TERAVOLT

Post by BSVi »

можно и ss14
User avatar
TERAVOLT
Posts: 214
Joined: 16 Mar 2015, 11:53

Re: SSTC от TERAVOLT

Post by TERAVOLT »

ss14 не могу найти,в магазе нету,на материнках нашел ss12 думаю сойдут,хоть и со скрипом...проблемка есть еще одна-74hc14 не в одном магазине города нету в продаже,будут только на следующей недели а руки то чешутся,я нашел на материнке микросхему,и на ней непонятная байда написана (41z55xj а чуть ниже просто hc14)это оно?есть такие же hc32 hc00 hc02...
User avatar
savol
Posts: 555
Joined: 07 Apr 2012, 20:17
Location: г.Запорожье
Contact:

Re: SSTC от TERAVOLT

Post by savol »

TERAVOLT wrote:чтот моя тема протухает потихоньку,активнее народ :D
вот набросал схемку,критика?че добавить че убавить?
схема сстц.png
схема сстц полумост.png
собирал эту схему управления и еще с lm311 током граничения -обе схемы работали не правильно-с разрядника дуга была маленькая ,но мощная как на сварочнике.подозрения пали на ucc37321 или 322 точно не помню,сигнал на eneibl поступал а на выходе не было-поменял 3 пары уцешек-единственное что все были в smd корпусе, в dipe не пробовал,хотел сделать драйвер-компакт
User avatar
TERAVOLT
Posts: 214
Joined: 16 Mar 2015, 11:53

Re: SSTC от TERAVOLT

Post by TERAVOLT »

ну а что не так?ос я стырил с малеум малефикарум,уццшки просто как и должны стоять...что не так то?
User avatar
TERAVOLT
Posts: 214
Joined: 16 Mar 2015, 11:53

Re: SSTC от TERAVOLT

Post by TERAVOLT »

я не могу найти вв конденсаторы на 100нф,для заземления теслы(((я вот че думаю....у меня есть кондеры типа х2 на 100нан и 275в,может их можно использовать?или есть вариант 47нф 2000в свв81...из вв керамики самые мощные 4,7нф
User avatar
TERAVOLT
Posts: 214
Joined: 16 Mar 2015, 11:53

Re: SSTC от TERAVOLT

Post by TERAVOLT »

ну,написано что держат всплески до 2,5кв...этого мало?
User avatar
TERAVOLT
Posts: 214
Joined: 16 Mar 2015, 11:53

Re: SSTC от TERAVOLT

Post by TERAVOLT »

еще очень интересно,можно ли параллельно выходу прерывателя впендюрить светодиод последовательно с разистором 1к,чтоб мигал в такт миди...не повлечет ли неприятных последствий?или лучше к диодной вилке в обратном направлении?кстати там кондера(после диодн вилки) на 1нф не мало будет?частота под 165кгц расчетная,обычно 100нф ставят
User avatar
TERAVOLT
Posts: 214
Joined: 16 Mar 2015, 11:53

Re: SSTC от TERAVOLT

Post by TERAVOLT »

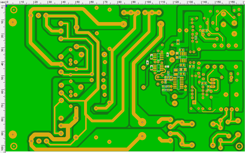
Привет,вот и плата готова,жду вашего одобрения и собираю...
Файл печатной платы прилагается под картинками :)
sstc v1.0.png
sstc v1.0 - 2.png
Все светло-зеленые дорожки на картинке пролуживаются,остальные под маской будут...
Attachments
Архив WinRAR.rar
(82.83 KiB) Downloaded 429 times
User avatar
savol
Posts: 555
Joined: 07 Apr 2012, 20:17
Location: г.Запорожье
Contact:

Re: SSTC от TERAVOLT

Post by savol »

1.5ке440са-будут повеселей,ну а вообщем все красиво
User avatar
BSVi
Адепт
Posts: 3577
Joined: 15 Mar 2011, 12:32
Location: Киев

Re: SSTC от TERAVOLT

Post by BSVi »

Прерывателю не хватает питания на разъеме :)
User avatar
TERAVOLT
Posts: 214
Joined: 16 Mar 2015, 11:53

Re: SSTC от TERAVOLT

Post by TERAVOLT »

у прерывателя батарейка своя есть)))а 1,5ке440 нету,есть только 1,5ке400а тем более в наличии))что скажите?я собираю?
User avatar
BSVi
Адепт
Posts: 3577
Joined: 15 Mar 2011, 12:32
Location: Киев

Re: SSTC от TERAVOLT

Post by BSVi »

Тыж понимаешь, что чтоб что-то точно сказать нужно час потратить разглядывая плату. Но внешне выглядит нормально.
Post Reply