SSTC от TERAVOLT

А что мы делаем?
Post Reply
User avatar
TERAVOLT
Posts: 214
Joined: 16 Mar 2015, 11:53

SSTC от TERAVOLT

Post by TERAVOLT »

Всех приветствую!Давненько мечтаю уже построить SSTC,но руки дошли только сейчас :) .Итак,результата хочу добиться такого,что-бы и не сложно и не дорого,но в то-же время мощно...хочется хотя-бы с половину вторички сример :? Что касаемо самой вторички,то ее пока нету (есть одна 19х5х0.16 но не то)пока еще думаю над пропорциями,но провод думаю юзать 0.16,так как он есть в наличии.Силовую думаю irfp460 в полумост,а в фильтр питания хотелось бы обойтись двумя конденсаторами 820мкф 250в,просто они у меня есть и они Японские,правда даташит на них я не нарыл и соответственно об уровне пульсаций я не в курсе.
Выглядят они следующим образом
кондеры.jpg
Довольно интересная форма выводов
ножки кондеров.jpg
Радиатор-для двух irfp460 думаю хватит такого радиатора,может и диодам еще останется :D
радиатор.jpg
Пленки в питание какого номинала ставить нужно?У нас в магазине максимум что есть-1мкф 250в,это мало по емкости как я понимаю?Есть еще в наличии 1.5мкф630в пара штук..в общем тут надо мнение знатаков :) Остальное в силовой-стандарт
GDT и ОС-есть у меня два колечка,то что справа давно покупал и по моему это Epcos 81,есть их пара штук и пара тех,что слева,они от электронных трансформаторов для галогенных ламп,материал неизвестен...Вопрос какие из них лучше для ос и гдт подходят?
гдт.jpg
Диоды-нашел у себя два hfa15pb60 можно ли их использовать?Есть правда нюанс один,у них падение разное немного-у одного мультиметр показывает 0.373 у второго 0.383...на сколько критично?
Драйвер-тут как всегда проблема,есть вариант их заказать у нас в магазине за 620р один,и то у них нет ucc37321 только 37322,но шибко дорого,если сгорит один я не переживу :D я думаю что лучше на aliexpress заказать за эти деньги по 5шт,ждать придется,но один фиг транзисторы там же брать буду т.к они у нас 270р за один...Так же попрошу вас дать мне на всякий схемку хорошего драйвера,не на уцц,а на чем нибудь более дешевом и даставабельном.
Прерыватель-хотелось бы конечно мидишный,но я не представляю как в него заливать миди файл через юсб,как перед этим файл обрабатывать,и т.д,для начала начнем с обычного 555...я вот еще начитался о преимуществах оптопередачи над проводной,но схему не видел такую,может подскажет кто,как организовать?
Заземление вторички-заземлять думаю через конденсаторы на розетку,но не знаю номинал какой должен быть у конденсаторов.
Схемку силовой вот набросал,что скажите?
силовуха.png
Это моя первая,полноценная sstc будет,раньше делал сгтц и качеры,строчники,немного знаком с иип.Если что-то не правильно написал,то дайте пенка,дабы в будущем знал...
За сим все,буду ждать ваших отзывов,за которые заранее благодарю ;)
User avatar
TERAVOLT
Posts: 214
Joined: 16 Mar 2015, 11:53

Re: SSTC от TERAVOLT

Post by TERAVOLT »

Что то не пишете мне никто?Может скажете хотя-бы есть ли смысл игбт 40n60 юзать?просто цена у них почти как у ирфп460,а они мощнее...
User avatar
BSVi
Адепт
Posts: 3577
Joined: 15 Mar 2011, 12:32
Location: Киев

Re: SSTC от TERAVOLT

Post by BSVi »

Что то не пишете мне никто?
Дак нечего писать, ничего кроме фотографии компонентов нет, а ответы на все вопросы уже 100щ раз обсуждались.
Пленки в питание какого номинала ставить нужно?
Нужно
это мало по емкости как я понимаю?
Хватит
Вопрос какие из них лучше для ос и гдт подходят?
Так-как параметры второго неизвестны, то как мы ответим что луче подходит?
Диоды-нашел у себя два hfa15pb60 можно ли их использовать?
Да
если сгорит один я не переживу
Готовся, теслы - дорогая игрушка
Может скажете хотя-бы есть ли смысл игбт 40n60 юзать?
Их много разных бывает, если не известно какие конкретно, то лучше не юзать.
User avatar
TERAVOLT
Posts: 214
Joined: 16 Mar 2015, 11:53

Re: SSTC от TERAVOLT

Post by TERAVOLT »

Спасибо за ответ,но многое не прояснилось,например-конденсаторы в заземлении,в вашей симпле какие-то синие были,но номинал не известен???Схема силовой нормальная?может еще что нибудь добавить нужно?Морально и финансово подготовился к тесле...думаю нет смысла жмотиться,все покупать буду,разве что кроме диодов,они уже есть...в фильтр питания электролиты какой фирмы,кроме эпкоса,посоветовать можете?Транзисторы я такие имел ввиду Fgh40n60sfd http://ru.aliexpress.com/wholesale?catI ... 0...кольца тоже новые берем?что можете посоветовать,кроме n87?UCCшки(37321/2) какие лучше брать?у них цена отличается почти в два раза в зависимости от корпуса,к примеру в дипе стоит 620р,соик-310р,я в замешательстве народ и те и те юзает...про оптопередачу с интера,на дрова мне не объяснили,может ссылочку дадите какую???Что по радиатору?С кулером обойдется,или новый лучше,побольше?Хотелось бы конструктивных пиндюлей,ну или носом ткните где почитать,я неделю из компа не вылазию,все гуглю что сам могу...Спасибо заранее
User avatar
TERAVOLT
Posts: 214
Joined: 16 Mar 2015, 11:53

Re: SSTC от TERAVOLT

Post by TERAVOLT »

Я нашел довольно интересную статью,там была схема драйвера,генератора и бюджетная силовуха...думаю есть смысл,пока детали в пути,собрать и потренироваться на ней)Мне совершенно не понятно как тут организованна ос,я ее не вижу,объясните пожалуйста
вот схема
ССКА НА ТЛ494.gif
вот ссылка на статью http://www.richieburnett.co.uk/sstate.html
User avatar
BSVi
Адепт
Posts: 3577
Joined: 15 Mar 2011, 12:32
Location: Киев

Re: SSTC от TERAVOLT

Post by BSVi »

Читани что в в верхнем левом углу написано.
User avatar
TERAVOLT
Posts: 214
Joined: 16 Mar 2015, 11:53

Re: SSTC от TERAVOLT

Post by TERAVOLT »

а предидущий пост?не хотите помогать?
Qic
Posts: 985
Joined: 03 Feb 2012, 00:14

Re: SSTC от TERAVOLT

Post by Qic »

"Дружище, не шелести особо, дай поясню ситуацию"(с) Мне нравится этот форум одним простым элементом - тут всё ёмко и по теме, 33й раз никто разбирать одно и тоже не будет, потому что есть: а) готовые конструкции которые можно взять в пример, повторить, и в случае проблем спроить про их решение (или даже найти его тутже), б) есть РТФМ. (P.S. Никто никому ничего не должен)

А по существую. Я вижу проблемы с поиском пути. И так поехали:
1. В глаза бросилась силовая, обратные диоды не будут работать, нужны шоттки (схема в РТФМ), шоттки попутно шунтировать керамикой нан 10-100 (тоже где-то описан процесс недозакрытия п-н перехода шоттки на высокой частоте). Собственно исправляем. В остальном вроде похоже на правду. Беспокоишься - смотри схемы симпл теслы и малеус малифекарум (прородитель симпл теслы от BSVi, есть в блоге). Читать всё от корки до корки.
2. Касаемо комплектухи, есть два пути развития. Мучительно долгий и казалось бы дешевый (но сильно дороже из-за десятков неудавшихся опытов и потраченого времени) путь - использовать чо попроще и подешевле, и относительно быстрый и казалось бы дорогой - купить нормальные детали. Ну часть из них собственно есть.
3. Сборка. Сначала займись либо силовой либо катушками, это наименьшее из проблем. В целом я уже сказал что читать. Мотаешь вторичку, лакируешь, прикручиваешь тор, лепишь первичку, откладываешь в сторону. Тут проблем возникнуть не должно. Делай сразу хорошо, не жалей. Каркас, подставку, корпус. Ченибудь. Формат размеры опятьже - ММ или СТ, самое выгодное, частота не высока, размер настольный. Потом силовая, удобней на одном радиаторе - ключи, диоды, диодный мост. Неподалёку ГДТ, плёнки поближе (стопицот раз говорилось какие. 2+ мкФ 400В постоянки минимум). Получится готовая силовая, цепи питания и катушка, можно заняться управлением.
3. Схема. Опятьже (кольца нормальные, синие зеленые подходят и туда и туда) хороший вариант что-то простое на триггерах шмидта и д-триггере ну или просто на И-НЕ (это чтобы дорогие UCC не ставить). Опятьже смотри готовые схемы. Рекомендую двух канальную UCC и комплиментарный мост для управления ГДТ. Просто, мощно, компактно. ОС там ну всё как обычно в соседних конструкциях.
4. Прерыватель. Я делал https://bsvi.me/preryvatel-dlya-drsstc/ мне понравился, midi играл.
User avatar
TERAVOLT
Posts: 214
Joined: 16 Mar 2015, 11:53

Re: SSTC от TERAVOLT

Post by TERAVOLT »

Qic огромное вам спасибо)я нивкоем случае не хотел сказать что мне должны или обидеть кого словом,просто натура у меня такая,дотошный я,буду исправляться!
1)по поводу шоток,сколько пересмотрел всего,нигде вроде не ставили,даже в малеус маллефикарум стояли hfa15pb60,но раз советуете,то сделаю как вы сказали,их как я понимаю надо вольт на 600 и ток не ниже чем ток транзисторов?
2)путь уже выбрал-собсно все будем покупать,не жалея финансов,так же и брать с запасом всего буду...
3)сначала катушку мотать буду,завтра за трубой пойду,пока детали приедут,я как раз намотаю отличную катушенцию а-ля пенек.А что такое ММ или СТ?не слышал таких абривиатур,а темы уже читаю как дня три,сейчас читаю тему MISTERIO,действительно много инфы полезной.Про пленки поближе к транзисторам тоже знаю,видел в симпл тесле,это что-бы сопротивление дорожек не мешало подавлению коммутационных выбросов.Номинал возьмем 3шт по 1,5мкф 630в параллельно.
4)С триггерами возиться неохота,я не пожалею денег на ucc,зато буду знать что проблем не так много будет...собсно двухканальную ucc только одну знаю-27425,она слабее чем 37321/2 (помоему 4А против 9А)ну раз там мост стоит предвыходной,то может и мощнее получится чем с уцц37322/1,вопрос а надо ли?если вы считаете что да,то да будет так)))
5)прерыватель этот я тоже хотел,но он ведь для дрсстц,там время накачки разное,но если это не имеет значения то я вообще ничего тогда не понимаю...
За ответ вам отдельное спасибо и извините если что не так))
ПС-Ваша тема у меня следующая на очереди)))
Qic
Posts: 985
Joined: 03 Feb 2012, 00:14

Re: SSTC от TERAVOLT

Post by Qic »

1) Быстрый обратный диод нужен чтобы быстро отвести ЭДС первички в питание, быстрый потому что встроенный (технологический - сам получается при производстве фета) медленный, если параллельно медленному подключить быстрый то только ноль. Чтобы невелировать его медленность надо сделать чтобы ток через фет шел только в одну сторону, а обратно через внешний быстрый. Т.е. нужен антипаразитный диод - шоттки. Такие вольтистые не бывают. Лучшее что есть вольт 60-80. Смысл в том что при обратном ЭДС шоттки включен вместе с ультрафастом и последний предохраняет своими характеристиками (вольтистостью) первый. Так что вольт 60.
2) Поверь, это тупо дорого. Как бы это не выглядело, это дорого.
3) https://bsvi.me/mikro-sstc-malleus-maleficarum/ and http://tqfp.org/forum/viewtopic.php?f=27&t=332
4) Надежнее. Вообще тогда не двух канальную, а две одноканальных с энейблом. Одну инверсную. В общем https://bsvi.me/uploads/SSTCMalleusMale ... double.pdf Три корпуса логики, 4 транзистора. Просто и надежно.
5) Разное, регулируется 555м.
Пожалуйста.
P.S. Вот и еще один пример "руководства" для начинающего :)
User avatar
TERAVOLT
Posts: 214
Joined: 16 Mar 2015, 11:53

Re: SSTC от TERAVOLT

Post by TERAVOLT »

ладно,будем вкуривать инфу,спасибо,диоды как я понял ставятся от соурса полевика к -питания у нижнего и от соурса верхнего к драйву нижнего,и их шунтируем уже керамикой?на какой ток они нужны?
Qic
Posts: 985
Joined: 03 Feb 2012, 00:14

Re: SSTC от TERAVOLT

Post by Qic »

Всё на схеме в РТФМ есть. На ток не меньше тока полевика. Ведь через них будет идти ток полевика когда он открыт.
User avatar
TERAVOLT
Posts: 214
Joined: 16 Mar 2015, 11:53

Re: SSTC от TERAVOLT

Post by TERAVOLT »

я так понимаю оно http://tqfp.org/forum/download/file.php ... &mode=view не сразу понял что такое ртфм,гугл подсказал...может есть смысл игбт юзать,а то обвязки столько,что афигеть,а игбтшке надо только ультрафаст и супрессоры
User avatar
TERAVOLT
Posts: 214
Joined: 16 Mar 2015, 11:53

Re: SSTC от TERAVOLT

Post by TERAVOLT »

катушку планирую где-то на 300кгц,думаю если игбт ставить то только IRGP50B60PD1,и электролит в питание тогда уж 1000мкф 400в,супрессоры 1,5ке400
Qic
Posts: 985
Joined: 03 Feb 2012, 00:14

Re: SSTC от TERAVOLT

Post by Qic »

*Редактируй пожалуйста один пост, не надо плодить патронтажи*

ССТЦ работает в жестком режиме переключения, DRSSTC в мягком. В жестком ток меньше, в мягком больше. ИГБТ не смогут так быстро работать в жестком режиме и вылетят по току. Да, обвязки меньше но это уже для ДРки. Сделай сначала ССку, на самом деле оно так выглядит сложно. Спили с этого радиатора выступы, по краям (как смотреть на фото - левый и правый край) прикрути транзистор+шоттка+уф. Одно плечо на сторону. Ножками к центру. Навесным монтажем соединишь. Будет компактно.

Вообще вся задача на данный момент - сделать ССку, получить небольшой стример, разобраться в общих принципах. Потом уже сделаешь ДРку.

Осциллограф я надеюсь есть?
User avatar
TERAVOLT
Posts: 214
Joined: 16 Mar 2015, 11:53

Re: SSTC от TERAVOLT

Post by TERAVOLT »

осцил только в универе есть,дома есть мультиметр,умеет мерить частоту(не особо высокую) и емкость...я сску и собирался делать,просто видел что зерг сску на игбт делал,спасибо что разъяснили)))радиатор пилять жалко,я лучше на тыльную сторону(между двух мини ребер так сказать)поставлю транзисторы,слева и справа от них ультра фасты,а на боковые стенки шотки,или шотки с фастами местами поменяю (под то220 уже просверлены дырки)...навесом не очень хочется,я лучше на плату наверное,мне не сложно развести(или не стоит ввиду возможных частых замен компонентов?)на дрку давно слюнки текут (на симпл теслу например или от мистерио)но мне еще прокачивать надо скилы,так что с др попробуем но после опыта так сказать...
Значит полевички да...ирфп460 говорят греются нехило,может чтот помощнее присмотреть и с меньшим RDS?
по поводу питания дров,транс ватт на 10 норм?просто в факе 20 советуют,в теме AC-DC 1ампер с запасом вроде как...вобщем не прогадаю если 10вт поставить?
Qic
Posts: 985
Joined: 03 Feb 2012, 00:14

Re: SSTC от TERAVOLT

Post by Qic »

Осцилл потребуется. Полюбому. Ну касаемо ИГБТ, впринципе можешь попробовать, но я не уверен, не могу сказать даже. Греться будет, сильно. Транзисторы будут жестко переключаться. Трансформатор питания нужен мощный, поставишь сразу мощный избавишься от геморроя с пропажей питания или недооткрытием. Кароче 50Вт. Впринципе если получится сделать печатку чтобы транзисторы туда вкручивались через винтовые клеммники, то будет хорошо. Потому что гореть будет. Наверняка.
User avatar
TERAVOLT
Posts: 214
Joined: 16 Mar 2015, 11:53

Re: SSTC от TERAVOLT

Post by TERAVOLT »

не,раз греться будут,то нафиг надо,лучше уж тогда полевики с полной обвязкой?вопрос только какие оптимальнее?а игбт тогда потом в дрсстц,если руки дойдут...транс тогда придется из паяльной станции снимать(лежит без дела)может со временем импульсмником заменю
Qic
Posts: 985
Joined: 03 Feb 2012, 00:14

Re: SSTC от TERAVOLT

Post by Qic »

Полевики будут греться. Жесткое переключение = выделение тепла.
Бери 460LC они "поновей". В качестве трансформаторов можешь взять импульсный для светодиодных лент.
User avatar
TERAVOLT
Posts: 214
Joined: 16 Mar 2015, 11:53

Re: SSTC от TERAVOLT

Post by TERAVOLT »

ну вот и приобрел первые комплектующие,дело пошло ;)
DSCN2562.jpg

Говнотруба российского производства не круглая а многоугольная блин,шкурить придется...кондеры были в магазе только на 1000мкф400в,чего я думаю маловато,и нашел у себя такой-же на 470мкф400в,уже что-то...я бы и два на 1000 купил,но денег не хватило,потом докупим если что...пленки последние 6шт забрал,а-ля к78-2 1мкф250в(это в каподелитель),а на ноги транзюков у меня есть 3шт 1.5мкф 630в(надеюсь хватит)но они не к78-2 а красненькие ноунейм,но емкось вроде норм,судя по показаниям мультиметра...трубу искал 7,5см диаметром,но нигде нет,хотел как в симпле замутить...думаю это будет пенек 110х250х0.16 (1516 витков,210 кГц без тора)тор прикручу,когда гофру тонкую найду и шпаклевкой затарюсь.Может есть какие мнения по поводу резонатора и тора?как по мне витков многовато будет,можно проволоку другую купить(потолще) и до 1100 витков дотянуть???витую пару для гдт тож купил :D
Qic
Posts: 985
Joined: 03 Feb 2012, 00:14

Re: SSTC от TERAVOLT

Post by Qic »

Дофига 1000мкФ. Пары хватит заглаза. Плёнки похоже на к73. Впринципе пойдут. Витков многовато, надо 800 гдето. Но можно попробовать. В гдт лучше МГФТ, ну на мой вкус. Фторопласт при пайке не плывёт.
User avatar
TERAVOLT
Posts: 214
Joined: 16 Mar 2015, 11:53

Re: SSTC от TERAVOLT

Post by TERAVOLT »

Qic wrote: Пары хватит заглаза.
Пары чего?МИКРОФОРАД????или сотен микрофарад?что вы раньше не сказали :) я бы 400р сэкономил...разве не будет лучше если 1000 поставить?
пленки-главное чтоб не было из за них как в начале постройки симпл теслы bsvi*я(жуткие картины были,вроде из за говеных аналогов к78-2
С витками во вторичке еще поиграюсь,но хотелось бы так,чтоб потом ее в дрку можно было поставить,думаю 1000витков самое то-не нашим не вашим
Мгтф небыло,я знаю что он лучше,но увы,у меня только очень короткие отрезки есть по 5см,а чтоб витая пара не плыла надо быстро паять,а еще лучше край изоляции намазать секундным клеем тогда не поплывет...
в качестве шоток пойдут ли 30сpq150 в случае использования ирфп460?и что лучше 1.5ке400 или р6ке400?
Qic
Posts: 985
Joined: 03 Feb 2012, 00:14

Re: SSTC от TERAVOLT

Post by Qic »

Пары штук конденсаторов. В плечи. 30сpq150 пойдут. 1.5ке400 мощней в 2 раза. Сам можешь увидеть в даташитах.
User avatar
TERAVOLT
Posts: 214
Joined: 16 Mar 2015, 11:53

Re: SSTC от TERAVOLT

Post by TERAVOLT »

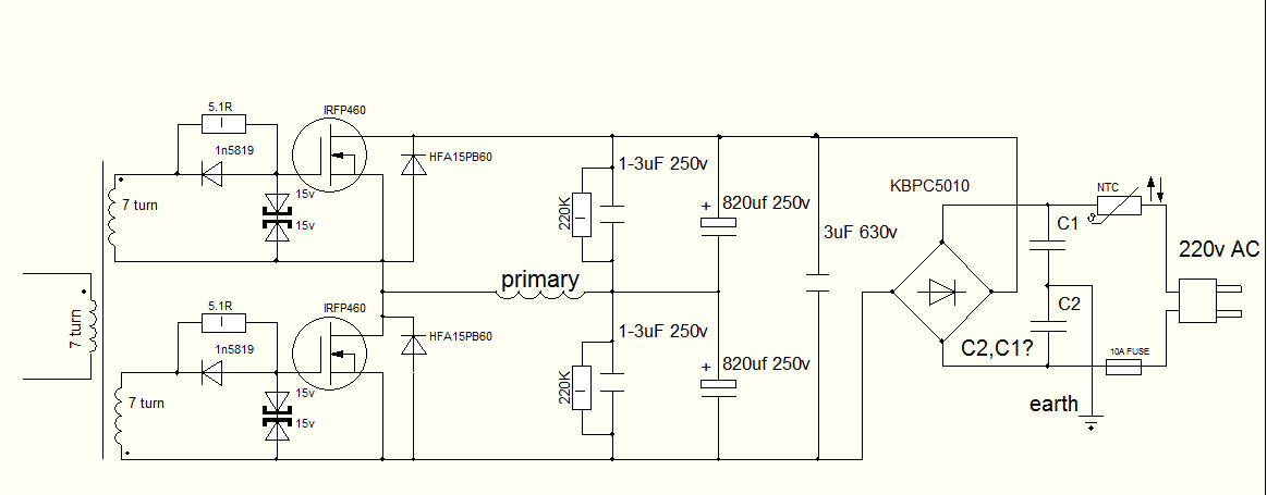
отлично!значит в каждое плечо поставлю 820мкф 250в 1,5ке400, 30сpq150 зашунтированые керамикой 47нф , irfp460lc, 3mkf 250v. выравнивающие резисторы 220к 2вт, пленки по +310в 4,5мкф630в ,на затворы-1n5822 , 5.1ом 2вт ,два встречных стабилитрона на 15в or p6ke18 все правильно понял?если непонятно,могу нарисовать,поточнее..
Qic
Posts: 985
Joined: 03 Feb 2012, 00:14

Re: SSTC от TERAVOLT

Post by Qic »

Понятно. Делай. Будет что изучать, изучим.
Post Reply