UTC 4.0: Контроллер для теслы.

А что мы делаем?
User avatar
BSVi
Адепт
Posts: 3577
Joined: 15 Mar 2011, 12:32
Location: Киев

Re: UTC 4.0: Контроллер для теслы.

Post by BSVi »

Математика не правильная. 2 gdt = 8 фетов = 4 микрухи. ГДТ драйвятся пушпульными каскадами. Про усиление я понял давно, но в чем преимущество перед стивовскими драйверами?
Qic
Posts: 985
Joined: 03 Feb 2012, 00:14

Re: UTC 4.0: Контроллер для теслы.

Post by Qic »

...Когда-то давно, когда солнце светило ярче и трава была зеленее, казалось что всё подвластно моим рукам (в плане "зачем покупать, я сделаю сам!"). Но вот настал день, а с ним и осознание, вернее способность трезво оценивать время на "еблю" и себестоимость этого времени, а главное, сопоставлять это с результатом. А еще помогает такое понятие как аутсорсинг.
Так вот, я за интегральные драйвера, т.к. вкорячил один 5 ноговый корпус, и обвесил питание, и забыл о всяком геморрое вроде самодельных драйверов (это всё в отношении ГДТ). Это значит один.
И два - UTC , как и, внезапно, любое другое устройство, разрабатывается под определённый круг задач и параметров работы. В базовом виде должна обеспечиваться безизбытычность системы в виде всякого колхоза и стабильной работы. Как например способность качать какие нибудь изотопы на 200кГц.
Однако если потребуется драйвить кирпичи, придется ставить усилительный каскад, а может и вообще оптодрайверы. Так что интегральные драйвера и отдельный выход былобы идеальным решением.
VladRT
Posts: 36
Joined: 20 Sep 2012, 20:14
Location: Москва

Re: UTC 4.0: Контроллер для теслы.

Post by VladRT »

Irgp50b60pd1 спокойно через 5.1ом к микрухе. Всё прекрасно работает. А защиту к sd входу.
neon
Posts: 108
Joined: 20 Sep 2012, 20:15
Location: Россия, Казань

Re: UTC 4.0: Контроллер для теслы.

Post by neon »

для меня дискретный драйвер выходит на первый план только если интегральные не в состоянии обеспечить необходимые характеристики, что очень редко бывает. В сообщении от Qic я так и не понял, какое отношение имеет оптическая развязка (гальваническая) к управлению транзисторами (сборками) с большой ёмкостью затвора.
Qic
Posts: 985
Joined: 03 Feb 2012, 00:14

Re: UTC 4.0: Контроллер для теслы.

Post by Qic »

Такое что UTC работает на некоторые ключи.
Если вдруг силовая из кирпичей, то потребуются внешние драйвера под эти кирпичи, которые уже могут быть на любой вкус и усмотрение.
neon
Posts: 108
Joined: 20 Sep 2012, 20:15
Location: Россия, Казань

Re: UTC 4.0: Контроллер для теслы.

Post by neon »

я спрашивал про то, какое имеет отношение фраза «а может и вообще оптодрайверы» к необходимости управления мощными транзисторами? Я считаю правильным поставить базовые драйверы на определённый ток + дополнительный выход, есть есть необходимость управления внешними драйверами. Примерно вот так:

«цифровой изолятор» — «дополнительный выход» + «интегральный драйвер» — основной выход. Особой необходимости в GDT нет и основные производители драйверов используют их только для гальванической изоляции цепей управления и питания.
User avatar
BSVi
Адепт
Posts: 3577
Joined: 15 Mar 2011, 12:32
Location: Киев

Re: UTC 4.0: Контроллер для теслы.

Post by BSVi »

Вообщем, будут IXDNы + внешние выходы. В программу я добавлю галочку - "выдавать 100кГц на GDT". Можно будет питать развязные драйвера.

Теперь нужно решить, какую цифровую часть использовать. Проблема в том, что ресурсы текущей плисины на исходе. Для чего нужны еще ресурсы?
  • Сейчас для конфигурации используется переходник UART->USB. Сейчас он болтается на соплях. Раз у нас будет корпус, то не плохо бы, чтобы переходник был прямо в драйвере. Так вот, если сделать USB на плисине, то это избавит от микросхемки-переходника. Естественно, на это понадобится много времени (USB не простая штука), но будет интересно. С другой стороны, вроде бы никто на переходник и не жаловался.
  • Неплохо бы сделать фильтр по средней плотности импульсов от прерывателя. Сейчас на это ресурсов не хватает.
  • Неплохо бы сделать управлялку для индукционок, у меня это уже просили два раза. Я так понимаю, VladRT именно этого и хочет. Не знаю, стоит ли повышать цену на все контроллеры из-за двух человек, интересно ваше мнение. Тут действительно нужен выход на дисплей и вход для энкодера управления мощностью. Естественно, это все не влезет в текущую ПЛИСину. Еще нужен АЦП, который бы измерял средний ток в контуре. Это можно сделать на отдельном микроконтроллере, но программить два устройства сразу - гемморой, да и перепрошивальщик получится сложнее. Другое решение - внешний АЦП или читерский "цифровой" АЦП, точность тут большая не нужна.
  • Многонотный синтезатор, ADSR-кривые (однонотные, кстате, влезут). Все это тоже не влазит. Но, с другой стороны тут столько программинга, что повеситься можно будет :)
Но это все потенциально возможные штуки, которые неплохо бы реализовать. Реально же, на это все нужно найти время и желание, не факт, что до этого вообще дойдут руки, а платить за более дорогую ПЛИСину нужно сразу. Притом, чтобы получить скидку, мне неплохо бы взять сразу лоток ПЛИСин (это 60шт). И если лоток текущих плисин я еще потяну, то за xc6slx9 придется отвалить минимум 700$ + конфигурационная память. Не понятно, стоит ли оно того.

Есть еще xc6slx4 - похоже, просто отбраковка от slx9 - у нее точно такая-же структура, точно такой-же размер битстрима и она по дешевле, но она часто исчезает из продажи.

А вот и майнд-мэп:
Какую логику выбрать.png
Вообщем, интересует ваше мнение - стоит ли переходить на другую логику, или того, что сейчас (+мелкие доработки) достаточно?

Голосовалку изменил :)

UPD:
А, да spartna6 еще и не так красиво выглядит :( Похоже, сэкономили на времени лазера.
 Фото
s3.gif
s3.gif (6.37 KiB) Viewed 30099 times
s6.jpg
UPD:
Кстати, xc6slx9 настолько жирная, что на ней запускается полноценный линукс, правда, нужна внешняя память.
Qic
Posts: 985
Joined: 03 Feb 2012, 00:14

Re: UTC 4.0: Контроллер для теслы.

Post by Qic »

Такой фарш по максимуму будет настолько крут что по миру я думаю можно будет навариться.
misterio
Posts: 1032
Joined: 16 Jan 2012, 20:43
Location: Россия

Re: UTC 4.0: Контроллер для теслы.

Post by misterio »

лично мне например очевидо более интересно чтоб была возможность выбрать либо самый навороченный и наикрутейший вариант либо остаться с тем что есть.
но я даже не знаю стоит ли в одиночку браться за столь масштабный проект учитывая сколько всего он потребует, и не факт что отобьется когда нить.
тут уж я бы исходил исключительно из своих собственных интересов. если мне заняться больше не чем, или хочется заниматься именно этим - тогда и вопросов нет. потихоньку, не торопясь, для себя для души сидел бы и паял/программил.
neon
Posts: 108
Joined: 20 Sep 2012, 20:15
Location: Россия, Казань

Re: UTC 4.0: Контроллер для теслы.

Post by neon »

заморачиваться с реализацией USB to UART я бы не стал, т. к. это займёт человеческие ресурсы (неоправданные для данной разработки) + ресурсы FPGA. Специализированная микросхема в этом плане гораздо лучше, т. к. это не просто железо, но и программное обеспечение в комплекте.

Делать решение 3 в 1 и повышать стоимость тоже смысла нет, т. к. это ещё отразится на времени разработки.

Зачем АЦП для вычисления среднего тока? Поставить преобразователь True RMS и всё.
User avatar
BSVi
Адепт
Posts: 3577
Joined: 15 Mar 2011, 12:32
Location: Киев

Re: UTC 4.0: Контроллер для теслы.

Post by BSVi »

misterio, два драйвера - это точно перебор.

neon, АЦП нужен для того, чтобы ввести получившийся сигнал в плисину. В принципе, можно сделать двупороговый компаратор тока вместо АЦП, но тогда коэфициенты регулятора придется задавать резисторами и конденсаторами на плате, что не очень то удобно.
VladRT
Posts: 36
Joined: 20 Sep 2012, 20:14
Location: Москва

Re: UTC 4.0: Контроллер для теслы.

Post by VladRT »

Мне кажется лучше внешний АЦП, а потом , для надёжности, прицепить к внутреннему (в ПЛИСе). Можно использовать max942 и аналоги. Вещь надёжная и сбоев не даст.
User avatar
BSVi
Адепт
Posts: 3577
Joined: 15 Mar 2011, 12:32
Location: Киев

Re: UTC 4.0: Контроллер для теслы.

Post by BSVi »

Итак, я много думал и решил, что, не смотря на обилие проголосовавших за новую плисину, мы остаемся на старой.

Причины:
  • Как оказалось, на новые плисины скидок не дают, у китайцев новых плисин нет. В итоге, получается неоправданно большая цена за кучу неиспользованных ресурсов.
  • Относительно мелкая и недорогая xc6slx4 вообще исчезла с digikey'a. Охотиться за ней как-то не очень хочется.
  • Ставить большую имело смысл, когда я начинал проект - так бы сэкономилась куча времени, сейчас, наоборот, время потратится на адаптацию
  • Больше пайки и больше конденсаторов. Новые плисины быстрее и им нужно практически в два раза больше конденсаторов. Кажется не страшно, но в абсолютных цифрах не так уж и мало - 30 конденсаторов для новой против 16 у прошлой + память = геморрой при пайке.
  • Насчет индукционок. Если сильно захочется, управлять можно тупо мощностью, как это делают большинство производителей индукционок, обратная связь и АЦП не особо то и нужен. В дорогих индукционках используют ОС по температуре. Ставить еще усилитель для термопары? Думаю, оно никому не нужно. Возможно ли влепить отображение на дисплее на текущей пилсине, я, если, честно, не знаю.
  • USB на плисине, как оказалось, не сложно, я нашел готовые библиотечки, но есть беда - драйвера ПЛИС не совместимы со спецификацией USB. В частности, если на провода данных попадет +5вольт, то они выгорят.
  • Я вот тут думал делать мелкую настольную теслу, так вот в ней, в частности, большая плисина будет большим перебором.
Кстати, когда я думаю про i3, мне уже совсем не хочется его делать на stm'ке. Все мои сношения с индикаторами, синтезаторами и прочей фигней за пол дня написались бы на плисине. Дак вот, в i3 (или i4?) имело бы смысла поставить эту-же (slx9) плисину. В принципе, унификация имела бы смысл, но этого нужно еще дожить.

Вообщем, остаемся на старой.
neon
Posts: 108
Joined: 20 Sep 2012, 20:15
Location: Россия, Казань

Re: UTC 4.0: Контроллер для теслы.

Post by neon »

правильно, лучшее — враг хорошего. Уверен, что есть ещё возможность оптимизировать ресурсы + зачем трахаться с реализацией кривого порта USB, при идеальных готовых решениях.
User avatar
Intra
Posts: 95
Joined: 22 Dec 2011, 16:08
Location: Волгоград
Contact:

Re: UTC 4.0: Контроллер для теслы.

Post by Intra »

Понимаю, почему ты так не любишь FDD8424H. в digikey нельзя купить меньше 2500 штук и доставка 120 долларов. Зато в фарнелле можно купить от 1.43 евро.
http://ru.farnell.com/fairchild-semicon ... dp/1498953

Доставка фарнелла 20 евро DHL. дешевле диджикея, маузера и остальных ништяков. но 20 евро не страшно отдать если берёшь большую партию к примеру на 30 драйверов. а 120 FDD уже будут стоит по 0.65 евро. Такие траблы с драйверами, как было в теме у misterio, думаю с FDD их не было бы, тем более что они уже испытаны американцами на целой куче тесел.
User avatar
BSVi
Адепт
Posts: 3577
Joined: 15 Mar 2011, 12:32
Location: Киев

Re: UTC 4.0: Контроллер для теслы.

Post by BSVi »

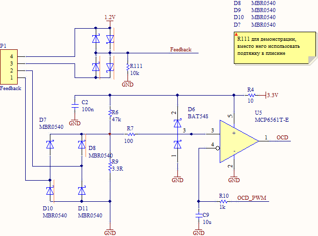
Intra, на диджике можно и одну штучку купить. Другое дело, что драйвер на основе FDD не может работать в CW режиме, требует стабилизатора и занимает много места. У misterio, по всей видимости, баги были именно из-за того что использовался IXDN630 (к сожалению, точную причину мы так и не нашли), с IXDD609 все в порядке. Я собрал и драйвера на FDD во всех вариациях (есть две модификации против сквозняков) - IXDN609 слегка меньше тока выдают, зато у них нет ацкого звона и сквозняков, а главное - они проще - поставил и все.


Теперь продолжаем про схему. Первое изменение - вход схемы.
input.gif
Раньше были стабилитроны, с которыми был геморрой. Их нужно было найти и на них в CW режимах выделяется очень много тепла, кроме того, напряжение на них легко могло превысить напряжение пробоя плисины, приходилось защищаться диодной вилкой.

И тут я вспомнил, что у нас есть LVDS входы, а напряжение ядра как раз 1.2 вольта (это "несущее" напряжение для LVDS). Таким образом, зашунтировав трансформатор тока двумя диодами, мы получаем сигнал 1.2 +-0.5вольта, который LVDS должны отличненько скушать. При этом, сами приемники LVDS офигенно быстрые, Шоттки тоже очень быстрые. Такой вход должен намного лучше стартовать при низком питающем напряжении. Я нигде не видел такого решения - возможно оно и не будет работать. В симуляторе все более-менее приличненько.

Второе изменение - для OCD компаратор с гистерезисом.

Третье - все диоды стали MBR0540. Для CW катушек это ограничивает ток с трансформатора величиной 0.7А. Но это не большая проблема, это 150 витков на трансформаторе тока. В принципе, могу оставить и SS16 - тут нужно подумать, стоит ли унифицировать детальки настолько. Для DRSSTC разницы нет.

Убран фильтрующий конденсатор с входа оперционника OCD. В нем смысла особо нет - емкость у BAT54S итак не кислая, а шум фильтруется в плисине.

Предложения, комментарии? :)
neon
Posts: 108
Joined: 20 Sep 2012, 20:15
Location: Россия, Казань

Re: UTC 4.0: Контроллер для теслы.

Post by neon »

С каких это пор FDD только по 2500 шт. продают? http://www.digikey.com/product-detail/e ... ND/1626925

Цена за 1 шт. при партии 25 шт. составляет $0.76360 и ?0.92000. Есть разница? Почти 330 р. при таком количестве.
User avatar
BSVi
Адепт
Posts: 3577
Joined: 15 Mar 2011, 12:32
Location: Киев

Re: UTC 4.0: Контроллер для теслы.

Post by BSVi »

Во сне придумал смещение получше. Теперь, на четырех диодах, преимущество в том, что работать должно вплоть до постоянки.
input.gif
MBR0540 хорошо подходят под уровни LVDS:
lvds.gif
По симулятору, с lvds должно стартовать при в два раза более низком напряжении. Теперь нужно решиться - стоит ли оно риска, или оставить старую, проверенную конструкцию. Как вы считаете?
neon
Posts: 108
Joined: 20 Sep 2012, 20:15
Location: Россия, Казань

Re: UTC 4.0: Контроллер для теслы.

Post by neon »

BSVi, в конечном счёте принимать решение придётся тебе. Кто мешает отладить данный узел в макете, а не в симуляторе?
User avatar
BSVi
Адепт
Posts: 3577
Joined: 15 Mar 2011, 12:32
Location: Киев

Re: UTC 4.0: Контроллер для теслы.

Post by BSVi »

Итак, после макетирования, я решил оставить все как было :) Причина - большая емкость нового варианта. Она составляет 800пФ против 300пФ у старого варианта. Кроме того, не хочется рисковать. Уж лучше пусть будет проверенное решение :) Но идея была хорошая.

Следующее нововведение - импульсный блок питания для питания этой всей штуки.

Естественно, можно будет поставить и линейный с выходным напряжением в 24В, но импульсник лучше тем, что при просадке напряжения продолжает выдавать стабильное выходное. Кроме того, они есть в металлическом корпусе - кишки теслы будут выглядеть вполне солидно. Сразу исчезнет проблема с греющимся стабилизатором, количество вентиляторов, тем что сложной найти подходящий трансформатор, итп.

Использовать можно будет вот это, вот это, или, даже, вот это. Последний даже дешевле, чем те конденсаторы, что были в UTC 3.3 для фильтра питания.

Вроде бы и все, больше инноваций не предвидится. Фактически поменялось только количество драйверов, добавился корпус и изменен блок питания. Такое ощущение, что куда не плюнь, сильно лучше конструкцию сделать уже не получается.

Может у вас еще есть идеи? Текущая схемка в аттаче.
Attachments
driver.pdf
(263.15 KiB) Downloaded 872 times
User avatar
Intra
Posts: 95
Joined: 22 Dec 2011, 16:08
Location: Волгоград
Contact:

Re: UTC 4.0: Контроллер для теслы.

Post by Intra »

В чём прикол CW? Сколько интересных девайсов на нём можно сделать, если считать девайсы интересными не сами по себе, а со стороны? я со своей музыкальной точки зрения вижу только один интересный девайс на CW - это Class E Amp с маленькой такой кисточкой. Он может играть весь спектр частот в отличии от дрки. Но сстц, на мой взгляд с эстетической точки зрения, ни туда, ни сюда. Длинную молнию снять нельзя, а та короткая, что получается - что то между ветвистой молней с дрки и кисточкой с class e. Казалось бы, можно было сосредоточится на каких-нибудь девайсах, которые интересны не потому что интересно просто их собрать, а чем-нибудь ещё. Например QCW очень классно играть на бас-гитаре. Через дрку просто играть музыку на средних частотах, Сгхи - просто хороши, как спецэффект, хотя, если не включать миди модуляцию на дрке, то по виду молнии они практически не отличаются. По идее, можно же сосредоточится, затачивать драйвер под девайсы последних поколений, чем стараться универсализировать его под всё вообще. или сделать просто две разные версии девайса. один под цв, с блекджеком и мощными теплоотдающими драйверами, другие под не цв, чтобы не тратить время на пляски с бубном, если обнаруживается непредвиденное поведение деталей. Тем более, ты говорил, что всё равно не удалось узнать, почему все так. Основная задумка ведь в том, чтобы перевести всё что можно в мк. А если так, то вообще можно сделать плату гейтдров отдельной платой и соединять её с платой драйвера разъёмами, вдруг если не получится полностью сделать абсолютно универсальный драйвер. К тому же. Тестировались ли твои IXDN609 на какой-нибудь большой дрке с тяжёлыми кирпичами? Вдруг IXDN609 тоже будут полностью не безглючны и обнаружится какой-нибудь косяк, как при 630-х на дрке мистерио..

Про 2500 штук, это сорри. кажется я ни туда посмотрел. Просто захожу на диджикей, вписываю номер дров, а мне выпадает список, где я упорядочив по количиству которое можно купить, увидел минимальное в 2500. о_О нипанятно..
User avatar
BSVi
Адепт
Posts: 3577
Joined: 15 Mar 2011, 12:32
Location: Киев

Re: UTC 4.0: Контроллер для теслы.

Post by BSVi »

Intra, а ты видел и слышал CW? ЦВ звучат на порядок лучше, чем ДРки. Они проще и есть куча народу, который бы хотел их сделать. Кроме того, ЦВ - это не только теслы, но и индукционки, к примеру.

Насчет дров - если не подойдут IXDN609, можно поставить платку, как ты говоришь, и там могут быть любые драйвера, а IXDN можно использовать как преобразователь для отвязки платки, я уже про это писал. IXDN достаточно просты и дешевы, чтобы ставить их. Насчет IXDN630 - тут я соглашусь, это было оочень фигово, но с 609 таких проблем небыло ни у кого. Если честно, то я думаю, что IXDN609 устроит большую часть народу. Да и сам народ про это высказался в голосовалке.

Сейчас вот еще думаю - может стоит переходник USB->UART на плату встроить, но не могу найти нормалаьного места, куда его притулить. Хотя, переходник туда так и простится.
Qic
Posts: 985
Joined: 03 Feb 2012, 00:14

Re: UTC 4.0: Контроллер для теслы.

Post by Qic »

А много ли места надо на микро-юсб и cp210x ? (Вопрос риторический)
User avatar
BSVi
Адепт
Posts: 3577
Joined: 15 Mar 2011, 12:32
Location: Киев

Re: UTC 4.0: Контроллер для теслы.

Post by BSVi »

Нериторический ответ: места нужно не много, но нужно сделать так, чтобы это нормально выглядело, и разъем я хочу на лицевой панели, а не сзади.

На лицевой панели уже есть 3 светодиода и оптоприемник. Мини и микро USB намного ниже оптоприемника. В итоге, оно уродски смотрится. USB-B Вроде бы, нормально (но тоже не очень).

Из того, что я пока придумал лучше всего была бы отдельная платка, на которой бы стоял разъем над оптоприемником, по центру. Но дополнительная платка - геморрой.

Вот смотри. Светодиоды должны быть по уровню отверстия оптоприемника:
connector.jpg
Qic
Posts: 985
Joined: 03 Feb 2012, 00:14

Re: UTC 4.0: Контроллер для теслы.

Post by Qic »

И правда. Впрочем я тогда за USB-B, оно и понадежнее както будет.
Post Reply