SSTC от TERAVOLT

А что мы делаем?
User avatar
TERAVOLT
Posts: 214
Joined: 16 Mar 2015, 11:53

Re: SSTC от TERAVOLT

Post by TERAVOLT »

погодите,с деталями для силовой только разобрались,мне их заказывать в любом случае через инет,тогда уж надо и уццхи заказать и что там еще,чтоб не ждать год)))главный вопрос теперь-достойный и простой драйвер...как на счет стивовской схемы сстц5?ее очень много советуют,но не ясно почему?

http://stevehv.4hv.org/SSTC5/miniSSTCfnlsch.JPG

что про нее можете сказать?если ос конечно норм сделать через тт
нормальные транзисторы найти не могу,эти как вам- http://ru.aliexpress.com/item/Free-Ship ... 37032.html не хочу с ними проколоться а то будет вот так и все,капут
22kx8n2yps.jpg
Qic
Posts: 985
Joined: 03 Feb 2012, 00:14

Re: SSTC от TERAVOLT

Post by Qic »

Она простая. И всё. Зная любовь UCC к защелкиванию я бы поставил внешние повторители (IRF9540 IRF540, ну или какие там обычно лепят).

Поставщик - всего 4 медали, сразу в поиске нашел http://ru.aliexpress.com/item/free-ship ... 14510.html Дешевле надежнее, как хоть искалось то?
Сразу в комментарии к заказу пишите что нужны LC или A. Впринципе они оба поновей.

А вообще я тут подумал, мы же недавно тут считали MMC по dV/dT, с транзисторами и их диодами тоже самое. Надо весь кремний по частотным параметрам посмотреть. Может что по современнее найти раз на али экспресе будет заказываться. Определяйся уже с вторичкой, что будет конкретно по частоте. Посчитаем dV/dT, может встроенными можно обойтись. Сча бегло гляда в даташит - УФ вдвое быстрее чем 460А. Но там по току и параметрам. Если конечно есть желание, можем неспешно прикинуть, но нужно приближенные параметры системы катушек. Индуктивности например и частота, чтобы посчитать скорость нарастания и его максимальную величину. Ну или не заморачиваться и делать втупую :)
User avatar
TERAVOLT
Posts: 214
Joined: 16 Mar 2015, 11:53

Re: SSTC от TERAVOLT

Post by TERAVOLT »

я безмерно вам благодарен за помощь))))океан благодарностей))все непременно посчитаем,и катушку и все,но только завтра,я сегодня ночь не спал,фигней маялся))завтра тогда расчитаем,может и провод куплю завтра...ну доброй вам ночи,еще раз спасибо
User avatar
TERAVOLT
Posts: 214
Joined: 16 Mar 2015, 11:53

Re: SSTC от TERAVOLT

Post by TERAVOLT »

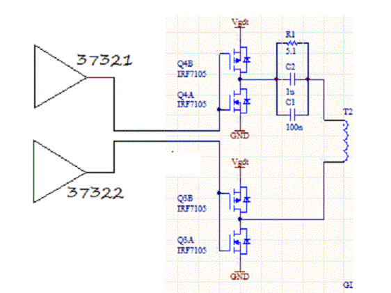
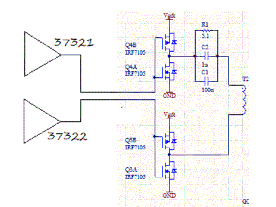
Qic wrote:Зная любовь UCC к защелкиванию я бы поставил внешние повторители (IRF9540 IRF540, ну или какие там обычно лепят)
вот так?
sch.gif
Qic wrote:Поставщик - всего 4 медали, сразу в поиске нашел http://ru.aliexpress.com/item/free-ship ... 14510.html Дешевле надежнее, как хоть искалось то?
это уж совсем дешево,я про качество имел ввиду,а то я даже в нашем магазине однажды партию дохлых с завода купил,ессено деньги вернули...
Qic wrote:А вообще я тут подумал, мы же недавно тут считали MMC по dV/dT, с транзисторами и их диодами тоже самое. Надо весь кремний по частотным параметрам посмотреть. Может что по современнее найти раз на али экспресе будет заказываться.
я если честно еще не все термины изучил,и порой не понимаю .. MMC по dV/dT..
Qic wrote:Определяйся уже с вторичкой, что будет конкретно по частоте. Посчитаем dV/dT, может встроенными можно обойтись. Сча бегло гляда в даташит - УФ вдвое быстрее чем 460А. Но там по току и параметрам. Если конечно есть желание, можем неспешно прикинуть, но нужно приближенные параметры системы катушек. Индуктивности например и частота, чтобы посчитать скорость нарастания и его максимальную величину.

с катушкой сегодня определюсь,мне лиш бы резалт достойный был,я все готов с вами расчитывать,лыж бы стримеры радовали и надежность!!!

ЗЫЫ-зацените,так просто,про между прочем,катушенция моя мелкая
DSCN2543.JPG
стример.png
ЗЫЫЫЫ-может подскажите где недорого такой тор заказать можно?
P1000346.JPG
Qic
Posts: 985
Joined: 03 Feb 2012, 00:14

Re: SSTC от TERAVOLT

Post by Qic »

Ну и здорово выглядит, очень даже нормально. Чувство прекрасного определённо есть :)
Тороид такой токарю заказать можно :) Чтобы формы выточил и по формам из листа люминя вытянул.
Но впрочем где-то их и продавали...
User avatar
TERAVOLT
Posts: 214
Joined: 16 Mar 2015, 11:53

Re: SSTC от TERAVOLT

Post by TERAVOLT »

спасибо,а с остольным что будем делать?
катушку по моим прикидкам делать буду порядка 250кГц без тора,(с тором и на 180 может выйдем),пенек 25см на11см, провод порядка 0,25


купил провод 0.2,хотел 0.25 но небыло,потом сразу 0.315 шел,норм будет 0.2?
Qic
Posts: 985
Joined: 03 Feb 2012, 00:14

Re: SSTC от TERAVOLT

Post by Qic »

Да мотай наверное. Там по ситуации будем.
User avatar
TERAVOLT
Posts: 214
Joined: 16 Mar 2015, 11:53

Re: SSTC от TERAVOLT

Post by TERAVOLT »

мотать буду только после выходных эт минимум,друган ща в москву уехал,помогать некому,збацаю наверно интераптер пока на 555
User avatar
TERAVOLT
Posts: 214
Joined: 16 Mar 2015, 11:53

Re: SSTC от TERAVOLT

Post by TERAVOLT »

нашел у себя вот такие переменники
DSCN2563.jpg
хотел их засунуть в прерыватель,но вот беда блин,у них сопротивление не подходит-один на 10ком второй на 3ком,может подскажете какой нить прерыватель с такими номиналами?или как обычный 555 под них заточить?
Qic
Posts: 985
Joined: 03 Feb 2012, 00:14

Re: SSTC от TERAVOLT

Post by Qic »

В какой прерыватель? На микроконтреллере хоть 1кОм, хоть разные, они работают делителями напряжения и преобразуют угол в напряжение и всё.
А под 555й - очевидно - пересчитать. Как - онлайн калькуляторы, даташит наконец.
User avatar
TERAVOLT
Posts: 214
Joined: 16 Mar 2015, 11:53

Re: SSTC от TERAVOLT

Post by TERAVOLT »

не,я на 555 имел ввиду
ну ткните носом плиз сенсей,что посщитать,я туплю капытално в даташитах
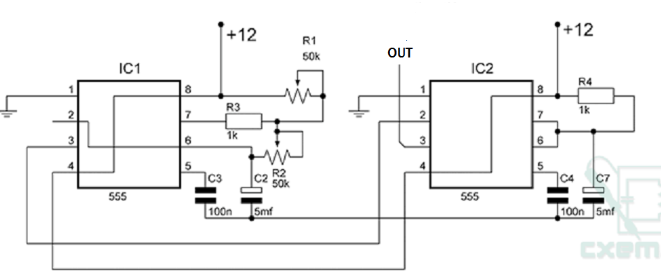
схема стивовская
miniSSTCsch3.JPG
Qic
Posts: 985
Joined: 03 Feb 2012, 00:14

Re: SSTC от TERAVOLT

Post by Qic »

Аа ты в этот хочешь. Если я не ошибаюсь то R5 регулирует длительность импульса а R6 паузу.
Собственно говоря я бы поставил на длительность импульса поменьше номиналом, а на паузу побольше. Это даст силовой больше времени отдыха.
User avatar
TERAVOLT
Posts: 214
Joined: 16 Mar 2015, 11:53

Re: SSTC от TERAVOLT

Post by TERAVOLT »

так,хорошо,я его сворганю,завтра наверное...мне не ясно,параметры прерывателя(за исключением амплитуды выхода)изменяться могут,в зависимости от питания?что если питание 9в будет?не будет как у мультивибратора,что частота меняется пропорционально напруге?
Qic
Posts: 985
Joined: 03 Feb 2012, 00:14

Re: SSTC от TERAVOLT

Post by Qic »

Там опорные напряжения формируются относительно питания, можешь сам в даташите убедиться по схеме. А раз так то с темиже параметрами RC - будет таже частота.
User avatar
TERAVOLT
Posts: 214
Joined: 16 Mar 2015, 11:53

Re: SSTC от TERAVOLT

Post by TERAVOLT »

вобщем посидел,покавырялся,тыкал емкости разные,не знаю-стремновато как то,может что по совершеннее подскажите,или не жопиться и на мк с миди собирать сразу?за выходные как раз собрал бы,а там и вторичку мотать уже не за горами
User avatar
TERAVOLT
Posts: 214
Joined: 16 Mar 2015, 11:53

Re: SSTC от TERAVOLT

Post by TERAVOLT »

TERAVOLT wrote:
Qic wrote:Зная любовь UCC к защелкиванию я бы поставил внешние повторители (IRF9540 IRF540, ну или какие там обычно лепят)
вот так?
sch.gif
я тут правильно сделал?какие транзисторы посоветуете?
Qic
Posts: 985
Joined: 03 Feb 2012, 00:14

Re: SSTC от TERAVOLT

Post by Qic »

Какие написаны такие и посоветую :) Впринципе и как я написал подойдут.
Я думаю BSVi не обдидится есть взять из его схем куски и повторить.
User avatar
TERAVOLT
Posts: 214
Joined: 16 Mar 2015, 11:53

Re: SSTC от TERAVOLT

Post by TERAVOLT »

надеюсь,что не обидится)))так а по поводу прерывателя?что мне делать?
Qic
Posts: 985
Joined: 03 Feb 2012, 00:14

Re: SSTC от TERAVOLT

Post by Qic »

Ну я делал прерыватель на 2х 555х, впринципе работал. На первое время хватит. Частота и топу подобное подберешь потом экспериментально на свой вкус.
Еще потребуется ЛАТР для первых запусков на низком напряжении, вот тогда и подберешь удачные частоты.
User avatar
TERAVOLT
Posts: 214
Joined: 16 Mar 2015, 11:53

Re: SSTC от TERAVOLT

Post by TERAVOLT »

латра нет,но есть куча нч трансов на разне напряжение,не пойдет?если соединять последовательно,может и 220 наберется

ПРЕРЫВАТЕЛЬ ЭТОТ?
tesla45-1.png
Qic
Posts: 985
Joined: 03 Feb 2012, 00:14

Re: SSTC от TERAVOLT

Post by Qic »

Пойдут, прерыватель другой, как ранее схема, две таких, одна запускает вторую. Т.н. Burst-mode. Когда каждый импульс состоит из еще нескольких импульсов.
User avatar
TERAVOLT
Posts: 214
Joined: 16 Mar 2015, 11:53

Re: SSTC от TERAVOLT

Post by TERAVOLT »

тогда пожалуй попрошу у вас схемку,т.к. в сети не видел
Qic
Posts: 985
Joined: 03 Feb 2012, 00:14

Re: SSTC от TERAVOLT

Post by Qic »

Собираешь две одинаковые схемы как http://tqfp.org/forum/download/file.php ... &mode=view и выход одной соединяешь с ножкой 4 второй. Всё просто.
User avatar
TERAVOLT
Posts: 214
Joined: 16 Mar 2015, 11:53

Re: SSTC от TERAVOLT

Post by TERAVOLT »

таким макаром???
miniSSTCsch3.JPG
если вот так,то не устраивает что аж 4 переменника,хотелось бы на 2 шт...осуществимо?я понимаю что из правой части можно выкинуть переменники и заменить постоянными,но может что другое посоветуете,ибо не камельфо схема выходит
Qic
Posts: 985
Joined: 03 Feb 2012, 00:14

Re: SSTC от TERAVOLT

Post by Qic »

Схема верна. А в чем проблема? Трудно купить переменники? Уж поверить, когда заработает, крутить захочется часто и много, особенно что в таком варианте доступна масса различных видов стримера.
А когда захочется миди, можно и на микроконтроллере собрать. А потом захочется большего :)
Post Reply