Зарядник из БП

А что мы делаем?
SchwarzKopf-M
Posts: 19
Joined: 05 Sep 2012, 18:55
Location: Пенза

Зарядник из БП

Post by SchwarzKopf-M »

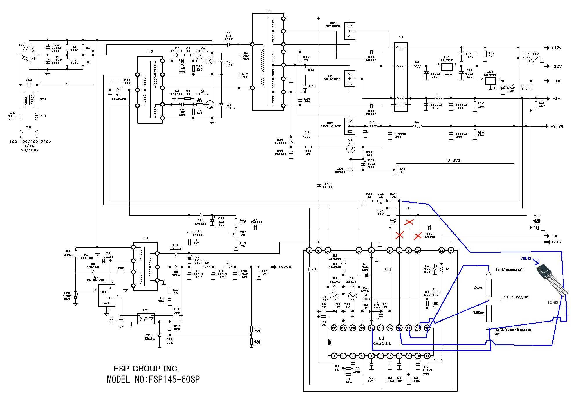
Имеется старый МАЛОГАБАРИТНЫЙ блок питания от ПК. Его маркировка FSP145-60SI, его схема http://www.rom.by/files/FSP145-60SP.zip выход +12В 4А. Возникло желание сделать из этого блока зарядник/блок питания для ноутбука. Оригинальный блок питания имеет характеристики: 19В 4,7А.
По статье https://bsvi.me/laboratornyj-blok-pitaniya-iz-atx/ на одном из рисунков сказано, убрать перемычку J13 и можно определить максимальное напряжение на которое способен БП.
Вопросы:
Сам я не имею радиотехнического образования, но могу отличить резистор от конденсатора и руки в нужном месте, поэтому прошу помощи.
Подскажите как можно (какую перемычку нужно перерезать, подозреваю что J1) определить максимальное напряжение которое может дать БП?
Возможно ли технически из этого БП сделать зарядник?
Подскажите как всё это можно сделать конкретно для этой модели.

Спасибо.
User avatar
BSVi
Адепт
Posts: 3577
Joined: 15 Mar 2011, 12:32
Location: Киев

Re: Зарядник из БП

Post by BSVi »

Думаю, что ничего выпаивать не нужно. Нужно поменять конденсаторы на выходе с 16 вольт на 25-вольтовые, а потом тупо крутануть подстроечник VR1 до получения нужного напряжения.
SchwarzKopf-M
Posts: 19
Joined: 05 Sep 2012, 18:55
Location: Пенза

Re: Зарядник из БП

Post by SchwarzKopf-M »

Ну конденсаторы это понятно. Подстроечник стоит примерно на середине. Хотите сказать достаточно будет его покрутить без дополнительной переделки? Я конечно попробую, предварительно купив и поменяв конденсаторы. Хотя, думаю, 2-3 секунды конденсаторы выдержат...
О результатах "кручения" сообщу.
User avatar
BSVi
Адепт
Posts: 3577
Joined: 15 Mar 2011, 12:32
Location: Киев

Re: Зарядник из БП

Post by BSVi »

Напряжение он точно подстроит, правда, неизвестно, в каких пределах. Если предела не хватит, придется заменить еще один резистор.
SchwarzKopf-M
Posts: 19
Joined: 05 Sep 2012, 18:55
Location: Пенза

Re: Зарядник из БП

Post by SchwarzKopf-M »

Даёт от 8 до 13. На 13 отключился. Думаю сработала защита. При этом подстроечник дааалеко не до конца докрутил. Возможно до 19 и дотянет.
Подскажите, как теперь не отключая защиты поднять напряжение её срабатывания?
User avatar
BSVi
Адепт
Posts: 3577
Joined: 15 Mar 2011, 12:32
Location: Киев

Re: Зарядник из БП

Post by BSVi »

Ухты, в микросхеме сразу защиты и от пониженного и от повышенного напряжений. Придется делать хитро - ставить последовательно с входами 13-15 микросхемы резисторы, и подбирать из значения так, чтобы на микросхему приходили такие-же напряжения, как и до модификации.

Какие именно резисторы нужно поставить - я не знаю, но вы можете измерить сопротивление микросхемы от выходов до земли, а потом воспользоваться калькулятором чтобы подобрать нужные добавочные. правда, я не уверен, что резисторы внутри микросхемы - настоящие, они могут работать только при включенной микросхеме и, если это так, придется просто методом тыка подбирать.
SchwarzKopf-M
Posts: 19
Joined: 05 Sep 2012, 18:55
Location: Пенза

Re: Зарядник из БП

Post by SchwarzKopf-M »

Ну подбирать - это не проблема. То есть перерезать дорожки, поставить резисторы, установить 12В, на входах 13-14-15 замерить напряжение, крутить подстроечник и меняя сопротивления у входов добиться того-же значения что и при 12В на выходе. Я правильно понял? Если так, то это займет какое-то время... :) Отпишусь как сделаю.
User avatar
BSVi
Адепт
Posts: 3577
Joined: 15 Mar 2011, 12:32
Location: Киев

Re: Зарядник из БП

Post by BSVi »

Именно так.
SchwarzKopf-M
Posts: 19
Joined: 05 Sep 2012, 18:55
Location: Пенза

Re: Зарядник из БП

Post by SchwarzKopf-M »

Понял, осталось только найти время и очистить от пыли радиодетали. :)
SchwarzKopf-M
Posts: 19
Joined: 05 Sep 2012, 18:55
Location: Пенза

Re: Зарядник из БП

Post by SchwarzKopf-M »

Сегодня добыв второй тестер провёл измерения. Получается вот что: что на выходе - то и на контактах микросхемы. На 13 - 3,3В, на 14 - 5В, на 15 - 12В. При этом если на выходе 8В, то на микросхеме 8В, если 12В - 12В.
Это нормально? Я в смысле первоначального плана. Получается на входе нужно получать 3,3 5 и 12...
Пыль с радиодеталей стереть не успел. :)

Ступил, естественно на входах будет то-же напряжение. Просто подумал может не на тех контактах построена защита.
Last edited by SchwarzKopf-M on 06 Sep 2012, 17:16, edited 1 time in total.
User avatar
BSVi
Адепт
Posts: 3577
Joined: 15 Mar 2011, 12:32
Location: Киев

Re: Зарядник из БП

Post by BSVi »

Именно так.
SchwarzKopf-M
Posts: 19
Joined: 05 Sep 2012, 18:55
Location: Пенза

Re: Зарядник из БП

Post by SchwarzKopf-M »

Итак, по порядку.
Поменял конденсаторы на 25В. Перерезав дорожку от вывода 7 блока с микросхемой пытался поставить подстроечный резистор на 100 Ом. При малейшем повороте рычага срабатывала защита, хотя напряжение было где-то 10В. Убрал подстроечник, включил, как ни странно запустился, но при повороте VR1 опять срабатывала зашита. Тупо перерезал дорожку от 9-го вывода. Теперь защита перестала срабатывать. Измерил при крайнем положении VR1 напряжение, дало 13,5. Оставим пока защиту в покое.
Что подскажете, как теперь можно поднять напряжение?
Сейчас уже не найду, возможно из-за перерезанных дорожек, но до этого на каком-то из контактов замерял 20В.
webkirov
Posts: 277
Joined: 19 Aug 2011, 19:49
Location: Депрессивный регион

Re: Зарядник из БП

Post by webkirov »

SchwarzKopf-M wrote: Что подскажете, как теперь можно поднять напряжение?
VR1
SchwarzKopf-M
Posts: 19
Joined: 05 Sep 2012, 18:55
Location: Пенза

Re: Зарядник из БП

Post by SchwarzKopf-M »

webkirov wrote:VR1
Докручен до предела.
Какраз с него всё и начиналось.
webkirov
Posts: 277
Joined: 19 Aug 2011, 19:49
Location: Депрессивный регион

Re: Зарядник из БП

Post by webkirov »

Можно попробовать заменить R24 на 680 Ом, или поставить на место R24 подстроечник на 1 кОм и ещё им подстроить.
User avatar
BSVi
Адепт
Posts: 3577
Joined: 15 Mar 2011, 12:32
Location: Киев

Re: Зарядник из БП

Post by BSVi »

Ну, теперь нужно уменьшать R24
webkirov
Posts: 277
Joined: 19 Aug 2011, 19:49
Location: Депрессивный регион

Re: Зарядник из БП

Post by webkirov »

delete
Last edited by webkirov on 08 Sep 2012, 20:48, edited 1 time in total.
SchwarzKopf-M
Posts: 19
Joined: 05 Sep 2012, 18:55
Location: Пенза

Re: Зарядник из БП

Post by SchwarzKopf-M »

Да нет, наоборот увеличилось до 16,5 и отключился. Отключился когда напряжение на не отключённой защите поднялась до 3,4. Может там ещё где-то защита стоит или всё-же отрубает по 3,3?
SchwarzKopf-M
Posts: 19
Joined: 05 Sep 2012, 18:55
Location: Пенза

Re: Зарядник из БП

Post by SchwarzKopf-M »

Перерезал защиту по 3,3 - все равно отключается. но отключается при 16,0...
Что ещё посоветуете?

Да нет, восстановил защиту по 3,3 - отключается так-же при 16,0.
webkirov
Posts: 277
Joined: 19 Aug 2011, 19:49
Location: Депрессивный регион

Re: Зарядник из БП

Post by webkirov »

C защитами я бы сделал так:
Сделал бы перемычку с 14 вывода микросхемы на 12 вывод микросхемы.
Также, сделал бы делитель для обмана защиты по 3,3 вольта:
divider.JPG
divider.JPG (7.53 KiB) Viewed 28039 times
А для обмана защиты по 12 Вольтам поставил бы кренку 78l12
3 контакт 78l12 на вывод 15 микросхемы, 2 контакт 78l12 на GND (18 вывод м/с), 1 контакт 78l12 на выход блока питания 12Вольт (будущие 19В)

Только перед этим нужно перерезать дорожки идущие к контактам платы управления 7, 9,10 (либо дорожки идущие от выводов м/с 13, 14, 15
SchwarzKopf-M
Posts: 19
Joined: 05 Sep 2012, 18:55
Location: Пенза

Re: Зарядник из БП

Post by SchwarzKopf-M »

Но судя по идее защита по 12 должно быть отключена вообще... Сейчас срабатывает что-то другое и неизвестно для меня где и что с этим делать... Про обман зашиты пока дело не доходит пока не достигнут нужный результат.
webkirov
Posts: 277
Joined: 19 Aug 2011, 19:49
Location: Депрессивный регион

Re: Зарядник из БП

Post by webkirov »

Как я понял из даташита на микросхему, защита в ней не только от повышенноно напряжения на выходах блока питания, но и от пониженного. Если отключить защиту вообще, то микросхема будет думать, что на выходе совсем пропало напряжение, а оно на самом деле не пропало.
Вот мои мысли в картинке:
FSP145-60SP_mod.jpg
После того как все это приделано, можно попробовать крутить VR1
SchwarzKopf-M
Posts: 19
Joined: 05 Sep 2012, 18:55
Location: Пенза

Re: Зарядник из БП

Post by SchwarzKopf-M »

Попробую, надо сбегать очередной раз в магазин.
Я перерезал защиту, суда по идее микросхема уже должна думать что напряжения нет, но всё работает и какое-бы напряжение не было на выходе защита на 7-9-10 не должна работать ВООБЩЕ.
Насколько я понял схема только для обмана защиты (чтобы она думала что на выходе 12, 5, 3,3) и крути - не крути VR1 выше оно не подниматься или я ошибаюсь?
SchwarzKopf-M
Posts: 19
Joined: 05 Sep 2012, 18:55
Location: Пенза

Re: Зарядник из БП

Post by SchwarzKopf-M »

Собрал схему, что выше на 78L12.
Результаты такие: на контактах блока 7, 9, 10 напряжение стабильное 12, 5, 3,3 независимо от выходного напряжения. Но при достижения 16/16,5 на выходе - отключается. При этом после отключения, как ни странно, на контактах 9 и 10 сохраняется напряжение 5 и 3,3. На 7-ом напряжения НЕТ.
Вопрос остаётся прежним: как достичь 19В?
webkirov
Posts: 277
Joined: 19 Aug 2011, 19:49
Location: Депрессивный регион

Re: Зарядник из БП

Post by webkirov »

На контактах 9 и 10 и должны сохраняться напряжения. Кажется, там есть ещё один контрль от превышения напряжения на контакте 16 микросхемы. На схеме есть обозначение перемычки J2 (идет от 16 вывода микрохемы). Можно поробовать выпаять эту перемычку.
Post Reply