TDA2005 мост

Если вы - начинающий в электронике, то задайте ваш вопрос тут. Расскажите что вы уже сделали чтобы найти ответ на свой вопрос, опишите свои рассуждения.
Post Reply
strengerst
Posts: 25
Joined: 15 Apr 2013, 20:55

TDA2005R не пойму схему.

Post by strengerst »

Есть схема для мостового подключение, для одного динамика. Но на схеме вход сигнала показан только на один канал,через конденсатор С1, в разъеме для наушников их два, не учитывая землю. Вопрос: куда подсоединять второй канал разъема, или я не правильно что то в схеме понял. Схема приложена ниже.

И еще если кто знает может в той схеме чего то можно усовершенствовать, подскажите. Хотелось бы сюда фильтр внешних помех установить. Только не знаю как.
Attachments
D6D0033714B15A6F000B9D9701808FDB1876.png
User avatar
N1X
Posts: 321
Joined: 20 Sep 2011, 20:11
Location: Беларусь, Гомель

Re: TDA2005R не пойму схему.

Post by N1X »

Ну собственно и динамик то один, а наушника 2 =) Землю разъема на землю усилка, сигнальный на вход. Второй сигнальный на вход еще одного такого же усилка )
Keroronsk
Posts: 21
Joined: 19 Feb 2013, 06:53

Re: TDA2005R не пойму схему.

Post by Keroronsk »

Можно свести стерео в моно, через 2 резистора по килоому.
strengerst
Posts: 25
Joined: 15 Apr 2013, 20:55

TDA2005 мост

Post by strengerst »

Всем привет. У меня такая проблема возникла. Собрал схему на TDA2005 мост.
Схему по которой собирал и чертеж выкладываю ниже. При включении сильные вибрации на динамики, выкладываю ссылку с видео. Такое чувство что где то питание на динамик проходит, вместе с сигналом. что проверять, и в чем может быть причину. Я уже третью схему собираю, всегда какие то дефекты, то ли схема не та то ли я не правильно собираю. http://youtu.be/arHUSyy3xVc
Attachments
2005мост.jpg
User avatar
BSVi
Адепт
Posts: 3577
Joined: 15 Mar 2011, 12:32
Location: Киев

Re: TDA2005 мост

Post by BSVi »

Очень похоже на возбуд. В инете гугляться другие схемы, попробуйте их. Вот, к примеру: http://cxem.net/sprav/sprav109-32.gif
strengerst
Posts: 25
Joined: 15 Apr 2013, 20:55

Re: TDA2005 мост

Post by strengerst »

Ну я уже по этой схеме спаял, мне теперь, званого что ли лудить и паять, и так до тех пор пока нужная схема не попадется, это тяжко. Мне бы эту исправить.

Вот моя сборочная схема.
Attachments
2005most.rar
(14.02 KiB) Downloaded 642 times
strengerst
Posts: 25
Joined: 15 Apr 2013, 20:55

Re: TDA2005 мост

Post by strengerst »

А вот интересно засохшшшшие разводы канифоли могут создавать замыкание. Вроде мультиметром прозванивал, не сигналил.
User avatar
BSVi
Адепт
Posts: 3577
Joined: 15 Mar 2011, 12:32
Location: Киев

Re: TDA2005 мост

Post by BSVi »

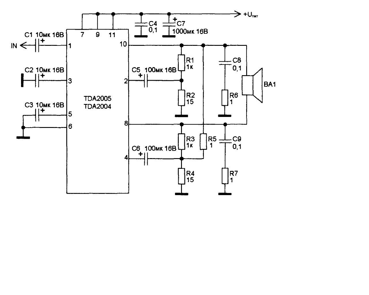
Не, если это действительно канифоль, то ни на что она не повлияет. А собрать схемы можно и на макетике невесом, можно про симулировать в симуляторе. Для меня лично подозрительным выглядит R5.
strengerst
Posts: 25
Joined: 15 Apr 2013, 20:55

Re: TDA2005 мост

Post by strengerst »

в чем подозрения. я могу его заменить.
User avatar
BSVi
Адепт
Posts: 3577
Joined: 15 Mar 2011, 12:32
Location: Киев

Re: TDA2005 мост

Post by BSVi »

В том, что таке включение неправильно. При этом не работает ОС второго усилителя.
strengerst
Posts: 25
Joined: 15 Apr 2013, 20:55

Re: TDA2005 мост

Post by strengerst »

Да ты в яблочко попал, сейчас его выпаял R5, и вся это вибрация убралась.

а как правильно. или он там вообще не должен быть, может номинал изменить не 1Ом а поставить 2Kom как считаешь.
User avatar
BSVi
Адепт
Posts: 3577
Joined: 15 Mar 2011, 12:32
Location: Киев

Re: TDA2005 мост

Post by BSVi »

Правильное, по моему мнению, включение я уже показывал. Можно попробовать и твой r5 заменить на 1кОм (возможно, в схеме опечатка), но при такой замене будет разбаланс плеч усилителя, что не очень то хорошо.
strengerst
Posts: 25
Joined: 15 Apr 2013, 20:55

Re: TDA2005 мост

Post by strengerst »

Возьму на вооружение, ноу меня R а там M, ,блин а чего самое интересное, сколько по гуглить в инете, такие схемы как у меня часто попадаються, и поним пояют. страно как то. Спасибо тебе за помощь , и всем остальным тоже.
strengerst
Posts: 25
Joined: 15 Apr 2013, 20:55

Re: TDA2005 мост

Post by strengerst »

В место R5 на 1Ом решил попробовать на 240(OM) в итоге все нормально играет, звук стал намного сильнее, чем вообще без R5(я его выпаивал), но все равно звук немного забивается хрипом. Решил повысить номинал до 1Ком, в итоге звук сильный, храп ушел, играет довольно таки не плохо , при питании 5В и 0,1A . В итоге все дело было в номинале R5 при один ОМ, слишком сильно динамик забивался. Без R5 тоже играет, но звук тише.
- вот в общем что получилось.
Ну а вот что было при 1Ом на R5

BSVi wrote: Для меня лично подозрительным выглядит R5.
Отдельна благодарность за выявленную проблему.
strengerst
Posts: 25
Joined: 15 Apr 2013, 20:55

Re: TDA2005 мост

Post by strengerst »

BSVi wrote: Можно попробовать и твой r5 заменить на 1кОм (возможно, в схеме опечатка), но при такой замене будет разбаланс плеч усилителя, что не очень то хорошо.
Объясни пожалуйста , чем череват разбаланс плеч усилителя, на что он влиет, и не лучше ли будет, R5 вообще не ставить. Или можно оставлять. Просто переделать по твоей предложенной схеме, конструктивно уже не получиться.
Post Reply