DRSSTC от Кембрика
Posted: 29 Apr 2013, 14:58
Ну вот, начало положено, UTC движется ко мне (где-то прямо сейчас перебирается через руки таможенников), пути назад уже нет, придётся строить.
Поэтому и создаю эту тему, не знаю на какой промежуток времени растянется это всё, но точно знаю, что надолго. Ибо буду стараться делать аккуратно, времени много, денег не столько много как времени, но буду делать попытки доставать детальки покрасивше. Благо уже есть возможность рассчитываться в забугорных инет-магазинах карточкой.
Опыт в постройке тесел какой-никакой уже есть. Поигрался с качером, на коленке собирал маленькую SGTC, но она изначально была обречена на провал, т. к. вместо мота у меня был слабенький 10mA 5000V транс из мухоловки. Стриммеров я от неё так и не дождался, шипело только немножко из терминала
, зато послушал как трещит разрядник и желание заниматься ею совсем пропало, точнее его можно сказать особо и не было, собирал для галочки чтоли, ибо в голове грелись мысли по сборке чего-нибудь более сложного на полупроводниках. В то время уже был начитан и насмотрен всевозможных и форумов и сайтов по тесластроению, как и буржуйских, так и наших. Остановил свой выбор на одной из первых схем Стива на двух УЦЦшках.
Она была успешно собрана и работоспособна, а по другому и быть не могло, ибо повторил я её почти деталь в деталь, правда платы сам разводил. Заработало всё с пол пинка, без всякой настройки. Выдавала свой честные 15 см. стриммера, но в корпус так и не была оформлена ибо мне этого показалось мало. В конце концов я отключил сигнал с прерывателя, по схеме это CW mode, с терминала на доли секунды страшно гудя вырвалось адское пламя и тесла замолчала успешно плюнув полевиками, так оно до сих пор и лежит. Будет донором для новой катушки. Вот такое небольшое предисловие, чтобы было хоть немного понятно сколько у меня опыта и чего мне хочется от теслы. А хочется мне приблизиться к результату BSVi и выжать с полметра стриммера, надеюсь этими полуметрами успокоить эту тягу к искоркам, оформить в красивый корпус из оргсткекла и хвастаться перед друзьями, знакомыми и в первую очередь потешить своё эго.
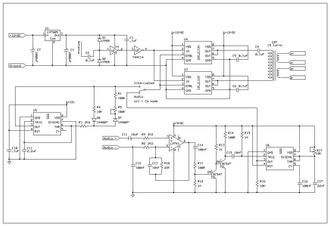
Строить собрался вокруг готового UTC, ибо сам драйвер такой сложности осилить точно не смогу. Надеюсь с помощью интеллектуальных пинков знающих людей что-нибудь из этого выйдет. Кое-какие знания в электронике есть, но не всё понимаю и во многом сомневаюсь. Поэтому будут вопросы, надеюсь никого своей неграмотностью не обижу, и не бросите меня на пол пути.
Опыт в постройке тесел какой-никакой уже есть. Поигрался с качером, на коленке собирал маленькую SGTC, но она изначально была обречена на провал, т. к. вместо мота у меня был слабенький 10mA 5000V транс из мухоловки. Стриммеров я от неё так и не дождался, шипело только немножко из терминала
Она была успешно собрана и работоспособна, а по другому и быть не могло, ибо повторил я её почти деталь в деталь, правда платы сам разводил. Заработало всё с пол пинка, без всякой настройки. Выдавала свой честные 15 см. стриммера, но в корпус так и не была оформлена ибо мне этого показалось мало. В конце концов я отключил сигнал с прерывателя, по схеме это CW mode, с терминала на доли секунды страшно гудя вырвалось адское пламя и тесла замолчала успешно плюнув полевиками, так оно до сих пор и лежит. Будет донором для новой катушки. Вот такое небольшое предисловие, чтобы было хоть немного понятно сколько у меня опыта и чего мне хочется от теслы. А хочется мне приблизиться к результату BSVi и выжать с полметра стриммера, надеюсь этими полуметрами успокоить эту тягу к искоркам, оформить в красивый корпус из оргсткекла и хвастаться перед друзьями, знакомыми и в первую очередь потешить своё эго.
Строить собрался вокруг готового UTC, ибо сам драйвер такой сложности осилить точно не смогу. Надеюсь с помощью интеллектуальных пинков знающих людей что-нибудь из этого выйдет. Кое-какие знания в электронике есть, но не всё понимаю и во многом сомневаюсь. Поэтому будут вопросы, надеюсь никого своей неграмотностью не обижу, и не бросите меня на пол пути.
