SSTC с фапч от Дениса
После того ка поставил резистор, греться перестала микросхема. Работало казалось бы все прекрасно, даже от сети но на короткое время. От сети тоже нормально работала. Решил проверить на время, как долго сможет работать без перегрева с прерывателем. Включил от сети, Все шло по плану, но через секунд 30-40 хлопок, сгорел предохранитель. Стал звонить бтиз, все звонится насквозь. Соплей минимум. Собираюсь еще купить IRGP50B60PD. Но не знаю в чем причина и есть большая вероятность того что я и новую пару транзисторов спалю. Кстати заметил, что верхний транзистор (согласно схеме полумоста) греется заметно сильнее чем нижний.
Предполагаю, что частота вторичной обмотки превышает частоту бтиз. Согласно программе расчета, частота вторички около 195кгц, а частота бтиз, согласно даташиту, всего 150кгц.
Так же думаю что 1 виток мог сыграть роль, в первичке 5 витков.
Еще могу предположить-виной всему сам прерыватель. Простенький прерыватель на 555 без регулировки скважности, т.е. скважность была 50 а то и больше процентов. Работал с частотой 30-40Гц на слух.
У когото в sstc видел в схеме что последовательно первичке был кап еще. Этим, как мне сказали, снизили ток идущий через транзисторы. Может мне так же следует поступить и увеличить еще кол-во витков первички?
Предполагаю, что частота вторичной обмотки превышает частоту бтиз. Согласно программе расчета, частота вторички около 195кгц, а частота бтиз, согласно даташиту, всего 150кгц.
Так же думаю что 1 виток мог сыграть роль, в первичке 5 витков.
Еще могу предположить-виной всему сам прерыватель. Простенький прерыватель на 555 без регулировки скважности, т.е. скважность была 50 а то и больше процентов. Работал с частотой 30-40Гц на слух.
У когото в sstc видел в схеме что последовательно первичке был кап еще. Этим, как мне сказали, снизили ток идущий через транзисторы. Может мне так же следует поступить и увеличить еще кол-во витков первички?
У когото в sstc видел в схеме что последовательно первичке был кап еще. Этим, как мне сказали, снизили ток идущий через транзисторы. Может мне так же следует поступить и увеличить еще кол-во витков первички?
Всегда должен быть кап последовательно первичке, иначе через ключи потечет постоянка и они сгорят. Странно, что оно вообще проработало так долго.
Но в схеме же нету такого капа, я его и не ставил. И я считаю что там не было сквозняка, если бы он был сгорел предохранитель на 250мА и все, 75-амперные бтиз остались бы целыми. А если ставить кап в первичку, что-нибудь нужно менять (номиналы)?
Кап последовательно первичке? А это не делает катушку DR-кой?
Последний раз редактировалось Dimylko 06 ноя 2013, 19:50, всего редактировалось 1 раз.
BSVi скажите на сколько кап ставить последовательно и на сколько ставить капы которые были 4,7мкФ. Параметры должны я думаю измениться. И может стоит увеличить витки первички?
последовательно - на 100-200нан, которые на 4.7 такими и оставить. Витки можно увеличить, тогда ток уменьшится.
Наконец у меня появились игбт! Уже прикрутил к радиатору, завтра буду драйвер с гдт подпаивать и пробный пуск. Кстати никто не может посоветовать программу для симуляции схемы полумоста? Хочу посмотреть на осциллографе что тварится на затворах при разных параметрах рд цепочки
Добыл я наконец осциллограф новенький. Риголь DS1052E. Полостью всего функционала не знаю и в инструкции ничего почти нет. В общем у меня такое на затворах:
Не знаю как правильно, поэтому в разных ракурсах сделал. На 1 рисунке установил осциллограф по умолчанию, т.е. в 0. Остальные я осциллограммы сдвинул, чтоб друг под другом были. Один ключ мне кажется как-то не так работает, сигналы должны быть одинаковы, а там получается желтый пик 14В, а синий всего 8В. Может из-за стабилитронов? Хотя они на 12В. Время открытия желтой от 0 до 14В - 20нс. Время открытия синей от 0 до 8В- 10нс. Что скажите?)
Не знаю как правильно, поэтому в разных ракурсах сделал. На 1 рисунке установил осциллограф по умолчанию, т.е. в 0. Остальные я осциллограммы сдвинул, чтоб друг под другом были. Один ключ мне кажется как-то не так работает, сигналы должны быть одинаковы, а там получается желтый пик 14В, а синий всего 8В. Может из-за стабилитронов? Хотя они на 12В. Время открытия желтой от 0 до 14В - 20нс. Время открытия синей от 0 до 8В- 10нс. Что скажите?)
Давно меня не было... Всем привет! Доделал наконец. Только прерыватель сделал немного не стандартный, таких ни где не встречал.
Начну с прерывателя. Собрал штук 5 разных, начиная с TL494 и заканчивая UC3845. На TL494 все отлично работало, частота от 1 до 500Гц, скважность от 0 до 50, но этот интер постоянно пучило от SSTC. То в цв уходит, то еле-еле сигнал выдает, экранизация частично помогла, но в итоге отказался от него. Следующих несколько штук на NE555 делал с регулировкой частоты и скважность (где в схеме 2 диода и 2 резистора переменных). Он не глючил, но почему-то скважность менял от 50 и до 100, меня это не устраивало. Далее сделал обычный генератор на 555, но там у меня скважность обычно была 50 (в лучшем случае). Решил к нему прицепить ждущий мультивибратор на той же 555. Все вроде бы ничего, но при увеличении частоты на генераторе, мультивибратор перестает длительность регулировать. Собирал эту схему несколько раз- один и тот же результат.
Потом решил собрать на 555 позаимствовав схему зарядки гелиевых аккумуляторов. В схеме частота была стабильной, а вот скважность регулировалась от 0 до 100. Собрал- работает, но без регулировки частоты, тоже отпало.
Нашел схему на UC3845 в даташите. Собрал- работает скважность от 0 до 99, частота от 0 до 1кГц. Работает отлично, но сильно, очень сильно глючит от SSTC, даже экранизация не спасает.
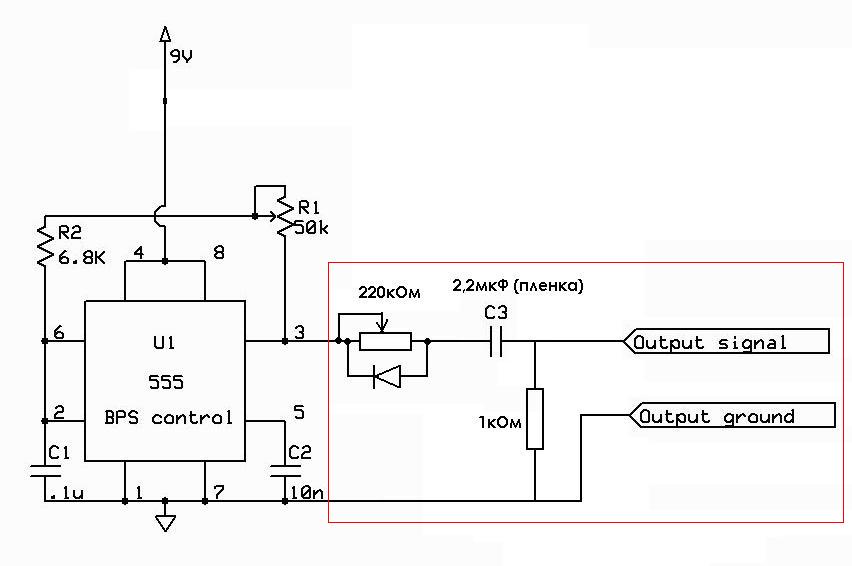
И последний прерыватель, который стоит в данный момент собран по "моей собственной" схеме. В схеме моего правда только конденсатор и RD цепочка) Но тем не менее... Итак приступим, собрано все на 555, а на выходе стоит конденсатор последовательно. Принцип работы на который я рассчитывал, оказался верным и все заработало. Скорее всего вы меня закидаете помидорами, но вот схема
Принцип такой: сигнал на драйвер идет до тех пор пока конденсатор не зарядится (с этим думаю никто не поспорит). 555 генерит сигнал, он идет через резистор и кап, при этом если сопротивление резистора 0Ом, то идет только через кап и длительность максимальна (на сколько хватает емкости) не зависимо от скважности генератора. Резистор ограничивает время заряда, т.е. чем больше сопротивление, тем дольше заряжается конденстаор. Т.к. конденстаор заряжается бОльшее время, то через него проходит не весь период, а только часть и не успевает полностью зарядить конденсатор. На драйвер идет сигнал меньшей длительностью, но тоже частоты.
Разряжается конденсатор быстро через резистор (который на массу идет 1к) и диод.
Плюсы и минусы как бы:
Плюсы- независимая от частоты регулировка скважность, SSTC никогда не уйдет в CW если подгорит генератор или глюкнет.
Минусы-скважность нельзя увеличивать "бесконечно много" как например на UC3843, она ограничена емкостью конденсатора и скважностью самого генератора (не может быть больше скважности генератора). Ток через конденсатор идет как гипербола (плавно).
На последнее не знаю как драйвер реагирует (плавную зарядку). С одной стороны драйвер также плавно может открывать БТИЗ и они будут сильнее греться. С другой стороны UCC - цифровая микра. Для нее существует только лог. 0 и лог. 1. Значит пока напряжение выше порогового - UCC работает, как только опустилось ниже минимального - не работает. В этом случае все работает в штатном режиме и БТИЗ открываются полностью.
Ну и фото готовой, позднее загружу видео.


Начну с прерывателя. Собрал штук 5 разных, начиная с TL494 и заканчивая UC3845. На TL494 все отлично работало, частота от 1 до 500Гц, скважность от 0 до 50, но этот интер постоянно пучило от SSTC. То в цв уходит, то еле-еле сигнал выдает, экранизация частично помогла, но в итоге отказался от него. Следующих несколько штук на NE555 делал с регулировкой частоты и скважность (где в схеме 2 диода и 2 резистора переменных). Он не глючил, но почему-то скважность менял от 50 и до 100, меня это не устраивало. Далее сделал обычный генератор на 555, но там у меня скважность обычно была 50 (в лучшем случае). Решил к нему прицепить ждущий мультивибратор на той же 555. Все вроде бы ничего, но при увеличении частоты на генераторе, мультивибратор перестает длительность регулировать. Собирал эту схему несколько раз- один и тот же результат.
Потом решил собрать на 555 позаимствовав схему зарядки гелиевых аккумуляторов. В схеме частота была стабильной, а вот скважность регулировалась от 0 до 100. Собрал- работает, но без регулировки частоты, тоже отпало.
Нашел схему на UC3845 в даташите. Собрал- работает скважность от 0 до 99, частота от 0 до 1кГц. Работает отлично, но сильно, очень сильно глючит от SSTC, даже экранизация не спасает.
И последний прерыватель, который стоит в данный момент собран по "моей собственной" схеме. В схеме моего правда только конденсатор и RD цепочка) Но тем не менее... Итак приступим, собрано все на 555, а на выходе стоит конденсатор последовательно. Принцип работы на который я рассчитывал, оказался верным и все заработало. Скорее всего вы меня закидаете помидорами, но вот схема
Принцип такой: сигнал на драйвер идет до тех пор пока конденсатор не зарядится (с этим думаю никто не поспорит). 555 генерит сигнал, он идет через резистор и кап, при этом если сопротивление резистора 0Ом, то идет только через кап и длительность максимальна (на сколько хватает емкости) не зависимо от скважности генератора. Резистор ограничивает время заряда, т.е. чем больше сопротивление, тем дольше заряжается конденстаор. Т.к. конденстаор заряжается бОльшее время, то через него проходит не весь период, а только часть и не успевает полностью зарядить конденсатор. На драйвер идет сигнал меньшей длительностью, но тоже частоты.
Разряжается конденсатор быстро через резистор (который на массу идет 1к) и диод.
Плюсы и минусы как бы:
Плюсы- независимая от частоты регулировка скважность, SSTC никогда не уйдет в CW если подгорит генератор или глюкнет.
Минусы-скважность нельзя увеличивать "бесконечно много" как например на UC3843, она ограничена емкостью конденсатора и скважностью самого генератора (не может быть больше скважности генератора). Ток через конденсатор идет как гипербола (плавно).
На последнее не знаю как драйвер реагирует (плавную зарядку). С одной стороны драйвер также плавно может открывать БТИЗ и они будут сильнее греться. С другой стороны UCC - цифровая микра. Для нее существует только лог. 0 и лог. 1. Значит пока напряжение выше порогового - UCC работает, как только опустилось ниже минимального - не работает. В этом случае все работает в штатном режиме и БТИЗ открываются полностью.
Ну и фото готовой, позднее загружу видео.


экранизация
Экранирование
А прерыватель, кроме всего прочего еще и выдает медленно растущий сигнал от которого драйвер может переключаться несколько раз, что не есть хорошо. Кроме того, высокоомный виход, какраз-таки должен быть подвержен наводкам.
Но, то что оно работает - это уже хорошо. И работает далеко неплохо.
BSVi писал(а): Кроме того, высокоомный виход, какраз-таки должен быть подвержен наводкам.
А для чего эти наводки? По моему они наоборот хуже делают
Наводки вредны, они не для чего, они просто существуют из-за теслы 

Всем привет! Я вернулся) Рад что тему еще фтопку не отправили.
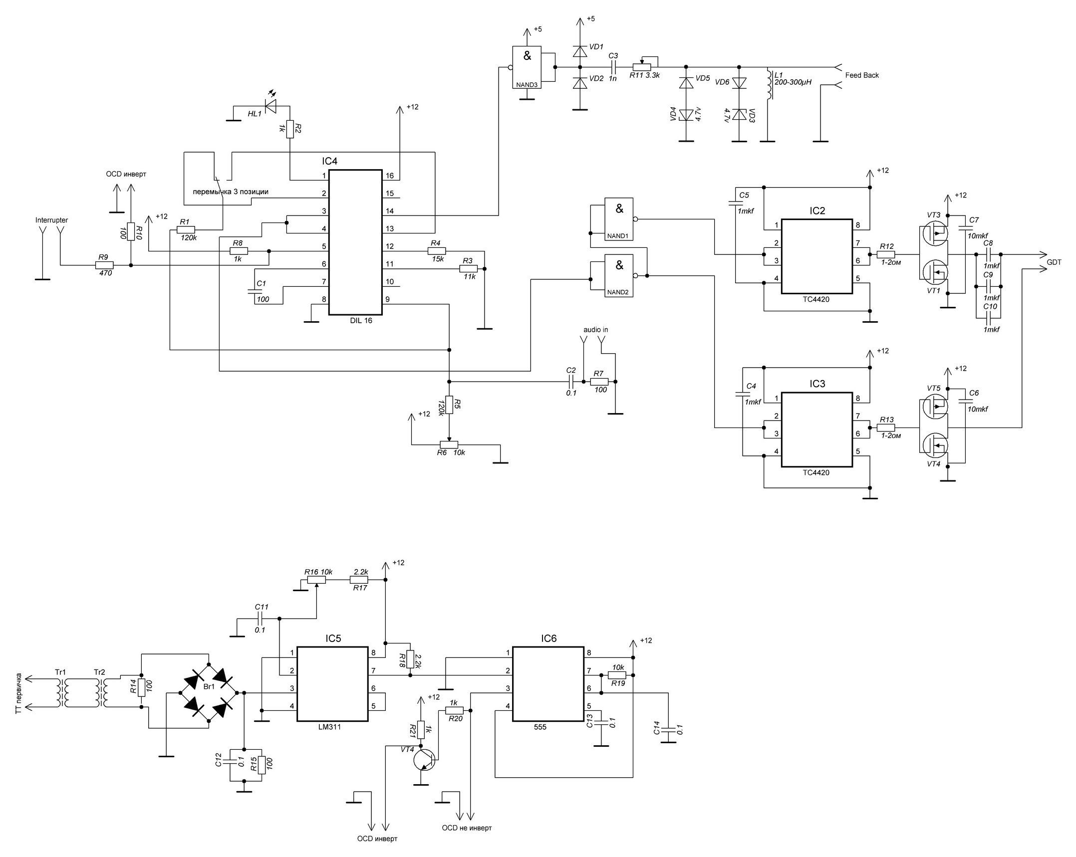
Прошло много времени, может быть даже не в пустую. Потихоньку копил знания и умения. И долго вынашивал схему CW SSTC и наконец, я ее все-таки создал.
PLL CW SSTC, могла работать в CW от сети длительное время, правда время ограничивалось нагревом первички и вторички и выходных каскадов драйвера (они сильнее всего грелись).
Собственно схема. Все номиналы фапча подбирал по даташиту и как оказалось довольно удачно.
Возможности катушки- работать в CW, работать с прерывателем(об этом еще пару слов скажу), играть как MIDI так и MP3, имеется OCD, предиктор (который не понадобился в процессе настройки).
Потребляемая мощность от сети примерно 1.5кВт.
Параметры:
Первичка варировалась у меня от 9 до 3 витков, искал лучшее соотножение. В CW от сети могла работать с 4-6 витками с терпимым нагревом силовой.
Вторичка на 50мм трубе выстотой 15см проводом 0.18мм (собственная частота 1Мгц).
Тор - банка с болтами
Силовая полумост на IRFP460 со всей обвязкой. ( Изначально было 2 фета оригинальных в наличие, они прям идеально работали от сети, пока я не начал эксперементировать с первичкой. На 3 витках первички они рванули, на этом можно сказать испытания завершились. Т.к. феты по моим меркам дорогие, заказал с Китая 10 штук и пожалел, они не выдерживали даже половины того что держали оригиналы. Да и по виду они не были похожи на оригиналы.)
Каподелитель 1.6мкФ.
GDT точно не помню уже, то ли 3, то ли 4 витка был.
Пушистик в CW был около 13-15см, с 3мя витками первички он не надолго но было около 20см, порядка 30сек работала конструкция в этом адском режиме.
Теперь о прерывателе, как ни странно но с достаточно маленькой длительностью импульсов прерывателя силовая буквально закипала после пары десятков секунд. До сих пор не знаю с чем это связано, предполагаю, что ФАПЧ не успевает подстроиться по фазе и на силовой получается дикий хард свитч. (это лишь предположение).
Несколько фоток и видео (почти не фотографировал и не снимал на видео, просто получал удовольствие от работы девайса):
Не знаю как прикрепить видео, в общем вот:
Запускаю от сети с паузами на всякий случай, как ни как первый запуск.
https://youtu.be/rSi6k9HgQJA
Здесь питание 190В играет Rock n Roll Racing.
https://youtu.be/gjQOit91YZQ
Не смотря на то что некоторые считают ФАПЧ убогой- эта одна из лучших систем для ССок на мой взгляд.
Но на форум забрел то я не про CW SSTC похвастаться, а спросить про другую SSTC которую собираю. Раз уж в этой теме уже мясо из ФАПЧ и обычного автогена, то решил не плодить темы, а продолжить тут.
После неудач с DRSSTC после CW SSTC, решил залить горе мелкой ССой
Обычная автогенераторная ССка, схему сварганил на имеющихся под рукой деталях и работает она довольно не плохо, но хочется еще лучше. В общем основной вопрос, как в первичку вкачать больше тока?
Параметры такие:
Первичка 3.5 витка
Вторичка от бывшей PLL CW SSTC на 1МГц (от низа трубы отступ 4см, для крепления)
Тор внешний диаметр 10см, внутренний 5см, высота 2.5см
Силовая полумост на оставшихся китайских irfp460, каподелитель 1.6мкФ.
Обвязка: ультрафасты сток-исток, добавил (сток исток) еще снаббер (об этом расскжу). RD цепь как полагается, супрессоры на 16В в затворах.
GDT 6 витков.
Разряд примерно 15см.
Схема самой ССки вот:
Хоть и в паинте нарисовано но все вроде понятно)
На обведенное можно не обращать внимания
Вот так вся эта беда выглядит
В общем с предиктором там все понятно, проблем не возникло...
Захотел я больше разряда получить, начал изучать форумы по ССкам, и тыкать в силовую осциллографом. И в общем
"натыкал"
На затворе как я считаю сигнал терпимый, эффект Миллера не очень значительный, здесь я решил ничего не менять вначале. Желтый затвор.
Предиктором более менее переключения в ноле добился. Силовая заметно меньше стала греться. Но то ли появился, то ли был такой звон при открытии ключа, но в общем вот. Эти колебания по частоте если округлить 29МГц (хоть резонатор цепляй и факельник делай). Начал искать как от них избавиться и откуда они берутся. Узнал, что они происходят в момент закртия другого ключа (а первый еще не открылся, получается в дедтайм как бы) и образуют LC контур состоящий из индуктивности первичной обмотки и проводов до силовой, межвитковой емкости и емкость между сток-истоком фета. И как бы если их подавить, то ключам становится легче переключаться, а это очень даже хорошо.
Избавится от них довольно легко, в интернете есть методика расчета снабберных цепей, в общем не сложными вычислениями я получил следующее:
Паразитная емкость сток исток согласно даташиту 1220пФ, но т.к. это китайские феты+ межветковые емкость в общем я округлил до 1.5нФ.
Индуктивность первички получилась (с вычислениями по осциллограмме) 0.0000000206864 Гн
Частота этого LC контура (по вычислениям) 28571428.571429 Гц
Подставив в формулу для расчета я получил номинал резистора 4Ом, номинал конденсатора 26нФ.
И незамедлительно все это дело собрал и припаял к фетам.
Сигнал конечно улучшился, однозначно, но вот проблема, левый фронт слишком покатый (после того как даже в RD цепь поставил 3Ом) 280нс, это по моему слишком много для ССки на такой частоте (600 с копейками кГц). Правы фронт также немного больше стал (это я думаю не смертельно). Белое это сигнал который сохранил на экране до снабберов и желтое после того как припаял снабберы.
Теперь я даже не знаю что лучше, такой звон и вертикальный фронт или без звона но заваленный фронт... Что скажите? И основной вопрос все-таки остается как поднять ток в первичке?)
П.С. как мог сжимал картинки и осциллограммы, сори за качество...
Прошло много времени, может быть даже не в пустую. Потихоньку копил знания и умения. И долго вынашивал схему CW SSTC и наконец, я ее все-таки создал.
PLL CW SSTC, могла работать в CW от сети длительное время, правда время ограничивалось нагревом первички и вторички и выходных каскадов драйвера (они сильнее всего грелись).
Собственно схема. Все номиналы фапча подбирал по даташиту и как оказалось довольно удачно.
Возможности катушки- работать в CW, работать с прерывателем(об этом еще пару слов скажу), играть как MIDI так и MP3, имеется OCD, предиктор (который не понадобился в процессе настройки).
Потребляемая мощность от сети примерно 1.5кВт.
Параметры:
Первичка варировалась у меня от 9 до 3 витков, искал лучшее соотножение. В CW от сети могла работать с 4-6 витками с терпимым нагревом силовой.
Вторичка на 50мм трубе выстотой 15см проводом 0.18мм (собственная частота 1Мгц).
Тор - банка с болтами
Силовая полумост на IRFP460 со всей обвязкой. ( Изначально было 2 фета оригинальных в наличие, они прям идеально работали от сети, пока я не начал эксперементировать с первичкой. На 3 витках первички они рванули, на этом можно сказать испытания завершились. Т.к. феты по моим меркам дорогие, заказал с Китая 10 штук и пожалел, они не выдерживали даже половины того что держали оригиналы. Да и по виду они не были похожи на оригиналы.)
Каподелитель 1.6мкФ.
GDT точно не помню уже, то ли 3, то ли 4 витка был.
Пушистик в CW был около 13-15см, с 3мя витками первички он не надолго но было около 20см, порядка 30сек работала конструкция в этом адском режиме.
Теперь о прерывателе, как ни странно но с достаточно маленькой длительностью импульсов прерывателя силовая буквально закипала после пары десятков секунд. До сих пор не знаю с чем это связано, предполагаю, что ФАПЧ не успевает подстроиться по фазе и на силовой получается дикий хард свитч. (это лишь предположение).
Несколько фоток и видео (почти не фотографировал и не снимал на видео, просто получал удовольствие от работы девайса):
Не знаю как прикрепить видео, в общем вот:
Запускаю от сети с паузами на всякий случай, как ни как первый запуск.
https://youtu.be/rSi6k9HgQJA
Здесь питание 190В играет Rock n Roll Racing.
https://youtu.be/gjQOit91YZQ
Не смотря на то что некоторые считают ФАПЧ убогой- эта одна из лучших систем для ССок на мой взгляд.
Но на форум забрел то я не про CW SSTC похвастаться, а спросить про другую SSTC которую собираю. Раз уж в этой теме уже мясо из ФАПЧ и обычного автогена, то решил не плодить темы, а продолжить тут.
После неудач с DRSSTC после CW SSTC, решил залить горе мелкой ССой

Обычная автогенераторная ССка, схему сварганил на имеющихся под рукой деталях и работает она довольно не плохо, но хочется еще лучше. В общем основной вопрос, как в первичку вкачать больше тока?
Параметры такие:
Первичка 3.5 витка
Вторичка от бывшей PLL CW SSTC на 1МГц (от низа трубы отступ 4см, для крепления)
Тор внешний диаметр 10см, внутренний 5см, высота 2.5см
Силовая полумост на оставшихся китайских irfp460, каподелитель 1.6мкФ.
Обвязка: ультрафасты сток-исток, добавил (сток исток) еще снаббер (об этом расскжу). RD цепь как полагается, супрессоры на 16В в затворах.
GDT 6 витков.
Разряд примерно 15см.
Схема самой ССки вот:
Хоть и в паинте нарисовано но все вроде понятно)
На обведенное можно не обращать внимания
Вот так вся эта беда выглядит
В общем с предиктором там все понятно, проблем не возникло...
Захотел я больше разряда получить, начал изучать форумы по ССкам, и тыкать в силовую осциллографом. И в общем
"натыкал"
На затворе как я считаю сигнал терпимый, эффект Миллера не очень значительный, здесь я решил ничего не менять вначале. Желтый затвор.
Предиктором более менее переключения в ноле добился. Силовая заметно меньше стала греться. Но то ли появился, то ли был такой звон при открытии ключа, но в общем вот. Эти колебания по частоте если округлить 29МГц (хоть резонатор цепляй и факельник делай). Начал искать как от них избавиться и откуда они берутся. Узнал, что они происходят в момент закртия другого ключа (а первый еще не открылся, получается в дедтайм как бы) и образуют LC контур состоящий из индуктивности первичной обмотки и проводов до силовой, межвитковой емкости и емкость между сток-истоком фета. И как бы если их подавить, то ключам становится легче переключаться, а это очень даже хорошо.
Избавится от них довольно легко, в интернете есть методика расчета снабберных цепей, в общем не сложными вычислениями я получил следующее:
Паразитная емкость сток исток согласно даташиту 1220пФ, но т.к. это китайские феты+ межветковые емкость в общем я округлил до 1.5нФ.
Индуктивность первички получилась (с вычислениями по осциллограмме) 0.0000000206864 Гн
Частота этого LC контура (по вычислениям) 28571428.571429 Гц
Подставив в формулу для расчета я получил номинал резистора 4Ом, номинал конденсатора 26нФ.
И незамедлительно все это дело собрал и припаял к фетам.
Сигнал конечно улучшился, однозначно, но вот проблема, левый фронт слишком покатый (после того как даже в RD цепь поставил 3Ом) 280нс, это по моему слишком много для ССки на такой частоте (600 с копейками кГц). Правы фронт также немного больше стал (это я думаю не смертельно). Белое это сигнал который сохранил на экране до снабберов и желтое после того как припаял снабберы.
Теперь я даже не знаю что лучше, такой звон и вертикальный фронт или без звона но заваленный фронт... Что скажите? И основной вопрос все-таки остается как поднять ток в первичке?)
П.С. как мог сжимал картинки и осциллограммы, сори за качество...
Результат, конечно, зачетный! Лучше пологий фронт. С ним меньше проблем обычно возникает. Ток поднять просто - либо уменьшить витки, либо увеличить напряжение, либо увеличить связь первички и вторички.
Загвоздка в том, что уже нечего увеличивать) Витки меньше не куда, при 3 витках результат примерно тот же, уже силовая пригорать начинает, напряжение, не думаю что это выход, китайфеты не вынесут этого. Связь итак большая, первичка чуть ниже середины вторки.
Чем пологий фронт лучше? Разве от того не увеличится нагрев и не появится сквозняк? И что думаешь на счет снабберов, они нужны вообще?
Чем пологий фронт лучше? Разве от того не увеличится нагрев и не появится сквозняк? И что думаешь на счет снабберов, они нужны вообще?
- iEugene0x7CA
- Адепт
- Сообщения: 1571
- Откуда: Киев
Денис писал(а):Не смотря на то что некоторые считают ФАПЧ убогой- эта одна из лучших систем для ССок на мой взгляд.
Ух, блин. Меня первую катушечку угораздило на 4046 строить, это был аццкий пипец.

То на руку оно реагирует, то с диапазонами что-то не так, то сама эта 4046 вылетает по какой-то причине...
Несколько месяцев мучился, пока полностью не забил на Теслы. После только строчники собирал и прочее безобразие.
Лишь через пол года попробовал Стивовскую схему с прямой ОС, и она, зараза, с первого разу заработала.

PLL крутяк, но настроить её сможет далеко не каждый, тем более начинающий койлер.
А так, та же FM модуляция очень привлекает. Так же у меня были мысли прикрутить треугольник от 4046 к TL494 вместо стандартного генератора пилы.
Получился бы драйвер для тесел с регулируемым дед-таймом, для CW музыки самое оно. Но к ней как-то руки не дошли уже.

Денис писал(а):Чем пологий фронт лучше? Разве от того не увеличится нагрев и не появится сквозняк? И что думаешь на счет снабберов, они нужны вообще?
Снабберы нафиг не нужны, их наличие обычно считается костылём, ставят лишь в случае, когда другое уже помогает.

Насчёт пологого фронта не скажу, по моему драйвера мощнее стоит поставить. Можно на тех-же микрах, просто буфера на выходы поцепить, какие-нибудь комплементарные MOSFET сборки.
iEugene0x7CA, ну как видишь, если в начало темы заглянуть у меня тоже не все гладко было было с ФАПЧем.
Вообще на ФАПЧе я собрал 3 или 4 катушки, обычно по чьим-то схемам и они все плохо работали((
Едиственное- без осцилографа нечего делать, на глаз не настроить.
На создание этого чуда на ФАПЧе подвигла мания CW. Уж очень нравится мне CW, и почему-то я начал смотреть именно в сторону ФАПЧ, нашел литературу, вооружился даташитами и начал "разработку".
Конечно по факту я только объединил несколько разных схем в одну, из даташита я как раз брал номиналы для работы ФАПЧ - конденсатора и 2 резисторов.
И настраивал я ее относительно не долго, щупы на ТТ и на сток-исток, добился софтсвитча готово.
"Снабберы нафиг не нужны, их наличие обычно считается костылём"
Вот тут бы сейчас поспорил бы. С расчетными снабберами включил от сети, разряд сильно "усосался", а снабберы начали в прямом смысле гореть. Немного увеличил сопротивление до 9Ом и емкость убавил до 1.5нан.
Результат очень порадовал. (Хоть BSVi и сказал что фронт лучше пологий, мне кажется вертикальный лучше все-таки) Фронт стал 5нс, звон есть, но он совсем небольшой. Да и спад по прямее стал. А на затворе вовсе пропал Миллер. Про нагрев силовой пока не скажу, включал не более 10сек.
Прикрепляю осциллограмму. Желтое - сток исток, синее - затвор исток.
Пожалуй мучить этот полумост продолжу завтра
Вообще на ФАПЧе я собрал 3 или 4 катушки, обычно по чьим-то схемам и они все плохо работали((
Едиственное- без осцилографа нечего делать, на глаз не настроить.
На создание этого чуда на ФАПЧе подвигла мания CW. Уж очень нравится мне CW, и почему-то я начал смотреть именно в сторону ФАПЧ, нашел литературу, вооружился даташитами и начал "разработку".
Конечно по факту я только объединил несколько разных схем в одну, из даташита я как раз брал номиналы для работы ФАПЧ - конденсатора и 2 резисторов.
И настраивал я ее относительно не долго, щупы на ТТ и на сток-исток, добился софтсвитча готово.
"Снабберы нафиг не нужны, их наличие обычно считается костылём"
Вот тут бы сейчас поспорил бы. С расчетными снабберами включил от сети, разряд сильно "усосался", а снабберы начали в прямом смысле гореть. Немного увеличил сопротивление до 9Ом и емкость убавил до 1.5нан.
Результат очень порадовал. (Хоть BSVi и сказал что фронт лучше пологий, мне кажется вертикальный лучше все-таки) Фронт стал 5нс, звон есть, но он совсем небольшой. Да и спад по прямее стал. А на затворе вовсе пропал Миллер. Про нагрев силовой пока не скажу, включал не более 10сек.
Прикрепляю осциллограмму. Желтое - сток исток, синее - затвор исток.
Пожалуй мучить этот полумост продолжу завтра

Отличные новости. Силовая совершенно не греется даже в режиме близком к CW (ширина импульсов прерывателя около 70% от всего период, частота прерывания 700Гц). В нормальном CW запускал но совсем не на долго- выходные TC4420 не вывозят совсем такой режим.
Разряд конечно не увеличился от снабберов, зато ничего не греется, прям идеальный полумост.
Под словом ничего я подразумевая только силовую часть, все остальное конечно греется (из овна и палок собрано как говорится). Снабберы через пару минут дымят, но это не страшно, будет возможность куплю и поставлю резисторы на пару ватт.
На счет комплементарных сборок, хороший вариант, но не сейчас. В закромах такого не имеется, а купить пока что нет возможности. Позднее я их скорее всего поставлю
Разряд конечно не увеличился от снабберов, зато ничего не греется, прям идеальный полумост.
Под словом ничего я подразумевая только силовую часть, все остальное конечно греется (из овна и палок собрано как говорится). Снабберы через пару минут дымят, но это не страшно, будет возможность куплю и поставлю резисторы на пару ватт.
На счет комплементарных сборок, хороший вариант, но не сейчас. В закромах такого не имеется, а купить пока что нет возможности. Позднее я их скорее всего поставлю
- iEugene0x7CA
- Адепт
- Сообщения: 1571
- Откуда: Киев
Денис писал(а):Отличные новости. Силовая совершенно не греется даже в режиме близком к CW
Ну, если это дело подержать включенным хотя бы минуту — оно ещё как греется.

На самом деле любая хорошая SSTC должна переживать CW режим.
Если она не переживает — значит что-то не так с гейт-драйвом и ключи выделяют больше тепла, нежели позволяет рассеять корпус.
P.S.
Вообще, скажу по секрету, что у нас в долгом ящике есть разработка не дорогой SSTC, которую можно будет использовать в тесла-оркестре.

Отличие от DR'ки в том, что на низких частотах она звучик практически, как сабвуфер, а совсем высокие в принципе нельзя воспроизвести на DRSSTC.
Прототип выглядит и работает пока так.


Если хорошо пойдёт продажа готовых катушек — допилим мультикатушечное воспроизведение и следственно эту SS'ку.

Отличная разработка! Жаль у меня нет таланта размещать все на одной плате
Сейчас в универе в другом городе, купил резисторы на 5Вт в снабберы. Приеду домой (завтра) рискну в CW запустить надолго, придется над TC4420 немного по-извращаться, чтоб тянули полумост в CW.
Посмотрел видео с Simple Tesla3, там где она в деревянном корпусе, захотел такой-же, тем более есть доступ к лазерному ЧПУ станку, думаю дома все размеры снять, да нарисовать корпус, вырезать, собрать. Так сказать готовый вид придать. Кстати нет случайно чертежей корпуса этой теслы (мне бы пригодились, на их основе себе сделал бы)?
В свою катушку еще добавил защиту по току, срабатывает, когда сильно близко руку/заземленный металлический предмет поднести к терминалу. Происходит отключение на пару секунд. В планах защиту от перегрева поставить.
Что за аудиопрерыватель применен, MIDI или с линейного выхода играет в видео в твоем сообщении?
Я сейчас задумал аудио прерыватель сделать, который сможет работать как MIDI прерыватель, но только с линейным выходом. Пока еще задумка, схемой не готов поделиться.

Сейчас в универе в другом городе, купил резисторы на 5Вт в снабберы. Приеду домой (завтра) рискну в CW запустить надолго, придется над TC4420 немного по-извращаться, чтоб тянули полумост в CW.
Посмотрел видео с Simple Tesla3, там где она в деревянном корпусе, захотел такой-же, тем более есть доступ к лазерному ЧПУ станку, думаю дома все размеры снять, да нарисовать корпус, вырезать, собрать. Так сказать готовый вид придать. Кстати нет случайно чертежей корпуса этой теслы (мне бы пригодились, на их основе себе сделал бы)?

В свою катушку еще добавил защиту по току, срабатывает, когда сильно близко руку/заземленный металлический предмет поднести к терминалу. Происходит отключение на пару секунд. В планах защиту от перегрева поставить.
Что за аудиопрерыватель применен, MIDI или с линейного выхода играет в видео в твоем сообщении?
Я сейчас задумал аудио прерыватель сделать, который сможет работать как MIDI прерыватель, но только с линейным выходом. Пока еще задумка, схемой не готов поделиться.
- iEugene0x7CA
- Адепт
- Сообщения: 1571
- Откуда: Киев
Денис писал(а):Что за аудиопрерыватель применен, MIDI или с линейного выхода играет в видео в твоем сообщении?
Я сейчас задумал аудио прерыватель сделать, который сможет работать как MIDI прерыватель, но только с линейным выходом. Пока еще задумка, схемой не готов поделиться.
Прерыватель MIDI. SimpleInterrupter, если быть точней.

С прерывателями под аудио-вход игрался в своё время, они работают, однако чистоты звучания в них практически невозможно добиться.
Вечно какие-то посторонние шумы примешаны в звуке и т.д. В общем, не понравилось мне, хотя для начинающих вполне жизнеспособная технология.
А насчёт схемки, всё уже


Денис писал(а):Посмотрел видео с Simple Tesla3, там где она в деревянном корпусе, захотел такой-же, тем более есть доступ к лазерному ЧПУ станку, думаю дома все размеры снять, да нарисовать корпус, вырезать, собрать. Так сказать готовый вид придать. Кстати нет случайно чертежей корпуса этой теслы (мне бы пригодились, на их основе себе сделал бы)?
Ну, за чертежами — это к BSVi.
Он в последние дни пропал куда-то, но как объявится — спрошу у него.
На самом деле ничего особенного в корпусе нет и его легко можно нарисовать в том же SolidWorks под свою конкретную платку.

Кто сейчас на конференции
Сейчас этот форум просматривают: нет зарегистрированных пользователей и 62 гостя