Вопрос — Ответ

Обсуждение общих вопросов, связанных с трансформаторами Тесла.
kruger
Сообщения: 17

Сообщение kruger » 22 янв 2017, 21:10

А что за фильтрующий конденсатор?

Выбросы при закрытии транзисторов подавлять


Poznajuschij
Сообщения: 223

Сообщение Poznajuschij » 23 янв 2017, 12:18

Как называется правильно процесс, когда при подачи напряжения в линию, та сначала сопротивляется и только потом начинает проводить ток. Об этом еще у Тесла много написано... Хочу почитать про это, от чего зависит, как долго по времени этот эффект длится... Можно ли его на транзисторах смоделировать?

R2R
Сообщения: 200
Откуда: Калуга

Сообщение R2R » 23 янв 2017, 18:36

Poznajuschij писал(а):Как называется правильно процесс, когда при подачи напряжения в линию, та сначала сопротивляется и только потом начинает проводить ток.
Переходный процесс, самоиндукция?

R2R
Сообщения: 200
Откуда: Калуга

Сообщение R2R » 24 янв 2017, 00:32

Как лучше всего закрепить вторичку и первичку на металлическом корпусе (от DVD привода)? Планирую прикрутить к корпусу короткими винтами пластмассовые втулки (типа таких http://www.chipdip.ru/product/vd7x3.5x10/), расставив их по внутреннему контуру вторички и по внешнему первички, и посадить на них внатяг каркасы обмоток.

kruger
Сообщения: 17

Сообщение kruger » 24 янв 2017, 09:12

Как лучше всего закрепить вторичку и первичку на металлическом корпусе

Как вариант вот такую штуку для каркаса первички использовать, только проверить чтобы вторичка пролетала насквозь.
http://nivakirov.ru/upload/iblock/8ef/8 ... 20c2ed.jpg

Аватара пользователя
iEugene0x7CA
Адепт
Сообщения: 1571
Откуда: Киев

Сообщение iEugene0x7CA » 25 янв 2017, 19:54

Poznajuschij писал(а):Как называется правильно процесс, когда при подачи напряжения в линию, та сначала сопротивляется и только потом начинает проводить ток. Об этом еще у Тесла много написано... Хочу почитать про это, от чего зависит, как долго по времени этот эффект длится... Можно ли его на транзисторах смоделировать?

Без понятия, как называется, но это — базовый эффект индуктивности, сопротивление изменению тока. :geek:
У Afrotechmods есть очень доступные туторы по основам: https://www.youtube.com/watch?v=NgwXkUt ... F928C9F4F0

R2R писал(а):Как лучше всего закрепить вторичку и первичку на металлическом корпусе (от DVD привода)?

Не рекомендую металлический корпус, особенно из железа. Первичка будет работать как индукционный нагреватель, теряя на железке львиную долю энергии.
Буквально, на первичку можно сковороду поставить и пожарить мясца. :mrgreen:


Poznajuschij
Сообщения: 223

Сообщение Poznajuschij » 26 янв 2017, 10:37

iEugene0x7CA писал(а):
Poznajuschij писал(а):Как называется правильно процесс, когда при подачи напряжения в линию, та сначала сопротивляется и только потом начинает проводить ток. Об этом еще у Тесла много написано... Хочу почитать про это, от чего зависит, как долго по времени этот эффект длится... Можно ли его на транзисторах смоделировать?

Без понятия, как называется, но это — базовый эффект индуктивности, сопротивление изменению тока. :geek:
У Afrotechmods есть очень доступные туторы по основам: https://www.youtube.com/watch?v=NgwXkUt ... F928C9F4F0


Это я знаю) Я про другое... Этот эффект был впервые замечен при подключении фазы к линии электропередач на первых электростанциях. В первый момент вылетала дуга и убивала оператора, который подрубал рубильник... а после система работала как положено. То есть это было перенапряжение, намного превышавшее напряжение приложенное, хотя взяться ему вроде как было неоткуда. Именно в момент включения, потому что при отключении тоже есть выброс... но я на него уже насмотрелся в силовых схемах)))

R2R
Сообщения: 200
Откуда: Калуга

Сообщение R2R » 26 янв 2017, 15:46

Напряженность поля вторички линейно зависит от ее высоты? Т.е. поле около середины катушки будет вдвое слабее, чем возле тора?

Аватара пользователя
BSVi
Адепт
Сообщения: 3576
Откуда: Киев

Сообщение BSVi » 26 янв 2017, 15:51

Нет, оно зависит как четверть синусоиды.

R2R
Сообщения: 200
Откуда: Калуга

Сообщение R2R » 26 янв 2017, 16:12

1/4 синусоиды по всей длине резонатора?

Аватара пользователя
BSVi
Адепт
Сообщения: 3576
Откуда: Киев

Сообщение BSVi » 26 янв 2017, 16:28

Да

R2R
Сообщения: 200
Откуда: Калуга

Сообщение R2R » 27 янв 2017, 23:39

По каким формулам в калькулятории (расчет геометрии) считается взаимная индуктивность обмоток (которая есть в формуле коэффициента связи)? Я смотрел исходный код страницы, но не понял, что значит строчка "var M = G.compute_Mdc(g_primary, g_secondary);".

Аватара пользователя
BSVi
Адепт
Сообщения: 3576
Откуда: Киев

Сообщение BSVi » 27 янв 2017, 23:50

Моделируется методом конечных элементов. Сами элементы считаются уравнениями Максвелла.

Poznajuschij
Сообщения: 223

Сообщение Poznajuschij » 30 янв 2017, 11:34

Приветствую опять! В общем решил я потратится на эксперимент, о котором расспрашивал выше... и есть теперь у меня вполне конкретный вопрос)))

Какое устройство сможет коммутировать 10 000 вольт на индуктивность 3-5 мкГн с возможностью не только запускать, но и останавливать протекание тока :?: Частота может быть и 1 Гц, но время коммутации нужно уложить в районе 1-10 мкс (нарастание, задержка, падение). Если 10 000 многовато, то можно 6 000. Очень важно, что бы это штука могла именно прерывать ток, протекающий через неё. Много уже просмотрел штук для источниках питания импульсных лазеров, но всё что попадалось не могло прерывать ток, только запускать...

R2R
Сообщения: 200
Откуда: Калуга

Сообщение R2R » 30 янв 2017, 13:23

ИМХО сомнительная затея. Если прервать ток дросселя, не предоставив ему обходного пути, то начнется колебательный процесс между дросселем и паразитной емкостью ключа. Т.к. последняя мала, к ключу будет приложено неприлично большое напряжение. Найти такой высоковольтный ключ - уже нетривиальная задача, а ведь еще есть требование к быстродействию.

Poznajuschij
Сообщения: 223

Сообщение Poznajuschij » 30 янв 2017, 14:33

Да, выброс обратный там будет огромных размеров, но его вполне себе съест защитный разрядник, который прикроет тот самый ключ, название которого пока не понятно...

Вообще это очень тонкий момент, а будет ли вообще ток в самом ключе? Ведь никто не отменял переходного процесса, кода при резкой подачи потенциала на катушке будет на какой то период времени огромное сопротивление, и ток там будет расти далеко не сразу... что если вообще успеть открыть и закрыть этот самый ключ, пока переходный процесс не закончился??? В общем гадать я не хочу, хочу собрать и посмотреть что будет. Мне просто нужно понять, что может обеспечить такой режим работы. Тесла такое проделывал на разрядниках с продувкой, магнитами и прочей хренью... Уже наверняка что то 10 раз придумали для замены всего этого старинного добра)))

R2R
Сообщения: 200
Откуда: Калуга

Сообщение R2R » 13 мар 2017, 00:28

Нужен ли дед-тайм для управления сборкой P и N полевиков типа FDD8424H или можно просто соединить затворы?

Rabby
Сообщения: 177
Откуда: Tel Aviv

Сообщение Rabby » 13 мар 2017, 06:29

нужен.Иначе будут сквозить и моментально греться. можно вот так.Или как у стива в UD,если пох на инверсию
Вложения
buf.png

Аватара пользователя
iEugene0x7CA
Адепт
Сообщения: 1571
Откуда: Киев

Сообщение iEugene0x7CA » 13 мар 2017, 14:12

Можно из нашей SD взять схемку: http://simpletesla.ru/wp-content/upload ... Driver.pdf
В затворы FDD добавлены RD цепочки, образующие пассивный дед-тайм. В итоге — можно гонять чуть ли не в CW и драйверной части пофигу, холодная. :)

R2R
Сообщения: 200
Откуда: Калуга

Сообщение R2R » 15 мар 2017, 20:17

Кто-нибудь знает, какое напряжение могут выдержать дроссели серии SIMID 1210-T?

Аватара пользователя
iEugene0x7CA
Адепт
Сообщения: 1571
Откуда: Киев

Сообщение iEugene0x7CA » 16 мар 2017, 11:07

R2R писал(а):Кто-нибудь знает, какое напряжение могут выдержать дроссели серии SIMID 1210-T?

Любопытный вопрос на самом деле, мне самому стало интересно. Даташит на эти, а так же на другие индукторы о напряжении пробоя умалчивают.
Вопрос Гуглу конкретно о напряжении пробоя индукторов, причем любых тоже особых результатов не дал.
Я даже нашел аппнот, где кто-то этот вопрос тестил, но в конклюжинах в итоге написано "напряжение пробоя зависит от материалов и технологий, так что консультируйтесь у производителя". Ну прямо супер ответ. :)
Лично мой опыт — я юзал трухольные аксиальные индукторы(вроде такого: http://www.coilmaster.com.tw/comm/upima ... _04454.jpg) в питальничках LNK-TN от Power Integrations, которые фактически представляют собой бак-конвертер от сетевого электролита: http://www.mouser.com/ds/2/328/lnk302_3 ... 179954.pdf
Работало без нареканий, так что юзание в сетевых схемках индукторы выдерживают. Другой вопрос — расстояние между ногами у SMD индуктора, оно намного короче, чем у аксиально-трухольного.
SMD резисторы к примеру советуют не юзать на напряжение больше 200В, а если таки надо — запаивать 2-3 штуки последовательно.
P.S. А куда их запаивать то собираешься? :geek:

R2R
Сообщения: 200
Откуда: Калуга

Сообщение R2R » 16 мар 2017, 19:23

iEugene0x7CA писал(а):Работало без нареканий, так что юзание в сетевых схемках индукторы выдерживают. Другой вопрос — расстояние между ногами у SMD индуктора, оно намного короче, чем у аксиально-трухольного.

С межвыводным расстоянием у SMD особых проблем нет - к примеру, есть конденсаторы на 1 кВ в корпусе 0805.
iEugene0x7CA писал(а):P.S. А куда их запаивать то собираешься?

В предиктор. Там ожидается напряжение до 260 В.

Step64
Сообщения: 17

Сообщение Step64 » 19 мар 2017, 11:35

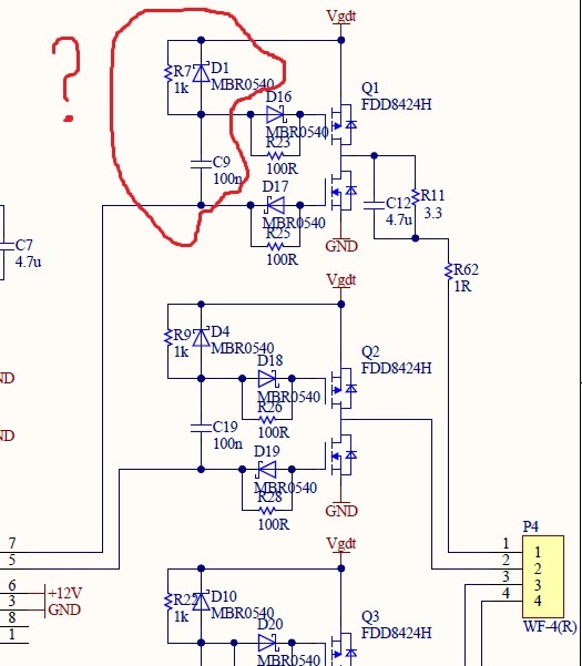
Приветствую. Интересует мощный драйвер, что бы управлялся от STM32, т.е. от 3.3 Вольта. Понравилась ваша реализация драйверов в симпле тесле и симпл драйве, объясните пожалуйста назначение обведённых деталей из сипл драйва?
1.jpg
И ещё интересует вопрос частотного диапазона и нагрузочной способности драйверов от симпл теслы и симпл драйва, эти дрова смогут нормально работать с шимом от десятка Герц до пары сотен кГц?

Rabby
Сообщения: 177
Откуда: Tel Aviv

Сообщение Rabby » 19 мар 2017, 17:30

C9 -развязывает затвор p-fetа по постоянке,D1-,быстрое закрывает,r7 подтягивает затвор к плюсу при отсутcтвии сигнала с драйвера .вроде так :)

Вернуться в «Трансформаторы Тесла»



Кто сейчас на конференции

Сейчас этот форум просматривают: нет зарегистрированных пользователей и 2 гостя