Вопрос — Ответ

Обсуждение общих вопросов, связанных с трансформаторами Тесла.
R2R
Сообщения: 200
Откуда: Калуга

Сообщение R2R » 02 янв 2018, 14:01

Rabby писал(а):а может стоит разделить на 2 части резистор-один на тт,второй на входе контроллера.

Проверил разные варианты - разница минимальная, но лучше ставить резистор непосредственно на ТТ. Два резистора дают промежуточный результат.

 51 Ом на ТТ
Изображение

 по 100 Ом на ТТ и контроллер
Изображение

 51 Ом на контроллер
Изображение

Аватара пользователя
savol
Сообщения: 555
Откуда: г.Запорожье

Сообщение savol » 02 янв 2018, 15:13

yalemonad писал(а):
savol писал(а):пишу как хочу !а форум живее всех живых-ветераны форума всегда сюда заходят и по возможности стараются отвечать ,НО только на не известные и не пройденные вопросы!,а те кто хочет ,чтоб ему разжевали да еще и в рот положили-пускай танцуют на углях своих прошлых амбиций!


какието странние амбиции увас тут на форуме. например я вижал метр из своей катухи на 50б60. больше кстати чем увас кстати. ви не вететеран))) если увас все получилось.
1) форум скромний не жив з ваших ответов, я таки оживил.
2) пишу как хочу - ну и на етом мпасибо, но могли би и лутше
3) негоните на пройдение вопроси форум вопрос ответ и для того созлан чтоб отвечать на конкретние вопроси а не говорить ищи в нете( незнаете - неотвечпйте9
4) хто незнает то и сюда пишет, и ненадо отвечать так грубо. врот себе ложите чтото доругое, а я буду ложить на вас, и зрание от хорощих людей которие хотят чтоб я зделал теслу.!!!
увас по етому бизнес в украине, походу единственний и ви так обращаетесь!!!!
майте совисть
ето сообщение только от того что ви написали и я так понял.
а воообще удачи, ви лутший, буду вам зпвидовать и подтягиватса.

Во первых вы меня не правильно поняли("разжевать и в рот положить" -это метафора-которая означает сделать всю основную работу за вас)-мне никто не разжевывал,так как на форумах я получал такие же ответы ,которые получили вы и после этого я читал рабочие проекты-кто сумел сделать рабочие Теслы,а за вас я тоже рад,что вы выжали 1 метр с 50б60,но дело в том ,что я не гонюсь за длиной разряда-я работаю над его стабильностью,чтобы Тесла работала в любых условиях,а с мостовой схемой это проблемно,но я тоже это сделал viewtopic.php?f=27&t=546

Tetriss
Сообщения: 143

Сообщение Tetriss » 02 янв 2018, 20:23

в этой схеме http://tqfp.org/tesla/kacher-rabota-nad-oshibkami.html ucc чем-нибудь другим можно заменить?

Аватара пользователя
BSVi
Адепт
Сообщения: 3576
Откуда: Киев

Сообщение BSVi » 02 янв 2018, 20:40

Да практически любым драйвером. Только учти, что та схема - просто для интересу собрана была, она не носит звания "проверенного и хорошо оттестированного" устройства.

Tetriss
Сообщения: 143

Сообщение Tetriss » 02 янв 2018, 20:57

BSVi писал(а):Да практически любым драйвером. Только учти, что та схема - просто для интересу собрана была, она не носит звания "проверенного и хорошо оттестированного" устройства.

А обязательно с enable брать драйвер? или можно любой другой? например tc4420 подойдёт?

Можно ещё вот такую защиту прикрутить для мосфета? https://prnt.sc/hv784y

а в качестве тпш-3 можно взять любой другой трансформатор? или на ферите намотать например(что-то вроде гдт?)?

Аватара пользователя
iEugene0x7CA
Адепт
Сообщения: 1571
Откуда: Киев

Сообщение iEugene0x7CA » 02 янв 2018, 21:07

Tetriss писал(а):А обязательно с enable брать драйвер? или можно любой другой? например tc4420 подойдёт?

Enable можно добавить снаружи, например вот так:

Untitled.png

Tetriss
Сообщения: 143

Сообщение Tetriss » 02 янв 2018, 21:16

iEugene0x7CA писал(а):
Tetriss писал(а):А обязательно с enable брать драйвер? или можно любой другой? например tc4420 подойдёт?

Enable можно добавить снаружи, например вот так:

Untitled.png

спасибо

Tetriss
Сообщения: 143

Сообщение Tetriss » 02 янв 2018, 21:24

https://prnt.sc/hv7if9
Можно ли с помощью такой схемы запитать временно теслу? Для предотвращения взрыва последней в случае если ,что-то будет не правильно собрано?

Аватара пользователя
BSVi
Адепт
Сообщения: 3576
Откуда: Киев

Сообщение BSVi » 02 янв 2018, 21:29

Боюсь, схема не правильная. С2 зарядится и на этом все закончится. Ну и питать это лучше через ЛАТР с трансформатором.

Tetriss
Сообщения: 143

Сообщение Tetriss » 02 янв 2018, 21:30

BSVi писал(а):Боюсь, схема не правильная. С2 зарядится и на этом все закончится. Ну и питать это лучше через ЛАТР с трансформатором.

к сожалению ЛАТРа у меня нет(

Аватара пользователя
iEugene0x7CA
Адепт
Сообщения: 1571
Откуда: Киев

Сообщение iEugene0x7CA » 02 янв 2018, 22:16

Без ЛАТР'а никуда.
Про него в красках расписал немного ранее в темке. ;)
viewtopic.php?p=14923#p14923

P.S.
Yalemonad, Savol — не ругайтесь, поняши. :)
Форумчик скромный, так как сегодня немногие занимаются электроникой, не говоря уже о силовой/высоковольной электронике.
С Сергеем стараемся заходить каждый день, но у него и меня тоже бывают свои дела, так что переменно пропадаем.

Tetriss
Сообщения: 143

Сообщение Tetriss » 03 янв 2018, 08:58

iEugene0x7CA писал(а):Без ЛАТР'а никуда.
Про него в красках расписал немного ранее в темке. ;)
viewtopic.php?p=14923#p14923

P.S.
Yalemonad, Savol — не ругайтесь, поняши. :)
Форумчик скромный, так как сегодня немногие занимаются электроникой, не говоря уже о силовой/высоковольной электронике.
С Сергеем стараемся заходить каждый день, но у него и меня тоже бывают свои дела, так что переменно пропадаем.

А электронный ЛАТР подойдет? Его не так сложно сделать на тиристорах ,да и мощность хорошая

Tetriss
Сообщения: 143

Сообщение Tetriss » 03 янв 2018, 19:05

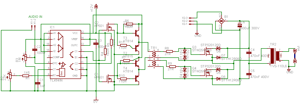
Подскажите схему, чтоб аналоговый аудио сигнал превратить в прямоугольные импульсы, чтоб управлять мосфетом

tesla34-6.png
tesla34-6.png (10.99 КБ) 71306 просмотров
Можно использовать эту схему?

Аватара пользователя
Vanyayak
Сообщения: 199

Сообщение Vanyayak » 03 янв 2018, 19:19

Похожую схемку как то давно использовал, но стоит участь что неплохо было бы сделать трансформаторную развязку если источник звука дорогой
и второе, такие вещи как 460 мосфет к примерку 555 не потянет, мощные мосфеты ей не по плечу

Tetriss
Сообщения: 143

Сообщение Tetriss » 03 янв 2018, 19:27

Vanyayak писал(а):Похожую схемку как то давно использовал, но стоит участь что неплохо было бы сделать трансформаторную развязку если источник звука дорогой
и второе, такие вещи как 460 мосфет к примерку 555 не потянет, мощные мосфеты ей не по плечу

Комплиментарная пара транзисторов поможет?
Например как тут
4k_ud08ke3i.jpg

Аватара пользователя
Vanyayak
Сообщения: 199

Сообщение Vanyayak » 03 янв 2018, 19:31

Tetriss писал(а):
Vanyayak писал(а):Комплиментарная пара транзисторов поможет

Дыа, как то давно так и решал этот вопрос, но опять же звон после комплементарки никто не отменял - перед затвором нужно подобрать резистор
И перед комплементаркой тоже

Tetriss
Сообщения: 143

Сообщение Tetriss » 03 янв 2018, 19:36

Vanyayak писал(а):
Tetriss писал(а):
Vanyayak писал(а):Комплиментарная пара транзисторов поможет

Дыа, как то давно так и решал этот вопрос, но опять же звон после комплементарки никто не отменял - перед затвором нужно подобрать резистор
И перед комплементаркой тоже

То чувство когда у тебя нет не одной комплементарной пары транзисторов, а магазина радиодеталей в городе нет)))))
Хотя нет, наврал нашел кт 814 и 815

Аватара пользователя
iEugene0x7CA
Адепт
Сообщения: 1571
Откуда: Киев

Сообщение iEugene0x7CA » 03 янв 2018, 19:40

Vanyayak писал(а):но стоит участь что неплохо было бы сделать трансформаторную развязку если источник звука дорогой

Хе, я за первые года экспериментов как раз умудрился спалить CD-плеер и свой старый КПК опытами подключения к Теслам.
Если и подавать звук, то от каких-то мега-дров, которые будет абсолютно не жалко. :)

Аватара пользователя
Vanyayak
Сообщения: 199

Сообщение Vanyayak » 03 янв 2018, 19:41

Ну всегда есть вариант в конторках на заказ себе заказать, есть некоторые с адекватными ценамия
эти кт'шки норм подходят, если конечно пачкой из irfp460 в параллель на мегагерцах не гонять.

Tetriss
Сообщения: 143

Сообщение Tetriss » 03 янв 2018, 19:43

iEugene0x7CA писал(а):
Vanyayak писал(а):но стоит участь что неплохо было бы сделать трансформаторную развязку если источник звука дорогой

Хе, я за первые года экспериментов как раз умудрился спалить CD-плеер и свой старый КПК опытами подключения к Теслам.
Если и подавать звук, то от каких-то мега-дров, которые будет абсолютно не жалко. :)

Читал вашу тему где вы про это писали)))) Пойду какойнибудь недо плеер куплю за рублей 100.
А можно же ещё сделать опторазвязку и тогда всё будет хорошо или трансформатор намотать для этого дела разделительный

Tetriss
Сообщения: 143

Сообщение Tetriss » 03 янв 2018, 19:43

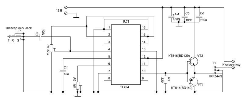
А зачем в эту схему запихали перед комплементарной парой по мосфету?
Вложения
01.png

Tetriss
Сообщения: 143

Сообщение Tetriss » 03 янв 2018, 19:45

Я же буду не ирфп460 раскачивать , а мосфет который будет стоять на затворе ирфп 460
на затвор хочу ирф630 поставить, там и токи на затворе меньше и напряжение
Последний раз редактировалось Tetriss 03 янв 2018, 19:47, всего редактировалось 1 раз.

Аватара пользователя
Vanyayak
Сообщения: 199

Сообщение Vanyayak » 03 янв 2018, 19:47

Я в своё время просто МГТФа мотанул на каком-то советском 2000HM ферритике, со стороны источника повесив стабик, парочку кондеев, ф-бусинку.До сих пор штука иногда в ССТЦ работает.
Касаемо схемы- назначения резисторов рядом с комплементаркой тож без контекста не совсем ясны

Tetriss
Сообщения: 143

Сообщение Tetriss » 03 янв 2018, 19:48

А мощности аудиосигнала с плеера зватит ,чтоб не555 заработала? или туда нужно будет усилитель пихать?

Tetriss
Сообщения: 143

Сообщение Tetriss » 03 янв 2018, 19:50

ionofon_circuit.gif
ionofon_circuit.gif (11.34 КБ) 80829 просмотров
А какую лучше будет взять схему на ne555 или на 494?

Вернуться в «Трансформаторы Тесла»



Кто сейчас на конференции

Сейчас этот форум просматривают: нет зарегистрированных пользователей и 11 гостей