SSTC с фапч от Дениса

А что мы делаем?
Денис
Сообщения: 91

Сообщение Денис » 05 окт 2015, 23:24

Какое совпадение, я примерно таким же образом хотел сделать MIDI с линейного выхода (только чуточку навороченее). У меня все складывается кроме самогО выхода на теслу.
В двух словах о моем аудио:
На линейный выход ставим компаратор, его настраиваем таким образом чтобы он давал сигнал лог.1 только когда появляется звук (дабы исключить постоянную составляющую, которая как мне кажется присутствует в линейном выходе). Далее после компаратора ставим небольшой кап. Этот кап "сгладит" скачки с лог.1 на лог.0, когда идет пачка звуков с линейного выхода. Цель- добиться устойчивого лог.1 когда идет пачка звука.
Предположительно этот лог.1 будет идти на 4 ногу NE555 (разрешать запуск генератора когда появляется пачка).

Далее параллельно компаратору на выход линейный ставим операционный усилитель, его задача держать амплитуду звука на одном уровне, независимо от амплитуды на линейном выходе. И этот сигнал с ОУ должен каким-то образом управлять 555 таймером. Здесь еще не придумал как... :geek:

Хотелось бы конечно, не просто модуляцию по 5 ноге, а именно изменение частоты в такт мелодии и с частотой мелодии, думаю даже какой-нибудь простенький ГУН использовать, т.к. с 555 вряд ли такой трюк прокатит. Как то так, все секреты раскрыл :roll:

Корпус уже готов из фанеры. Рисовал на подобии симплтеслы3, крепления понравились, легко внутрь попасть. Только вот беда, промахнулся на 4мм, когда рисовал, придется ручками доработать :D

На счет CW режима, ты был прав, не тащит она :( чуть меньше чем через минуту уже кипит, НО у нее коэф. связи большой и всего 3.5 витка первичка. Думаю если витков накинуть и К связи понизить, она все-таки сможет в CW.
С другой стороны я ей доволен, она изначально задумывалась как импульсная, с чем она прекрасно справляется ;)
Осталось собрать путний прерыватель ну и по мелочи, блок питания, плавный пуск... Кстати блок питания думаю сделать импульсный на IR2153 на 12В, думаю хорошая идея, выйдет достаточно компактно.

Аватара пользователя
savol
Сообщения: 555
Откуда: г.Запорожье

Сообщение savol » 06 окт 2015, 09:42

download/file.php?id=1412&t=1-вот есче один интер проверенный мной и временем

Аватара пользователя
iEugene0x7CA
Адепт
Сообщения: 1571
Откуда: Киев

Сообщение iEugene0x7CA » 06 окт 2015, 14:25

Денис писал(а):Кстати блок питания думаю сделать импульсный на IR2153 на 12В, думаю хорошая идея, выйдет достаточно компактно.

Питальник лучше на какой-нибудь TinySwitch делать, так как в IR2153 достаточно сложно сделать хорошую стабилизацию.
Да и не нужен целый полумост там, драйвера максимум несколько ватт потребляют. :geek:

Денис писал(а):На счет CW режима, ты был прав, не тащит она чуть меньше чем через минуту уже кипит, НО у нее коэф. связи большой и всего 3.5 витка первичка. Думаю если витков накинуть и К связи понизить, она все-таки сможет в CW.

Если сразу не бахнула — значит уже хорошо.
Коэффициент уменьшать не надо, потребление упадёт, но с ним упадёт и КПД.
На самом деле нормально то, что оно всё греется. Даже настольная полумостовуха в CW потребляет около 1.5 кВт, а это около 150-ти Вт на радиатор. ;)

Денис
Сообщения: 91

Сообщение Денис » 06 окт 2015, 15:12

iEugene0x7CA писал(а):Питальник лучше на какой-нибудь TinySwitch делать


Ого, не слышал про такую штуку. Надо будет добыть, посмотреть, на что она способна :D

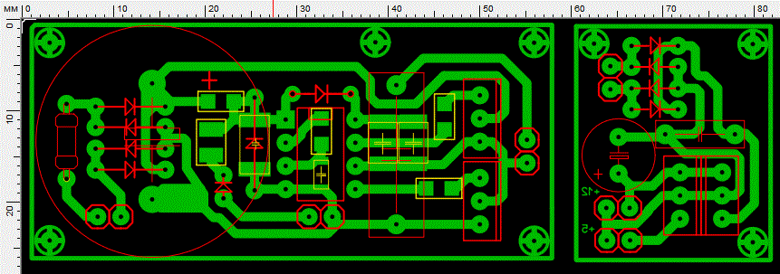
О какой стабилизации ты говоришь на IR2153? Ну да там RC частотозадающая цепь, но нам же не МК тактировать, поэтому +- пара кГц погоды не сыграет. Тем более на выходе с трансформатора стабилизаторы линейные будут и фильтры. Полумост это не очень-то и страшно. Зато из плюсов - запас по мощности, можно еще чего подключить, куллер например... Кстати платку уже развел, полу СМД полу ДИП. Некоторые ДИПы как СМД буду крепить, для экономии места. Еще самозапитку предусмотрел. Планирую БП на 60Вт 12В 5А

ибп.GIF



iEugene0x7CA писал(а):Если сразу не бахнула — значит уже хорошо.


Да этой катушке я вообще спокойно могу присвоить статус самой живучей :D

Есть какие-нибудь предложения по плавному пуску силовой? Если в сеть включать, там ток зарядки электролитов большой и будет бабах с кучей искр))
На флайбэк нашел давненько такую схему

P1090798.JPG


Собрал, работает, но есть баг. Если эл-лит не успел зарядиться и реле не щелкнуло, а драйвер запустился, то реле уже и не щелкнет, вся катушка будет работать через резистор, который должен был плавно зарядить кап. В итоге мы имеем расплавленный резистор.

Встречал схему на 555, которая по истечению какого-то времени (0.5-1с) замыкала реле, но хочу еще проще.
Может что-то на фете сделать, пока затвор заряжается, электролит включен в сеть через резистор. Затвор зарядился, фет подал напряжение на реле и произошло переключение напрямую в сеть.

Денис
Сообщения: 91

Сообщение Денис » 07 окт 2015, 22:55

А вот и корпус :D Еще наскреб такой прикольный радиатор, в самый раз для полумоста, вырезал щиток на куллер ну и так по мелочи.
Немного 3D освоил напечатал на 3D принтере башенку Ворденклиф ^_^
На одной из фоток слева видно стравленные платы ИБП на 12В на IR2153

П.С если нужны исходники могу скинуть в формате DXF или SVG (из Inkscape)

P1090823.JPG


P1090822.JPG


P1090821.JPG


P1090818.JPG

Аватара пользователя
iEugene0x7CA
Адепт
Сообщения: 1571
Откуда: Киев

Сообщение iEugene0x7CA » 08 окт 2015, 13:54

Ого, крутяк корпус. ;)
Единственное, нужно было ушки узкими сделать, дабы вставлялись клинья из дерева той же толщины, а не просто деревяшки. :geek:

Изображение

Денис писал(а):О какой стабилизации ты говоришь на IR2153? Ну да там RC частотозадающая цепь, но нам же не МК тактировать, поэтому +- пара кГц погоды не сыграет. Тем более на выходе с трансформатора стабилизаторы линейные будут и фильтры. Полумост это не очень-то и страшно. Зато из плюсов - запас по мощности, можно еще чего подключить, куллер например... Кстати платку уже развел, полу СМД полу ДИП. Некоторые ДИПы как СМД буду крепить, для экономии места. Еще самозапитку предусмотрел. Планирую БП на 60Вт 12В 5А

Я про стабилизацию по напряжению, она должна быть в любом человеческом импульснике. :geek:
БП на IR2153 может пригодится например в питании качура, где нужно дофига мощи и пофигу на скачущее напряжение.
А вот в качестве питальника дров 60 Вт — во первых страшный оверкилл(т.к. хватит и 6 Вт), плюс питая дрова чёрт знает чем явно есть риск взорвать их или выходные ключи.
В общем, я бы приберёг этот чудо-БП для других прожектов, а в теслу сделал специализированный питальник с 15-ю вольтами на выходе, чтобы как раз что доктор прописал для дров. ;)

Денис
Сообщения: 91

Сообщение Денис » 08 окт 2015, 18:06

Такие ухи делал на корпусе чтобы защелки с фиксацией сделать, их еще не нарисовал.
Т.е. вставил и она защелкнулось, и никуда не выпадет и чтоб руками трудно было вытащить, только отверткой например.

А вот в качестве питальника дров 60 Вт — во первых страшный оверкилл(т.к. хватит и 6 Вт), плюс питая дрова чёрт знает чем явно есть риск взорвать их или выходные ключи.


Как это черт знает чем? А фильтры из кондеров сглаживающие уже ничего не дают? В добавок по линии 220 поставлю полноценный фильтр ВЧ. Вообще у меня выбор не велик из чего делать, либо ИБП либо железный транс. Железный транс, он массивный достаточно+ вес дополнительный, не очень хочется, а вот ИБП само то, размеры и вес маленькие.

И кстати с размерами я по моему перебрал, шибко уж большой получился, надо поменьше примерно в 1.5-2 раза, а этот под ДРку оставить на 110мм трубе

Аватара пользователя
iEugene0x7CA
Адепт
Сообщения: 1571
Откуда: Киев

Сообщение iEugene0x7CA » 13 окт 2015, 15:31

Денис писал(а):Вообще у меня выбор не велик из чего делать, либо ИБП либо железный транс. Железный транс, он массивный достаточно+ вес дополнительный, не очень хочется, а вот ИБП само то, размеры и вес маленькие.

Дык, делай импульсник, только человеческий. Вот тебе горстка примеров:
http://www.pocketmagic.net/simple-switc ... -supplies/

Так же я не вижу ничего зазорного в том, чтобы поставить железный транс.
В конце концов любая конструкция для начала должна просто заработать, довешивать фичи и ништяки уже потом.

Денис
Сообщения: 91

Сообщение Денис » 13 окт 2015, 17:15

Я еще подумаю может действительно железный поставлю транс... По моему придется опять отложить катушку в долгий ящик, нужно курсовую делать... Блок питания для клистрона собрать.

Кстати часть кишков катушки уже в корпус установил, старт дан, дело за малым- закончить начатое

Вернуться в «Наши проекты»



Кто сейчас на конференции

Сейчас этот форум просматривают: нет зарегистрированных пользователей и 10 гостей