SimpleDriver
Питал как-то один дц-дц от другого дц-дц, ничего плохого не случилось. По моему, слухи о некорректной работе одного импульсного преобразователя от другого слегка преувеличены.
iEugene0x7CA писал(а):super_bum писал(а):может лучше LM20323 или LM2596 воткнуть вместо 317?
DC-DC не катят, по крайней мере простые.
Если пересечь частоту драйва с частотой преобразования питальника — начнутся жесткие глюки.
Если делать на импульснике — нужен 2 МГц синхронный buck, у каких есть особенность — требуется компенсирующая цепочка, компоненты которой нужно считать по формулам относительно входного/выходного напряжения.
Ничего не страшного не произойдет, даже если частота совпадет. Главное не превышать рассчитанную мощность, не доводить сердечник buck преобразователя до насыщения, и не попасть в резонанс - что маловероятно.
LM2596 прекрасно подходят для тесел вплоть до CW режима. У меня на Лестнице Иакова в CW режиме питается полумост, единственная точка выделения мощности - это RD цепочка в затворах, которые установлены с запасом. Драйвер и источник питания холодные. Вот фото образца драйвера с али-экспрессовским преобразователем.
- iEugene0x7CA
- Адепт
- Сообщения: 1571
- Откуда: Киев
super_bum писал(а):По моему, слухи о некорректной работе одного импульсного преобразователя от другого слегка преувеличены.
Это не совсем слухи. Оно тестилось.
В качестве DC-DC — LM2596, тот самый, что в продаже у китайцев.
Конечно, может ситуация была бы лучше — будь оно на платке, с толстыми шинами, хорошим заземлением и т.д.
Но вроде — на платку идет DC, с неё тоже, плюс на SD есть 470 uF электролит и напаивалась керамика.
Чтобы начались глюки — два преобразователя должны столкнуться частотами, при этом возникает упомянутый Koch'ом резонанс.
Конкретно в SD, при кручении RC осциллятора как не крути — а будешь проходишь через точку 150 кГц(частота LM2596), когда он возникает.
Стандартно это не проблема — мин. частота RC около 160 кГц, но если хотим сделать меньше, вплоть до 60 кГц — низкочастотные DC-DC не вариант.
А что мешает вообще убрать LM317 и питать выход драйвера напрямую от и импульсного БП? БП как для питания светодиодных лент, на 24В, эти БП все с подстройкой, 18-24В. GDT как правило понижающие, например 20 на 18. Короче я так и сделал)))
R46 поставил на 22к, защита от пониженного теперь срабатывает на 18,9В. Вместо 317 впаял перемычку)))) Ещё дроссель L1 в корректоре на 220мкГн поставил, кондёр С1 увеличил до 720р, R10 поставил на 50 Ом.... Драйвер запускается, выход есть. Завтра окончательные тесты под нагрузкой сделаю.
В предыдущей версии моей катухи тож выход драйвера питался от импульсника напрямую, без промежуточных стабилизаторов, крутим регулятор на БП и подстраиваем сразу напругу на GDT сколько нужно. Всё работает чётко, никаких глюков и резонансов не наблюдал. А транзисторы бабахали - дак по синему делу ручки до усрачки круить ненадо)))
Ну это всё лирика...
Вопрос назрел, получается в SD v2.2 минимальная частота внутреннего генератора 160кГц ??? И чтобы мне её понизить, мне нужно увеличить ёмкость кондёра С10? Наверное ещё можно увеличить резистор R12? Подскажите если что не так.
R46 поставил на 22к, защита от пониженного теперь срабатывает на 18,9В. Вместо 317 впаял перемычку)))) Ещё дроссель L1 в корректоре на 220мкГн поставил, кондёр С1 увеличил до 720р, R10 поставил на 50 Ом.... Драйвер запускается, выход есть. Завтра окончательные тесты под нагрузкой сделаю.
В предыдущей версии моей катухи тож выход драйвера питался от импульсника напрямую, без промежуточных стабилизаторов, крутим регулятор на БП и подстраиваем сразу напругу на GDT сколько нужно. Всё работает чётко, никаких глюков и резонансов не наблюдал. А транзисторы бабахали - дак по синему делу ручки до усрачки круить ненадо)))
Ну это всё лирика...
Вопрос назрел, получается в SD v2.2 минимальная частота внутреннего генератора 160кГц ??? И чтобы мне её понизить, мне нужно увеличить ёмкость кондёра С10? Наверное ещё можно увеличить резистор R12? Подскажите если что не так.
iEugene0x7CA писал(а):В качестве DC-DC — LM2596, тот самый, что в продаже у китайцев.
Конечно, может ситуация была бы лучше — будь оно на платке, с толстыми шинами, хорошим заземлением и т.д.
Но вроде — на платку идет DC, с неё тоже, плюс на SD есть 470 uF электролит и напаивалась керамика.
Чтобы начались глюки — два преобразователя должны столкнуться частотами, при этом возникает упомянутый Koch'ом резонанс.
Конкретно в SD, при кручении RC осциллятора как не крути — а будешь проходишь через точку 150 кГц(частота LM2596), когда он возникает.
Стандартно это не проблема — мин. частота RC около 160 кГц, но если хотим сделать меньше, вплоть до 60 кГц — низкочастотные DC-DC не вариант.
Хм, а пульсации на выходе преобразователя смотрел? Дроссель не в насыщении был?
- iEugene0x7CA
- Адепт
- Сообщения: 1571
- Откуда: Киев
John007 писал(а):убрать LM317 и питать выход драйвера напрямую от и импульсного БП?
Хм, а вот такое не тестил. Звучит интересно, если будут версии после 2.3 — нужно покрутить.
Еще провтыкал — можно было 7805 заменить на LD05 в SOT-223, этот регулятор ничего сильноточного не питает.
И если уж производить питание от мощного импульсника(2A+) — такой жирный электролит по питанию скорее всего не требуется.
Его ролью было сглаживать 100 Гц от трансформатора, а так как импульсники намного быстрее и вдобавок регулируют выходное напряжение — можно обойтись просто мелким.
Но, платки уже заказаны — пока добавится функционал к ПЛИС и OCD, остальное потом.
Попробуй, должно работать. У меня работает) Чем больше народу тестанёт, тем яснее картина, и нюансы станут понятны.
Вопрос назрел, получается в SD v2.2 минимальная частота внутреннего генератора 160кГц ??? И чтобы мне её понизить, мне нужно увеличить ёмкость кондёра С10? Наверное ещё можно увеличить резистор R12? Подскажите если что не так.
Извиняюсь за повторение, но это важно знать
Вопрос назрел, получается в SD v2.2 минимальная частота внутреннего генератора 160кГц ??? И чтобы мне её понизить, мне нужно увеличить ёмкость кондёра С10? Наверное ещё можно увеличить резистор R12? Подскажите если что не так.
Извиняюсь за повторение, но это важно знать
По поводу прямого подключения БП к драйверу, делать это можно, но в любом случае провода от источника питания до драйвера образуют индуктивность. При импульсных нагрузках реактивная составляющая даст о себе знать, и наводки от внешних силовых цепей могут на эти провода навести - что угодно. Компенсируется данный момент конденсатором на конечном потребителе (драйвер), емкость рассчитывать нужно, или осциллографом смотреть и подбирать. В любом случае локальный стабилизатор на самом устройстве эффективнее, чем длинные провода и фильтр из конденсаторов и дросселей.
На днях собрал ШИМ регулятор на 15А 12В (180Вт) для электролиза. При нагрузке выше 1А, реактивные пульсации дросселя достигали 50В, микроконтроллер и все датчики вокруг ловили этот звон, в результате начинался полный "расколбас", частенько контроллер зависал намертво. Помеха распространялась по шине питания, от электролита толку никакого не было. Все решилось установкой соотвествующего конденсатора в цепь питания непосредственно в близости с этим дросселем, емкость 4 мкф. Меньшая емкость или большая никакого результата не дает, тут либо рассчитывать переходные процессы с учетом всех известных и паразитных параметров, либо осцилл в руки и подбирать конденсатор.
На днях собрал ШИМ регулятор на 15А 12В (180Вт) для электролиза. При нагрузке выше 1А, реактивные пульсации дросселя достигали 50В, микроконтроллер и все датчики вокруг ловили этот звон, в результате начинался полный "расколбас", частенько контроллер зависал намертво. Помеха распространялась по шине питания, от электролита толку никакого не было. Все решилось установкой соотвествующего конденсатора в цепь питания непосредственно в близости с этим дросселем, емкость 4 мкф. Меньшая емкость или большая никакого результата не дает, тут либо рассчитывать переходные процессы с учетом всех известных и паразитных параметров, либо осцилл в руки и подбирать конденсатор.
С пульсациями ещё можно прикинуть, но про наводки не соглашусь, я понимаю по цепям управления, но по шине питания, на которой 20 Вольт.... Хотя если БП от дров распологать метрах в пяти, наверно наведется))))
У меня драйвер, и БП драйвера стоят в разделённом экранированном боксе. От БП до драйвера 4 сантиметра провода, 1.5мм2, провод этот припаян непосредственно к входной ёмкости, туда же припаял керамику 100u x 50v. Вчера всё это дело смотрел крутил осциллом, всё там путём. На днях всё это дело с силовой тестану. Как доделаю окончательно новую катуху - предоставлю фото-видеотчёт, в коллекцию девайсов на SD2)))
Однотактные преобразователи, в частности бак, и буст, шумят то поболе. И при установке МК и всяческих дросселей на одной плате требует соответсвующей правильной разводки платы.
У меня драйвер, и БП драйвера стоят в разделённом экранированном боксе. От БП до драйвера 4 сантиметра провода, 1.5мм2, провод этот припаян непосредственно к входной ёмкости, туда же припаял керамику 100u x 50v. Вчера всё это дело смотрел крутил осциллом, всё там путём. На днях всё это дело с силовой тестану. Как доделаю окончательно новую катуху - предоставлю фото-видеотчёт, в коллекцию девайсов на SD2)))
Однотактные преобразователи, в частности бак, и буст, шумят то поболе. И при установке МК и всяческих дросселей на одной плате требует соответсвующей правильной разводки платы.
Согласен, короткие провода питания не приведут к наводкам со стороны силовой, у самого 10-15 см от бп идут к драйверу, все зависит еще как силовая работает. Экраны узлов управления это самое эффективное решение от помех. Просто был случай, когда шина питания частотника пролегала рядом с линией питания 24в, как только частотник включался, работал на удержание шпинделя, то на линии 24в шел шум с иголками в соответсвии с частотой импульсов самого чп. Конечно тесла не станок поэтому тут свои особенности и помехи другого рода.
Весь сыр бор про использование импульсного стабилизатора-преобразователя вместо lm317. То что, лм2596 не пошел, не значит что dc-dc не уместны. Можно добиться стабильной работы, компенсировав индуктивность дросселя - конденсатором соответствующей емкостью. На этом рассуждения можно завершить.
Весь сыр бор про использование импульсного стабилизатора-преобразователя вместо lm317. То что, лм2596 не пошел, не значит что dc-dc не уместны. Можно добиться стабильной работы, компенсировав индуктивность дросселя - конденсатором соответствующей емкостью. На этом рассуждения можно завершить.
Да, импульсник туда возможно воткнуть, просто LM317 проще и дешевле, и подходит под большинство применений. Плюс, она не убиваемая и на нее наводиться нечему.
Правда, был прикол - одно время нам попались китайский LM317 которые помирали от 16 вольт. Вот это было весело.
Наводки могут быть на цепь обратной связи, и тогда придется отлавливать много глюков. Наводок от ключей тесла довольно много, и они проходят через GDT.
Правда, был прикол - одно время нам попались китайский LM317 которые помирали от 16 вольт. Вот это было весело.
С пульсациями ещё можно прикинуть, но про наводки не соглашусь
Наводки могут быть на цепь обратной связи, и тогда придется отлавливать много глюков. Наводок от ключей тесла довольно много, и они проходят через GDT.
Можно. Только нужно ли? зачем лишний стаб в цепи, когда в БП уже всё есть.
Понятно что от Теслы наводок куча, наводится везде))) Но речь идёт о том, что импульсники в тесле хреново-применимы.
Прошлая конструкция была на вот таком БП

Корпус выкинул, цепь регулировки перебрал, теперь диапозон у него 13.8-22В, электролиты поставил на побольшее напряжение, на 35В. Всё прекрасно работало. В нынешней конструкции его же и применил, с SD2.
Провода короткие и толстые. всё под экранами. Врмени не было толком глянуть, но всё же успел понять что ничего плохого там не происходит.
Как закончу сборку, всё зафотаю засниму. Думаю и SD2 будет чётко работать.
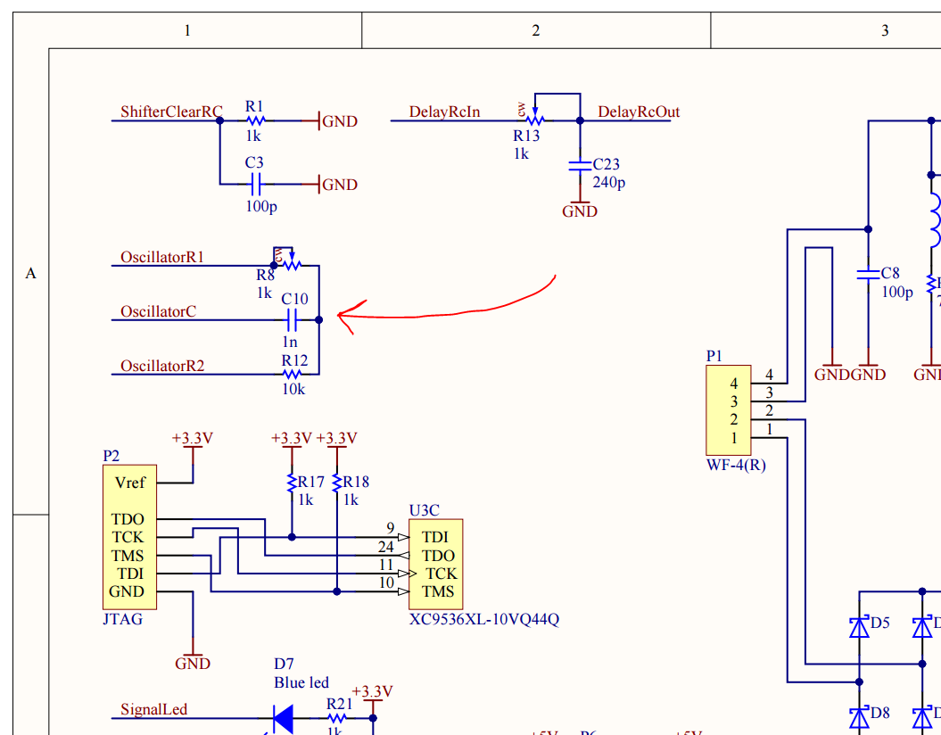
Сергей подскажи, правильно ли я понял, что для того что бы опустить частоту внутреннего генератора нужно увеличить ёмкость С10(по схеме )? Читал форум, Евгений вроде как писал что там минималка 160кГц ?
Понятно что от Теслы наводок куча, наводится везде))) Но речь идёт о том, что импульсники в тесле хреново-применимы.
Прошлая конструкция была на вот таком БП

Корпус выкинул, цепь регулировки перебрал, теперь диапозон у него 13.8-22В, электролиты поставил на побольшее напряжение, на 35В. Всё прекрасно работало. В нынешней конструкции его же и применил, с SD2.
Провода короткие и толстые. всё под экранами. Врмени не было толком глянуть, но всё же успел понять что ничего плохого там не происходит.
Как закончу сборку, всё зафотаю засниму. Думаю и SD2 будет чётко работать.
Сергей подскажи, правильно ли я понял, что для того что бы опустить частоту внутреннего генератора нужно увеличить ёмкость С10(по схеме )? Читал форум, Евгений вроде как писал что там минималка 160кГц ?
- iEugene0x7CA
- Адепт
- Сообщения: 1571
- Откуда: Киев
John007 писал(а):Сергей подскажи, правильно ли я понял, что для того что бы опустить частоту внутреннего генератора нужно увеличить ёмкость С10(по схеме )? Читал форум, Евгений вроде как писал что там минималка 160кГц ?
Генератор в SD — простой RC, на подобии вот такого:
Инверторы с триггером Шмитта внутри, на логике ПЛИС.
Резисторы и конденсатор снаружи, вот они в схемке:
Кстати, когда-то давно Сергей настрочил целую статейку про аналоговые хитрости в ПЛИС:
https://bsvi.me/analogovye-moduli-dlya-plis/
Именно благодаря таковым SD в принципе стала возможной — большинство функционала, требовавшего ранее жирной FPGA удалось реализовать в аналоговой схемотехнике и связать с логикой при помощи компараторов.
Итого вся конструкция умещается в крохотнейшей ПЛИС на 72 лог. вентиля и горстке пассивной рассыпухи снаружи.
Ясно, значит я всё правильно понял.
Ну вобщем попробовал, вот что на завтворах вышло при 22,5В питания на драйвере.

Низ - нижний ключ левого кирпича, верх - верхний ключ правого. Частота 96кГц. Работа от внутр. генератора. Модули BSM300GB120DLC
Да думаю сойдёт такая картина.
Щас так сходу не вспомню, кажется развёртка 2uS, и плавной растягивал ещё. Щупs на x10, на осле 2В деление. Кажется так, не помню точьностей.
Только вот пробовал без вторички от сети питать, OCD отрабатывает сразу, минимальной пачкой и частотой. В контрольной точке до 2,5В накручивал.
И с фазокорректором подумаялся немножко...

Низ - нижний ключ левого кирпича, верх - верхний ключ правого. Частота 96кГц. Работа от внутр. генератора. Модули BSM300GB120DLC
Да думаю сойдёт такая картина.
Щас так сходу не вспомню, кажется развёртка 2uS, и плавной растягивал ещё. Щупs на x10, на осле 2В деление. Кажется так, не помню точьностей.
Только вот пробовал без вторички от сети питать, OCD отрабатывает сразу, минимальной пачкой и частотой. В контрольной точке до 2,5В накручивал.
И с фазокорректором подумаялся немножко...
Последний раз редактировалось ArcSound 13 июн 2017, 19:36, всего редактировалось 1 раз.
- iEugene0x7CA
- Адепт
- Сообщения: 1571
- Откуда: Киев
Прикольный видушник нашел, DR'ка с шириной импульса 4 ms и pulse skip:
Скоро и у нас будет такая фича, уже не дождусь когда платки приедут.
Скоро и у нас будет такая фича, уже не дождусь когда платки приедут.
Ага, я его видел раньше.
Хреначит как надо)
А SD 2.2 никак не прошить чтоб pulse skip появился ?
Хреначит как надо)
А SD 2.2 никак не прошить чтоб pulse skip появился ?
- iEugene0x7CA
- Адепт
- Сообщения: 1571
- Откуда: Киев
John007 писал(а):А SD 2.2 никак не прошить чтоб pulse skip появился ?
Боюсь нет — в v2.3 добавились два рычажка и для этого пришлось поменять местами пару пинов ПЛИС.
Вообще, платка уже до упора забита — думал нового ничего не поместится.
pulse skip,или PDM необязательно на уровне драйвера реализовывать,можно прерыватель с PDM сделать,дать ему сигнал обратной связи и пусть себе считает,или масками.Нагружал как то модулятор индукционки Кутецкого ССкой,прикольно жарит 
Вопрос насчёт живучести новой версии-у меня SD умер на стадии найстройки,и как то охладел к нему.Походу умерла плисина.стивовский драйвер хоть починить можно.Вот и думаю,рисковать снова брать SD или собрать что то типа UDriver.Может устроите ему пару краштестов типа кручения настроек с рабочей катушкой,тыканья осликом-всё что хлопцы-тесластроители любят 
Rabby писал(а):Вопрос насчёт живучести новой версии-у меня SD умер на стадии найстройки,и как то охладел к нему.Походу умерла плисина.стивовский драйвер хоть починить можно.Вот и думаю,рисковать снова брать SD или собрать что то типа UDriver.Может устроите ему пару краштестов типа кручения настроек с рабочей катушкой,тыканья осликом-всё что хлопцы-тесластроители любят
Плюсую идею .
Также как симпле теслу "гоняли" .
Боюсь нет — в v2.3 добавились два рычажка и для этого пришлось поменять местами пару пинов ПЛИС.
Вообще, платка уже до упора забита — думал нового ничего не поместится.
Ну и ладно, щас 2.2 погоняю пока, потом может и 2.3 у вас приобрету
Евгений говорил какие то нюансы есть при настройке фазокорректора в sd2, не подскажешь ? Так то вроде настроил, но почему то интуиция подсказывает, что нужно ещё покрутить его.
Rabby писал(а):
Вопрос насчёт живучести новой версии-у меня SD умер на стадии найстройки,и как то охладел к нему.Походу умерла плисина.стивовский драйвер хоть починить можно.Вот и думаю,рисковать снова брать SD или собрать что то типа UDriver.Может устроите ему пару краштестов типа кручения настроек с рабочей катушкой,тыканья осликом-всё что хлопцы-тесластроители любят
ПЛИС или МК - прибор чувствительный, xSSTC - прибор сильно шумящий в плане ЭМИ, поэтому драйвер на ПЛИС(мк) нужно ставить соблюдая все осторожности и правила.
Тыкать, даже осцилом, безголовно точно не стоит. Да и проводить какие либо настройки с установленой вторичкой. Должно быть всё, правильно разведенная земля, экраны, бусины, кольца и.т.д и.т.п.
Ну а насчёт тестов как с СимплТеслой - было б здорово.
Пока драйвер мне понравился, но я ещё вторичку не ставил, ещё небольшие доделки остались, ну там уж видно будет)
pulse skip,или PDM необязательно на уровне драйвера реализовывать,можно прерыватель с PDM сделать,дать ему сигнал обратной связи и пусть себе считает,или масками.
Пропускаются ведь импульсы несущей частоты, а не сигнала прерывателя.
драйвер,который должен работать на теслу,должен спокойно терпеть помехи.гореть могут транзисторы изза помехи на драйвер,макисмум выходной каскад.если плис не держит помехи,нужны буферы на цепях настройки,не пролазят же в неё помехи через драйвера с транзисторов.а насчёт пдм-если у прерывателя будет сигнал,который идёт на транзисторы и с ОСD,он может синхроно с схемой управления подавать свои импульсы,снижая заполнение,что бы сбросить ток и удержать контур в допустимых пределах.Может так будет сложно пропустить одиночный импульс,но пару уже спокойно.просто более сложный burst-mode.В SI вполне можно добавить эту фичу
- iEugene0x7CA
- Адепт
- Сообщения: 1571
- Откуда: Киев
Rabby писал(а):Может устроите ему пару краштестов типа кручения настроек с рабочей катушкой,тыканья осликом-всё что хлопцы-тесластроители любят
Ну, я извиняюсь — снизу SD не зря написано: "adjust pots only with secondary coil disonnected".
Механизм поджаривания в таком случае довольно прост — человек работает как большая обложка конденсатора, на неё наводится и тронуть электронику все равно, что цапнуть высоким напряжением.
В целом по вылетам — основной фичей на первый взгляд непримечательного апдейта v2.2 была как раз борьба с защелкиванием ПЛИС.
Тогда перечитал тучу статеек про всякие ground bounce, Vcc sag, CMOS latch-up, документацию на XC9500 и т.д.
Итогом было добавление вроде непонятных 33 Ом терминаторов, отвязки 1n/10n/100n, диодных подтяжек на ногах ПЛИС, минимизация 5В сигналов и т.д.
Но, проблем с вылетевшими XC9572 у v2.2 после вроде не возникало — возможно и помогло.
Насчет ремонта — да, с простыми драйверами проще, но чтобы сделать фичи SD на простой логике — понадобится платка раза в 3 больше.
Апдейты с ПЛИС тоже проще делать, а случае чего — выслать прошитую XC9572 не проблема.
iEugene0x7CA писал(а):Ну, я извиняюсь — снизу SD не зря написано: "adjust pots only with secondary coil disonnected".
Механизм поджаривания в таком случае довольно прост — человек работает как большая обложка конденсатора, на неё наводится и тронуть электронику все равно, что цапнуть высоким напряжением.
Категорически согласен! Со вторичкой даж на логике драйвер иногда гусей гоняет.
Кто сейчас на конференции
Сейчас этот форум просматривают: нет зарегистрированных пользователей и 3 гостя