SSTC от Nikomo

А что мы делаем?
Post Reply
User avatar
Nikomo
Posts: 261
Joined: 02 Oct 2012, 21:02

SSTC от Nikomo

Post by Nikomo »

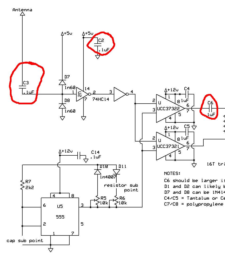
Здравствуйте, форумчане!Недавно я решил собрать свою первую SSTC,(http://www.stevehv.4hv.org/SSTC5.htm последняя схема), я сравнительно новичок, и в процессе изучения разных материалов про SSTC возник ряд вопросв к этой схеме:перво-наперво хочу спросить почему на затворах транзисторов нету диодов для формирования дед-тайма, а есть только резисторы, надо ли они(диоды) там вообще? Второе что меня смутило это GDT, я смотрел статью BSVI (https://bsvi.me/raschet-i-primenenie-gdt/)про расчёт ГДТ, но не понял каких оно должно быть размеров (нашёл такое колечко но не знаю подойдёт ли http://www.rcscomponents.kiev.ua/produc ... E8%EA.html)? Третье что меня интересует - переделка девайса под 220В питания, для этого достаточно просто взять другие транзисторы "пожирнее", или управляющую часть надо тоже будет переделывать? Четвёртое это вторичный контур, обезательно ли делать именно такой как сделал Стив, а то у меня есть один небольшой 5х20см можно ли его использовать?Пятое--в схеме сказано, что С6 должен быть по-возможности больше, наскольно(1,2,3...10uF)?И последнее, в этой теме http://flyback.org.ru/viewtopic.php?t=2 ... sc&start=0
BSVI писал что в схеме(той, первой) допущены ошибки, и про то что в UCC возникет кратковременный сквозняк из которого энергией запасается индуктивность дорожек, которая выдаёт потом эту энергию и убивает микрухи, так вот нету ли ошибок в последней схеме Стива, и насколько я понял для того чтоб побороть эти паразитные выбросы надо поставить С4 и С5 несколько штук впраралель и всё?
Простите что закидал вопросами, но просто накипилось много,надеюсь на вашу помощ :)
User avatar
Nikomo
Posts: 261
Joined: 02 Oct 2012, 21:02

Re: DR(SSTC) FAQ

Post by Nikomo »

Забыл ещё про антенну обратной связи спросить, какой онa должна быть по размерам, какой длинны и как далеко от вторичного контура, это просто провода изолированного кусoк (нигде не нашёл информации про саму антену)?
User avatar
BSVi
Адепт
Posts: 3577
Joined: 15 Mar 2011, 12:32
Location: Киев

Re: DR(SSTC) FAQ

Post by BSVi »

Забыл ещё про антенну обратной
Блин, кроме того, что не осилил создать свою тему, дак еще и отредактировать сообщение не смог. Стыдно, товарисч.
надо ли они(диоды) там вообще?
У Стива трназисторы выдерживают КЗ, поэтому он не ставил диоды. А вообще, надо.

каких оно должно быть размеров
Там есть считалка. Подбери размеры так, чтобы "сошлось". Кольца можно сложить стопкой, если не хватит сечения.
или управляющую часть надо тоже будет переделывать?
Достаточно транзисторов пожирнее.
обезательно ли делать именно такой как сделал Стив, а то у меня есть один небольшой 5х20см можно ли его использовать?
Не обязательно, но именно 5*20 запустить будет ооочень сложно - он будет высокочастотным, а ВЧ контура - это, считай, высший пилотаж. Лучше делай как у Стива.
Пятое--в схеме сказано, что С6 должен быть
1мкФ хватит.
Стива, и насколько я понял для того чтоб побороть эти паразитные выбросы надо поставить С4 и С5 несколько штук впраралель и всё?
Угу, желательно еще сапрессор добавить.
Забыл ещё про антенну обратной связи спросить
Антенка - 5-10см, положение подбирать чисто эксперементально.
User avatar
Nikomo
Posts: 261
Joined: 02 Oct 2012, 21:02

Re: SSTC от Nikomo

Post by Nikomo »

Огромное спасибо,уважемый BSVI!!!
User avatar
Nikomo
Posts: 261
Joined: 02 Oct 2012, 21:02

Re: SSTC от Nikomo

Post by Nikomo »

Приступил к созданию sstc, первое что собрал - прерыватель, но осцилограмма на выходе весьма странная и насколько я знаю, не такая как должна быть, подскажите кто-то что могло бы быть не так(правильность разводки платы проверялась)?
Attachments
ёлочка:)
ёлочка:)
30012013123.jpg (15.46 KiB) Viewed 31616 times
период сигнала
период сигнала
30012013124.jpg (7.74 KiB) Viewed 31616 times
misterio
Posts: 1032
Joined: 16 Jan 2012, 20:43
Location: Россия

Re: SSTC от Nikomo

Post by misterio »

схему бы этого прерывателя узреть. а вообще похоже на то что осцилограф включен с развязкой по переменному напряжению а на до смотреть по постоянке. если я прав - то все с прерывателем нормально.
User avatar
BSVi
Адепт
Posts: 3577
Joined: 15 Mar 2011, 12:32
Location: Киев

Re: SSTC от Nikomo

Post by BSVi »

Да нет, похоже больше на емкостную связь между проводом и выходом прерывателя. У осциллографа там сильно большой конденсатор стоит, чтобы поганить 100мкс импульсы. А какая у тебя развертка по горизонтали?
User avatar
Nikomo
Posts: 261
Joined: 02 Oct 2012, 21:02

Re: SSTC от Nikomo

Post by Nikomo »

BSVI,развёртка 0.5мс.
User avatar
BSVi
Адепт
Posts: 3577
Joined: 15 Mar 2011, 12:32
Location: Киев

Re: SSTC от Nikomo

Post by BSVi »

Тогда точно не в осциллографе проблема. Похоже, что-то не пропаял.
User avatar
Nikomo
Posts: 261
Joined: 02 Oct 2012, 21:02

Re: SSTC от Nikomo

Post by Nikomo »

Всё, разобрался, весьма изувеченый временем щуп осцилографа поганил весь сигнал, теперь всё нормально
Attachments
31012013131.jpg
31012013131.jpg (13.21 KiB) Viewed 31588 times
VladRT
Posts: 36
Joined: 20 Sep 2012, 20:14
Location: Москва

Re: SSTC от Nikomo

Post by VladRT »

А пауза не слишком короткая?
User avatar
Nikomo
Posts: 261
Joined: 02 Oct 2012, 21:02

Re: SSTC от Nikomo

Post by Nikomo »

VladRT, да, короткая, но я ещё пока в процессе отладки так что настрою.
User avatar
Nikomo
Posts: 261
Joined: 02 Oct 2012, 21:02

Re: SSTC от Nikomo

Post by Nikomo »

Какие конкретно туда поставить кондеры, любой полипропилен на вольт 600 ?
Attachments
miniSSTCfnlsch.JPG
User avatar
BSVi
Адепт
Posts: 3577
Joined: 15 Mar 2011, 12:32
Location: Киев

Re: SSTC от Nikomo

Post by BSVi »

угу
User avatar
Nikomo
Posts: 261
Joined: 02 Oct 2012, 21:02

Re: SSTC от Nikomo

Post by Nikomo »

Мотал я вторичку для теслы, намотка которой, по задуму, должна была быть 30см в высоту, 11см в диаметре, 0.17 мм проводом, но на 26 см намотки внезапно кочился провод(он в наличии ещё есть, но уже прийдётся допаивать).Скажите есть ли смысл доматывать до 30см, полияет ли это заметно на, к примеру, длинну стримера, или этим перепаем, я получу больше гемора, чем положительного результата?
User avatar
BSVi
Адепт
Posts: 3577
Joined: 15 Mar 2011, 12:32
Location: Киев

Re: SSTC от Nikomo

Post by BSVi »

Нет, 4 см нет смысла допиливать.
User avatar
Nikomo
Posts: 261
Joined: 02 Oct 2012, 21:02

Re: SSTC от Nikomo

Post by Nikomo »

Сергей, спасибо!
misterio
Posts: 1032
Joined: 16 Jan 2012, 20:43
Location: Россия

Re: SSTC от Nikomo

Post by misterio »

+1
тем более что попробовать и так можно стопудово, а там видно будет. если вдруг захочется домотать - домотаешь потом.
User avatar
Nikomo
Posts: 261
Joined: 02 Oct 2012, 21:02

Re: SSTC от Nikomo

Post by Nikomo »

Misterio, ну если нет смысла, то потом он не появится :)
User avatar
Nikomo
Posts: 261
Joined: 02 Oct 2012, 21:02

Re: SSTC от Nikomo

Post by Nikomo »

Скажите, какие конденсаторы сюда ткнуть плёнки, тантал, керамику?Я не очень знаю какая между ними разница, но знаю что есть, поэтому и спрашиваю.Ещё на какое напряжение взять С3?
Attachments
miniSSTCfnlsch.JPG
User avatar
BSVi
Адепт
Posts: 3577
Joined: 15 Mar 2011, 12:32
Location: Киев

Re: SSTC от Nikomo

Post by BSVi »

Везде - керамика C3 - обычный, 50в.
User avatar
Nikomo
Posts: 261
Joined: 02 Oct 2012, 21:02

Re: SSTC от Nikomo

Post by Nikomo »

Спасибо за вашу помощь :)
User avatar
iEugene0x7CA
Адепт
Posts: 1571
Joined: 20 May 2012, 02:38
Location: Киев

Re: SSTC от Nikomo

Post by iEugene0x7CA »

О, прямо я, только пол года назад. :)
Хорошо, что ты начал сразу Mini SSTC строить, а то у меня такие проблемы с 4046 были, что и врагу не пожелаешь. Эта же схема сразу работает.

Хотел сказать, что ОС брать по антенне- неуважение к себе. Намотай сразу токовый транс, и кинь на низ вторички, избавишься от танцев с бубном(где в роли бубна будет эта самая антеннка).
Еще, если катушка не запустилась, но в монтаже проблем нет, попробуй поменять местами провода к первичке, и провода к GDT. Последний кстати рассчитать так просто не получится, нужно будет собрать эквиваленты затворов фетов, и отматывать-доматывать витки, следя за тем, что показывает осцилл на этих самых эквивалентах.
User avatar
Nikomo
Posts: 261
Joined: 02 Oct 2012, 21:02

Re: SSTC от Nikomo

Post by Nikomo »

iEugene0x7CA, можно ли про эти эквиваленты затворов по-подробней...А про ОС, возьму к ведому, но я ещё даже с GDT не до конца разобрался, а тут ещё и транс обратной связи...
User avatar
iEugene0x7CA
Адепт
Posts: 1571
Joined: 20 May 2012, 02:38
Location: Киев

Re: SSTC от Nikomo

Post by iEugene0x7CA »

Да, просто открываешь даташит на свой полевик, смотришь, какая там емкость затвора, покупаешь керамику с такой же, PROFIT!
Одна обкладка- затвор, другая- исток. На затвор резистор на 15 Ом поцепить можно. Далее цепляешь по одному такому делу на каждую вторичку, и смотришь осциллом, что там происходит.

А транс ОС еще проще, просто берешь такое же колечко, как и для GDT, мотаешь 30-40 витков, один конец на минус питания, второй туда, куда бы ты антеннку поцепил(кап и диодную вилку не забудь),через центр пускаешь провод к земле, что идет от теслы, опять же PROFIT!
Post Reply