Настольная SSTC с аудиомодуляцией
чето у меня опять непонятки в голове.
намотал токовый транс. включил его меж пленочными капами в силовухе и мостом.
и обнаружил что ток по плюсовому проводу течет в обоих направлениях.
вот картинка. желтое - ток от пленок до моста с трансформатора тока. синее - ток через нагрузку (с токового резистора).
т.е. получается четверть периода пленки разряжаются через нагрузку, а четверть заряжаются? что за бред блин.
я бы понял если бы осцилограмма несимметричная была. во время дедтайма (хотя его фактически нет а есть сквозняк) пленки могли бы заряжаться от нагрузки. но у меня красивая симмертичная осцилограмма тока...
а кап параллельно транзистору действительно офигенно помог побороть выбросы. правда на перезарядку этих капов надо оооочень много тока. и на затворах из за миллера полный ппц творится. в общем продолжаю экспериментировать.
UPD. кажись понял. но надо что б кто нить подтвердил.
в момент переключения плечей моста, ток через нагрузку не может уменьшиться мгновенно и а затухает плавно не смотря на изменившуюся полярность напряжения на нагрузке. и соответственно четверть периода он течет через транзисторы и через питающие шины в обратном направлении. так чтоли?
но это ж ппц получается что ток течет в обратном направлении через ключи...
UPD2. нифига через ключи не течет в обратном направлении. в обратном направлении течет через антипараллельные диоды. правда тогда выходит что через транзисторы ток течет только четверть периода. бред какой то в общем. я совсем запутался.
намотал токовый транс. включил его меж пленочными капами в силовухе и мостом.
и обнаружил что ток по плюсовому проводу течет в обоих направлениях.
вот картинка. желтое - ток от пленок до моста с трансформатора тока. синее - ток через нагрузку (с токового резистора).
т.е. получается четверть периода пленки разряжаются через нагрузку, а четверть заряжаются? что за бред блин.
я бы понял если бы осцилограмма несимметричная была. во время дедтайма (хотя его фактически нет а есть сквозняк) пленки могли бы заряжаться от нагрузки. но у меня красивая симмертичная осцилограмма тока...
а кап параллельно транзистору действительно офигенно помог побороть выбросы. правда на перезарядку этих капов надо оооочень много тока. и на затворах из за миллера полный ппц творится. в общем продолжаю экспериментировать.
UPD. кажись понял. но надо что б кто нить подтвердил.
в момент переключения плечей моста, ток через нагрузку не может уменьшиться мгновенно и а затухает плавно не смотря на изменившуюся полярность напряжения на нагрузке. и соответственно четверть периода он течет через транзисторы и через питающие шины в обратном направлении. так чтоли?
но это ж ппц получается что ток течет в обратном направлении через ключи...
UPD2. нифига через ключи не течет в обратном направлении. в обратном направлении течет через антипараллельные диоды. правда тогда выходит что через транзисторы ток течет только четверть периода. бред какой то в общем. я совсем запутался.
что за бред блин.
Токовый трансформатор не пропускает постоянную составляющую. Это все- потребление, просто в некоторых местах потребляет больше, в некоторых - меньше.
но через транзисторы ток один фиг четверть периода течет. а четверть через антипараллельные диоды. по крайней мере на осцилограмме я это видел.
И несмотря на то что трансформатор логично не должен пропускать постоянную составляющую - на осцилограмме тока через транзистор практически не было отрицательных областей. Весь маломальски существенный ток был выше нуля.
у меня вопрос. насколько опасны выбросы для диодов?
я думаю всетаки купить нормальных ультрафастов взамен карбидкремниевых шоток. но на какое напряжение брать? по идее и 400В хватит но выбросы как не дави все равно больше будут.
сейчас временно поставил 200В ультрафасты.
UPD. просимулировал мост. все верно. ток от источника питания силовухи течет в обоих направлениях.
правда с выбросами что то не очень правдоподобно симулируется....
И несмотря на то что трансформатор логично не должен пропускать постоянную составляющую - на осцилограмме тока через транзистор практически не было отрицательных областей. Весь маломальски существенный ток был выше нуля.
у меня вопрос. насколько опасны выбросы для диодов?
я думаю всетаки купить нормальных ультрафастов взамен карбидкремниевых шоток. но на какое напряжение брать? по идее и 400В хватит но выбросы как не дави все равно больше будут.
сейчас временно поставил 200В ультрафасты.
UPD. просимулировал мост. все верно. ток от источника питания силовухи течет в обоих направлениях.
правда с выбросами что то не очень правдоподобно симулируется....
блин. опять непонятка.
GDT тягал я от IXDNов. но они опять не вытягивали. на первичке была просадка напряжения в момент переключения транзисторов.
тогда я решил спаять мощный драйвер на полевиках.
схемка вроде простая и понятная. спаял, запустил не подключая GDT, т.е. драйвер работал в холостую. между выходами драйверов был подключен осцилограф. и собсно им я тыкал много где. но GDT не был подключен ни когда.
собсно сразу повалил дым из резисторов на 10 Ом. начал копать - выяснилось что не закрывается P ключ (верхний) в первой паре (IRF7319). на затворе у него -12 либо 0. но он не закрывается и все тут. причем сначала несколько импульсов он закрывается и все ок. но потом начинается беспредел и его клинит. вопрос почему это может быть? все проверил сто раз. IRF7319 - менял.
но потом еще более странная фигня произошла.
сгорел P ключ в FDD8424. при том что нагрузки то не было вообще ни какой. только осцил если... пробило его по всем 3 ногам в ноль нафиг.
как такое могло произойти?
GDT тягал я от IXDNов. но они опять не вытягивали. на первичке была просадка напряжения в момент переключения транзисторов.
тогда я решил спаять мощный драйвер на полевиках.
схемка вроде простая и понятная. спаял, запустил не подключая GDT, т.е. драйвер работал в холостую. между выходами драйверов был подключен осцилограф. и собсно им я тыкал много где. но GDT не был подключен ни когда.
собсно сразу повалил дым из резисторов на 10 Ом. начал копать - выяснилось что не закрывается P ключ (верхний) в первой паре (IRF7319). на затворе у него -12 либо 0. но он не закрывается и все тут. причем сначала несколько импульсов он закрывается и все ок. но потом начинается беспредел и его клинит. вопрос почему это может быть? все проверил сто раз. IRF7319 - менял.
но потом еще более странная фигня произошла.
сгорел P ключ в FDD8424. при том что нагрузки то не было вообще ни какой. только осцил если... пробило его по всем 3 ногам в ноль нафиг.
как такое могло произойти?
Так чтобы закрыть P-канальный транзистор (IRF7319) потенциал на его затворе должен быть либо равен, либо выше потенциала истока. По схеме я смотрю, что у него на затворе потенциал всегда ниже, чем на истоке. На затворе у него либо 0 ( это ниже +15), либо +12 (что тоже ниже +15)
на P канальном затворе относительно истока минус 12 а не +12 ибо исток на плюсе питания.
кажись нашел причину незакрывания верхнего ключа первой пары.
с выхода UCC38086 приходит не 12 а где то в районе 10В. значит что на затворе будет от -2 до -12. видимо -2В хватает что б транзистор не закрывался.
подключил эту конструкцию на выход IXDN - вроде заработало. сейчас поменяю выходные транзисторы и попробую основательно погонять.
UPD. я опять туплю.
нифига дело не в UCC38086 было. исток то подключен к +15 а на затвор приходит +12 в итоге на нем -3В относительно истока было. но в любом случае подключение к IXDN ситуацию исправило.
webkirov был прав. извентиляюсь.
Но у меня опять старая проблема. миллер сволочь такая не дает мне спокойно смотреть на осцилограммы затворов.
IXDN не вытягивали и я спаял дискретный драйвер. но теперь судя по всему проблема с дедтаймом обострилась. UCC38086 имеет минимальный не отключаемый дедтайм. он гораздо меньше чем у TL494 и нормально передается через GDT (вернее не передается, но и не портит особо выходные картинки с GDT) поэтому я на ней экспериментировал. но сейчас, когда в затворы стало необходимо вкачивать как можно больше мощщи в момент открывания транзистора - подлый дед коротит первичку GDT вместо того что бы подключить ее к питанию. в это время энергия запасенная в GDT поддерживает ток во вторичных обмотках, но он, думается мне, должен быть существенно меньше чем если бы первичка подключилась к питанию.
итого с дедом надо бороться. пока не знаю как. но надо. сделать генер в общем то не проблема, проблема получить 50% скважность с хорошей точностью...
ну и проблема выбора ультрафастов все еще актуальна.
с выхода UCC38086 приходит не 12 а где то в районе 10В. значит что на затворе будет от -2 до -12. видимо -2В хватает что б транзистор не закрывался.
подключил эту конструкцию на выход IXDN - вроде заработало. сейчас поменяю выходные транзисторы и попробую основательно погонять.
UPD. я опять туплю.
нифига дело не в UCC38086 было. исток то подключен к +15 а на затвор приходит +12 в итоге на нем -3В относительно истока было. но в любом случае подключение к IXDN ситуацию исправило.
webkirov был прав. извентиляюсь.
Но у меня опять старая проблема. миллер сволочь такая не дает мне спокойно смотреть на осцилограммы затворов.
IXDN не вытягивали и я спаял дискретный драйвер. но теперь судя по всему проблема с дедтаймом обострилась. UCC38086 имеет минимальный не отключаемый дедтайм. он гораздо меньше чем у TL494 и нормально передается через GDT (вернее не передается, но и не портит особо выходные картинки с GDT) поэтому я на ней экспериментировал. но сейчас, когда в затворы стало необходимо вкачивать как можно больше мощщи в момент открывания транзистора - подлый дед коротит первичку GDT вместо того что бы подключить ее к питанию. в это время энергия запасенная в GDT поддерживает ток во вторичных обмотках, но он, думается мне, должен быть существенно меньше чем если бы первичка подключилась к питанию.
итого с дедом надо бороться. пока не знаю как. но надо. сделать генер в общем то не проблема, проблема получить 50% скважность с хорошей точностью...
ну и проблема выбора ультрафастов все еще актуальна.
кажись есть идея как сделать нормальны ген без дедтайма.
итак. гена без деда:
если я правильно понял даташит на UC3825 то сигналы в контрольных точках при дефолтном включении микрухи имеют вид изображенный на рисунке справа.
т.е. пила у встроенного осцилятора не идеальная. и дедтайм как раз равняется времени разряда конденсатора.
при штатном использовании минимальный дед можно подкорректировать, изменяя значение Rt (каким то хреном он влияет на время разряда и чем он больше - тем кондер разряжается быстрее). но такой вариант не сильно удобен. потому что минимальный дед получается при значении Rt порядка 100кОм что очень много. при таком сопротивлении Rt осцилятор здорово ловит помехи от силовухи и генерация срывается. на более низких зачениях Rt этого замечено не было. но при этом минимальный дед весьма ощутим.
для того что бы победить дед надо принудительно быстро разряжать Ct. а на выходе Clock (опять же если я правильно понял) у нас есть сигнал крайне удобный для этого. он вроде как точно совпадает с временем разряда капа. ну и соответственно если этим сигналом открывать транзистор который будет принудительно коротить Ct - должна получиться нормальная пила.
завтра постараюсь проверить этот вариант.
есть еще вариант. на случай если сигнал Clock все таки не очень подойдет. (ну малоли. я не особо видел в даташите нормальные временные диаграммы).
кондер можно разряжать во время когда на обоих выходах 0. т.е. надо элемент 2 И-НЕ к выходам и к транзистору. если что - попробую и такой изврат.
P.S. выводы INV и IN ясное дело надо подключать так что б меж ними была большая разница потенциалов. что я и сделал. но на каком выводе должен быть +5 а на каком 0 для генерации с 50% скважностью я х.з. поэтому буду пробовать. а на схеме не факт что правильно нарисовано. так что не пинать. проверю - исправлю.
итак. гена без деда:
если я правильно понял даташит на UC3825 то сигналы в контрольных точках при дефолтном включении микрухи имеют вид изображенный на рисунке справа.
т.е. пила у встроенного осцилятора не идеальная. и дедтайм как раз равняется времени разряда конденсатора.
при штатном использовании минимальный дед можно подкорректировать, изменяя значение Rt (каким то хреном он влияет на время разряда и чем он больше - тем кондер разряжается быстрее). но такой вариант не сильно удобен. потому что минимальный дед получается при значении Rt порядка 100кОм что очень много. при таком сопротивлении Rt осцилятор здорово ловит помехи от силовухи и генерация срывается. на более низких зачениях Rt этого замечено не было. но при этом минимальный дед весьма ощутим.
для того что бы победить дед надо принудительно быстро разряжать Ct. а на выходе Clock (опять же если я правильно понял) у нас есть сигнал крайне удобный для этого. он вроде как точно совпадает с временем разряда капа. ну и соответственно если этим сигналом открывать транзистор который будет принудительно коротить Ct - должна получиться нормальная пила.
завтра постараюсь проверить этот вариант.
есть еще вариант. на случай если сигнал Clock все таки не очень подойдет. (ну малоли. я не особо видел в даташите нормальные временные диаграммы).
кондер можно разряжать во время когда на обоих выходах 0. т.е. надо элемент 2 И-НЕ к выходам и к транзистору. если что - попробую и такой изврат.
P.S. выводы INV и IN ясное дело надо подключать так что б меж ними была большая разница потенциалов. что я и сделал. но на каком выводе должен быть +5 а на каком 0 для генерации с 50% скважностью я х.з. поэтому буду пробовать. а на схеме не факт что правильно нарисовано. так что не пинать. проверю - исправлю.
На схеме транзистор,который коротит Ct, точно PNP? Здесь лучше подошел бы NPN, как мне кажется.
И еще, я бы поставил последовательно в базу транзистора конденсатор, потому что, если верить даташиту от Texas'a, на выводе Clock сигнал изменяется от 2,3 В до 4,5 В, то есть изменяется не от нуля, а от 2,3В.
И конденсатор нужен, чтобы убрать эти 2,3 Вольта, эту постоянную составляющую.
Но это мои предположения, надо точно посмотреть, какой там сигнал.
И еще, я бы поставил последовательно в базу транзистора конденсатор, потому что, если верить даташиту от Texas'a, на выводе Clock сигнал изменяется от 2,3 В до 4,5 В, то есть изменяется не от нуля, а от 2,3В.
И конденсатор нужен, чтобы убрать эти 2,3 Вольта, эту постоянную составляющую.
Но это мои предположения, надо точно посмотреть, какой там сигнал.
webkirov, спасибо за внимательность. транзистор и правда нарисовал не тот (в библиотеке потерялся npn
)
и насчет уровней клока проверю осцилографом обязательно.
cegence, завалы фронтов на первичке GDT означают что драйвер слабый. ir2110 весьма маломощная перделка. но при этом у тебя вполне нормальные сигналы на затворах (правда пока как я понял питание на силовую не подано) и впринципе при таких картинках нет необходимости что либо менять.
а нафига во вторичке конденсатор?
и насчет уровней клока проверю осцилографом обязательно.
cegence, завалы фронтов на первичке GDT означают что драйвер слабый. ir2110 весьма маломощная перделка. но при этом у тебя вполне нормальные сигналы на затворах (правда пока как я понял питание на силовую не подано) и впринципе при таких картинках нет необходимости что либо менять.
кондер 1мф в первички и вторички GDT
а нафига во вторичке конденсатор?
кое что получилось. хотя и не очень.
в данный момент схема такая:
на выходе Clock UC3825 оказалось не совсем то что я ожидал. но сигнал пригоден для управления разрядным транзистором. и эффект от его использования весьма и весьма существенен. полностью задавить дед не удалось, но он стал гораздо короче. хотя 100нс все таки заметное время.
но непонятная фигня на выходе драйверов осталась.
осцилограмма между выходами A и B UC3825
сигнал между выходами IXDNов
сигнал с выхода драйверов без подключения GDT
сигнал с выхода драйверов с подключенным GDT нагруженным на затворы.
вот последнее меня вообще убивает напрочь.
причем не понятно от куда эта хрень берется. дед на выходе драйверов стал порядка 100нс а тут переходный процесс на 300нс растянут. жесть...
в данный момент схема такая:
на выходе Clock UC3825 оказалось не совсем то что я ожидал. но сигнал пригоден для управления разрядным транзистором. и эффект от его использования весьма и весьма существенен. полностью задавить дед не удалось, но он стал гораздо короче. хотя 100нс все таки заметное время.
но непонятная фигня на выходе драйверов осталась.
осцилограмма между выходами A и B UC3825
сигнал между выходами IXDNов
сигнал с выхода драйверов без подключения GDT
сигнал с выхода драйверов с подключенным GDT нагруженным на затворы.
вот последнее меня вообще убивает напрочь.
причем не понятно от куда эта хрень берется. дед на выходе драйверов стал порядка 100нс а тут переходный процесс на 300нс растянут. жесть...
Во фигней ты страдаешь с подавлением деда
Взял бы нормальный генератор, тот-же 74hc4046 и была бы у тебя скважность строго 50%. Другое дело, что реальная тесла может выдавать что попало, а не 50%, но это уже - детали.
Переходной процесс растянулся потому, что затворы выходных транзисторов тоже не моментально переключаются.
Переходной процесс растянулся потому, что затворы выходных транзисторов тоже не моментально переключаются.
Взял бы нормальный генератор, тот-же 74hc4046
кажись надо таки побороть лень и съездить купить эту хрень. на выходных наверное сгоняю в магаз.
реальная тесла может выдавать что попало, а не 50%
да мне пока пофиг на реальную теслу. я экспериментирую и ковыряюсь в удовольствие. в реальной тесле будет ОС и проблем с генером не будет по определению. но мне пока интересно поиграть с мостом впринципе.
Переходной процесс растянулся потому, что затворы выходных транзисторов тоже не моментально переключаются.
не уверен. тогда затянутый переходной процесс был бы и на холостом ходу виден. да и потом не могут выходные транзисторы открываться 200нс. не верю.
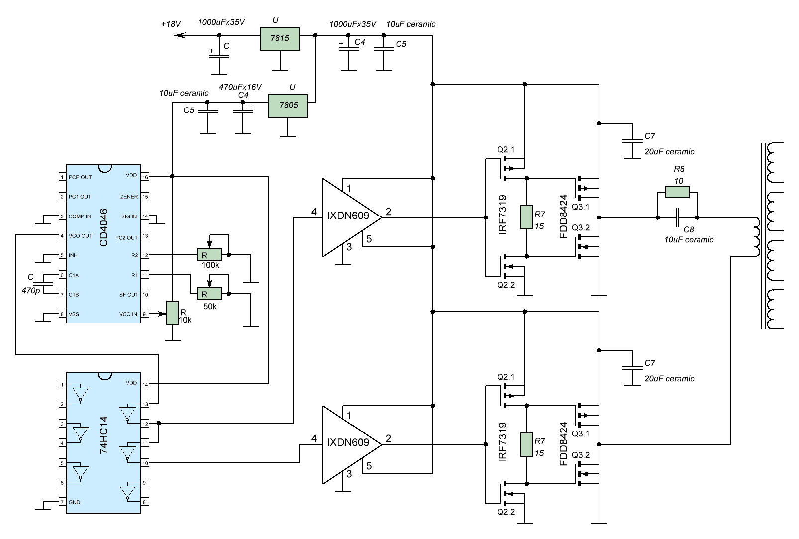
блин. что за хрень неведомая эта 4046. я таких микрух вообще ни когда не видел и не использовал. понятия не имею как она работает и как с нее получить хоть что нибудь. даташит весь на инглише и в нем нифигищща не понять. схемы в инете есть но они все с обратной связью для чего то и ни где нет описания что и как работает.
что за ГУН? что за фазовые компараторы? что надо что бы тупо заставить ее генерить на фиксированной, задаваемой резистором частоте и ни чего больше не делать? как расчитать частотозадающие цепи, и где они вообще? в общем я в ступоре.
собрался ехать в магаз за этим зверем и понятия не имею что надо купить что б оно завелось.
что за ГУН? что за фазовые компараторы? что надо что бы тупо заставить ее генерить на фиксированной, задаваемой резистором частоте и ни чего больше не делать? как расчитать частотозадающие цепи, и где они вообще? в общем я в ступоре.
собрался ехать в магаз за этим зверем и понятия не имею что надо купить что б оно завелось.
фазовые компараторы можно не использовать. Нужно только подключить R1 и R2. R2 отвечает за минимальную частоту, а R1 и С -за среднюю. С включается между C1a и C1b. Определить частоты можно по графикам. На вход VCOIN нужно подключить потенциометр между питанием и землей, которым будет управляться частота. Сигнал снимать с VCOOUT. Собственно, все 
а какие ноги землить что б помех не наловили?
ок. попробую теперь найти ее в московии в выходные...
в общем в выходные купить нифига не получится. и вообще в москве очень мало оффлайн магазинов электроники. а связываться с интернет магазом и доставкой - не хочется совсем. долго это и неудобно.
в итоге все интересующие меня позиции нашлись только в сраном чипедипе в котором цены просто конские. и странно что в интернет магазине у них цены например на 40EPF06 - 110р а если притопать ножками в мазаин и купить как обычно - уже 320р. это ппц какой то. но делать не фиг. заказ оформил через инет. в понедельник-вторник заберу.
набросал схемку
в итоге все интересующие меня позиции нашлись только в сраном чипедипе в котором цены просто конские. и странно что в интернет магазине у них цены например на 40EPF06 - 110р а если притопать ножками в мазаин и купить как обычно - уже 320р. это ппц какой то. но делать не фиг. заказ оформил через инет. в понедельник-вторник заберу.
набросал схемку
Вообще, 4046 можно только один раз инвертировать, а такого адского драйвера на выход тоже не нужно, достаточно было бы одних IXDNов. Да, с магазинами электроники в Москве не сложилось. Когда жил там, тоже страдал. До митино нужно было ехать 2 часа, а выбор не больше чем на Киевских кардачах. Про чиподип - вообще молчу 
пусть 4046 через буферы работает. малоли что... сгоряд IXDN и выжгут 74hc14 а не 4046.
драйвер такой аццкий и не будет. это экспериментальная схема. просто мне пока так сделать проще всего будет. а когда наиграюсь - видно будет. если всетаки будет сска - все переделывать один фиг.
драйвер такой аццкий и не будет. это экспериментальная схема. просто мне пока так сделать проще всего будет. а когда наиграюсь - видно будет. если всетаки будет сска - все переделывать один фиг.
раз уж в понедельник не удастся заняться мостом, а то и во вторник тоже - позанимаюсь ка я баком.
сначала планирую собрать макетный экспериментальный простенький вариант для того что бы поиграть с ним и выяснить где какие нюансы всплывут.
схемка пока такая планируется.
собсно у меня вопрос. как рассчитать выходной дроссель и конденсатор.
расчетов баков в сети полно. например есть вот такая классаня ссылка.
http://schmidt-walter.eit.h-da.de/smps_e/smps_e.html
но везде подразумевается что это будет стабилизатор а не регулятор. т.е. входное напряжение меняется а выходное стабильно.
а у меня то наоборот. как я понимаю то чем больше индуктивность тем в общем то лучше. а расчитывается минимальная необходимая. так может тупо взять самый большой сердечник какой найду, подобрать провод достаточный для ожидаемого выходного тока и намотать сколько влезет?
и еще мне интересно что будет если дроссель таки войдет в насыщение. что при этом будет на выходе, что с транзистором и что с диодом?
ну а с конденсатором все более менее можно экспериментально подобрать. в общем с ним проблем не должно быть я думаю.
сначала планирую собрать макетный экспериментальный простенький вариант для того что бы поиграть с ним и выяснить где какие нюансы всплывут.
схемка пока такая планируется.
собсно у меня вопрос. как рассчитать выходной дроссель и конденсатор.
расчетов баков в сети полно. например есть вот такая классаня ссылка.
http://schmidt-walter.eit.h-da.de/smps_e/smps_e.html
но везде подразумевается что это будет стабилизатор а не регулятор. т.е. входное напряжение меняется а выходное стабильно.
а у меня то наоборот. как я понимаю то чем больше индуктивность тем в общем то лучше. а расчитывается минимальная необходимая. так может тупо взять самый большой сердечник какой найду, подобрать провод достаточный для ожидаемого выходного тока и намотать сколько влезет?
и еще мне интересно что будет если дроссель таки войдет в насыщение. что при этом будет на выходе, что с транзистором и что с диодом?
ну а с конденсатором все более менее можно экспериментально подобрать. в общем с ним проблем не должно быть я думаю.
Дроссель считается так, чтобы ток в нем не прекращался ни при каких условиях, а сердечник - чтобы он не входил в насыщение. Так как L(di/dt)=V, максимальная индуктивность будет нужна при нулевом выходном напряжении. Пусть пульсации тока будут 20А (это-только пульсации, есть еще и постоянная составляющая), а частота - 50кГц (условно), тогда L*20*50000=320 или 320мкГн. Чем больше частота и пульсации, тем меньше можно дроссель использовать.
С сердечником сложнее. Сначала нужно посчитать кол-во витков N = sqrt(L/Al), потом нужно посчитать индукцию в сердечнике (B=m*m0*I*N/l) ну и итеративно подобрать это все, чтобы B было в пределах нормы, увеличивая зазор между половинками сердечника и добавляя витков. (Al=m*m0*S/l) S - сечение феррита, l - эффективная длинна пути магнитной линии в сердечнике.
Если сердечинк войдет в насыщение - замкнет питание через транзистор на выходной конденсатор. В данном случае, кроме потери стабилизации, не думаю, что транзистор бахнет.
С сердечником сложнее. Сначала нужно посчитать кол-во витков N = sqrt(L/Al), потом нужно посчитать индукцию в сердечнике (B=m*m0*I*N/l) ну и итеративно подобрать это все, чтобы B было в пределах нормы, увеличивая зазор между половинками сердечника и добавляя витков. (Al=m*m0*S/l) S - сечение феррита, l - эффективная длинна пути магнитной линии в сердечнике.
Если сердечинк войдет в насыщение - замкнет питание через транзистор на выходной конденсатор. В данном случае, кроме потери стабилизации, не думаю, что транзистор бахнет.
думаю что расчет сердечника не вариант ибо надо дофига параметров знать которые негде взять. тут я надеюсь взять самый жырный феррит, намотать на него несколько витков и измерить индуктивность. подобром витков я подберу индуктивность (хотя бы минимально необходимую) а ток насыщения буду экспериментальным путем определять.
а минимальную индуктивность наверное буду в симуляторе определять. нафиг расчеты в которых ничерта не понимаешь
а что зависит от наличия зазора и от его величины? и как подобрать оптимальное значение зазора?
а минимальную индуктивность наверное буду в симуляторе определять. нафиг расчеты в которых ничерта не понимаешь
а что зависит от наличия зазора и от его величины? и как подобрать оптимальное значение зазора?
Кто сейчас на конференции
Сейчас этот форум просматривают: нет зарегистрированных пользователей и 9 гостей