Настольная SSTC с аудиомодуляцией
Количество витков с учетом зазора:
Значения в метрах и Генри
Значения в метрах и Генри
спасибо за формулы. полезно для лучшего представления что от чего и как зависит.
в общем я сегодня психанул.
задолбало меня за выбросами гоняться. на диоде у меня стоит RC снаббер 5.6нФ, 5 Ом 20Вт. при работе на небольшую нагрузку или при питании от невысокого напряжения все прекрасно. выбросы небольшие и колебательный процесс очень короткий. но когда разгоняешь до сетевого питания и нагружаешь прилично - выбросы звереют. становятся оооочень длинными и довольно вольтистыми. супрессоры вскипают. если откинуть супрессор - снаббер греется так что 20Вт резистор отпаивается нафиг. В общем это не вариант.
тогда я сварганил побыстрому силовуху из полевика на 20А с блокировочной шоткой и ультрафаст 40EPF06 свежекупленный поставил.
сначала гонял это дело с просто конденсатором. без резистора и супрессоров. выбросы жрет не плохо, но все равно они большие и по идее диод в овервольтаже нафиг. гонял вплоть до сетевого питания. с приличной нагрузкой. долго гонять не смог ибо транзистор вскипает. потом я вообще откинул какие либо выбросогасящие цепи. т.е. снял конденсатор. и врубил на сетевое - все нормуль вроде. ни чего не взорвалось за пару минут работы. выбросы там конечно были просто аццкие.
(осцилом не посмотреть ибо он всего 400В). но ведь пашет сволочь и не сгорает вроде...
в общем у меня делема.
либо выкинуть нафиг всю обвязку и надеяться что не сгорит.
либо поставить голый конденсатор, но с ним на транзистор резко возрастает нагрузка.
в общем я сегодня психанул.
задолбало меня за выбросами гоняться. на диоде у меня стоит RC снаббер 5.6нФ, 5 Ом 20Вт. при работе на небольшую нагрузку или при питании от невысокого напряжения все прекрасно. выбросы небольшие и колебательный процесс очень короткий. но когда разгоняешь до сетевого питания и нагружаешь прилично - выбросы звереют. становятся оооочень длинными и довольно вольтистыми. супрессоры вскипают. если откинуть супрессор - снаббер греется так что 20Вт резистор отпаивается нафиг. В общем это не вариант.
тогда я сварганил побыстрому силовуху из полевика на 20А с блокировочной шоткой и ультрафаст 40EPF06 свежекупленный поставил.
сначала гонял это дело с просто конденсатором. без резистора и супрессоров. выбросы жрет не плохо, но все равно они большие и по идее диод в овервольтаже нафиг. гонял вплоть до сетевого питания. с приличной нагрузкой. долго гонять не смог ибо транзистор вскипает. потом я вообще откинул какие либо выбросогасящие цепи. т.е. снял конденсатор. и врубил на сетевое - все нормуль вроде. ни чего не взорвалось за пару минут работы. выбросы там конечно были просто аццкие.
(осцилом не посмотреть ибо он всего 400В). но ведь пашет сволочь и не сгорает вроде...
в общем у меня делема.
либо выкинуть нафиг всю обвязку и надеяться что не сгорит.
либо поставить голый конденсатор, но с ним на транзистор резко возрастает нагрузка.
Лучше выбросы не давить,а минимизировать причины порождающие эти импульсы. То есть постараться сделать трассировку платы таким образом, чтобы максимально минимизировать паразитные индуктивности - они основная причина бяки на осциллограммах.
А если макет на проводах, то тут вообще нереально добиться красивых осциллограмм.
А если макет на проводах, то тут вообще нереально добиться красивых осциллограмм.
да не до плат мне сейчас, к сожалению. а монтаж плотнее не куда. у меняж диод с транзистором в одном корпусе SOT-227. там только что провода до силовой длинные. но на выбросы на диоде влияет вроде как индуктивность от транзистора до диода. а она внутритранзисторная. в общем потенциал улучшения монтажа невелик, если есть вообще.
ладно. посмотрим.
ладно. посмотрим.
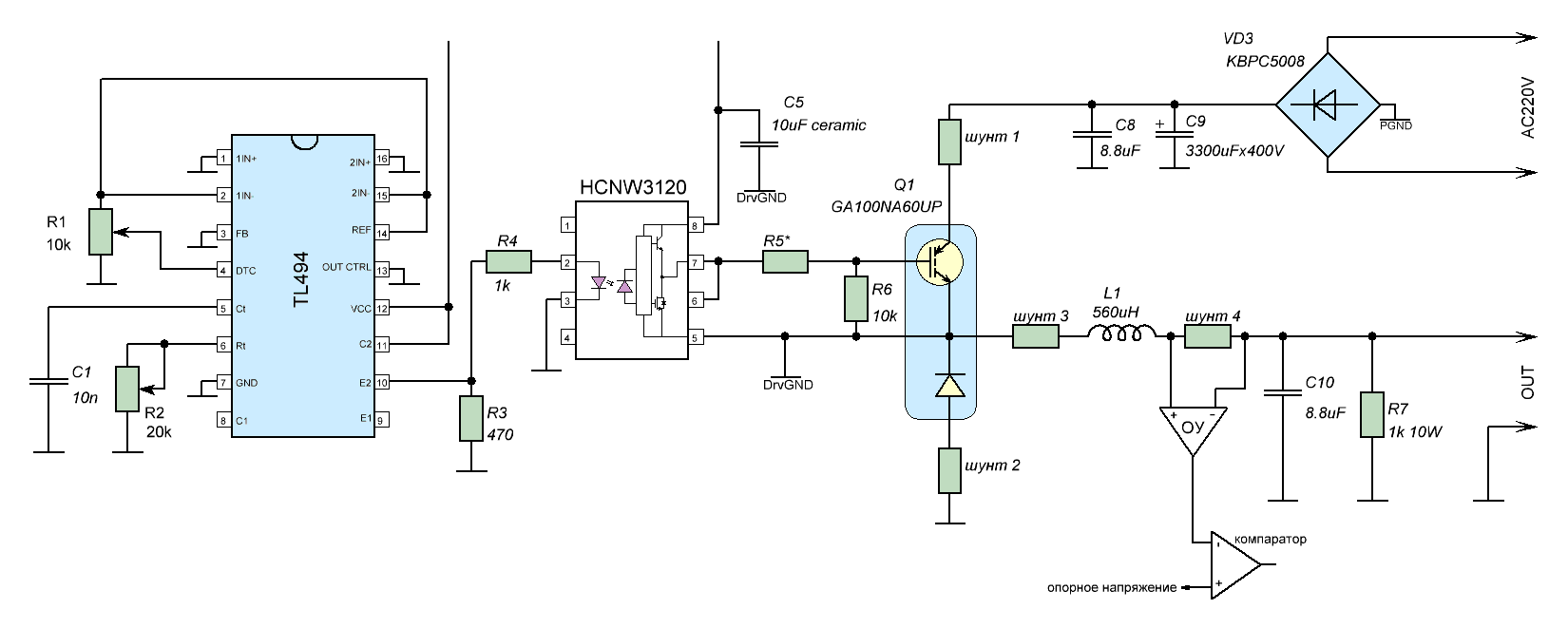
Если речь идет о том баке, то нужно емкости С8, С9 прикрепить прямиком на корпус SOT-227/ Оптопару максимально приблизить.
Вот хорший пример для подражания:

Вот хорший пример для подражания:


Картинки не работают, но я их нашел.
Хороший конструктив. У меня конечно все по другому.
А про какой такой "тот" бак - я не понял. Соответственно и про какие такие С8 С9 речь - не пойму.
Хороший конструктив. У меня конечно все по другому.
А про какой такой "тот" бак - я не понял. Соответственно и про какие такие С8 С9 речь - не пойму.
misterio писал(а):А про какой такой "тот" бак - я не понял. Соответственно и про какие такие С8 С9 речь - не пойму.
viewtopic.php?p=8949#p8949
тут в одной теме всякие разные схемы обговариваются - я уже путаюсь
ну да. я так и подумал. батарея пленочных капов С8 стоит настолько близко на сколько это возможно сделать что бы было более менее не на соплях и подлезаемо к остальным компонентам.
а батарея электролитов С9 на проводах довольно далеко. но по идее это уже не должно быть важно т.к. пленки должны съедать все что на проводах "наводится". да и если посмотреть питание - уверен что по питанию дюже существенных выбросов нет.
хотя перенести электролит поближе конечно можно попробовать и собсно это запланировано в окончательном варианте.
а батарея электролитов С9 на проводах довольно далеко. но по идее это уже не должно быть важно т.к. пленки должны съедать все что на проводах "наводится". да и если посмотреть питание - уверен что по питанию дюже существенных выбросов нет.
хотя перенести электролит поближе конечно можно попробовать и собсно это запланировано в окончательном варианте.
в общем я тут малость поковырялся втихаря. и вот к чему пришел.
что касается бака:
схема сейчас такая.
я сгородил для экспериментов силовуху которую не жалко.
два 20А полевика впараллель с блокировочными шотками, четыре 15А ультрафаста впараллель, дроссель примерно на 300мкГн и 30А.
и убрал всю обвязку (не супрессоров, не снабберов, нифига не оставил). как не странно но работает блин. выбросы на диодах явно дофига овервольтажные но диоды почему то не горят. а горяд иногда транзисторы. но это думаю из за того что они через термопрокладки говенные стоят ибо от овервольтажа они б горели и на холостом ходу а тут горят только при существенном увеличении нагрузки.
в общем делема номер один - забить на защиту от выбросов раз оно и так работает или всетаки гемор поиметь неслабый?
далее. посмотрел повнимательнее на схему гудчайлда и на даташит 494 и разобрался таки с обратной связью. у гудчайлда я сначала не увидел что земля 494 подключена к земле силовухи. от сюда было много непоняток... в общем с ОС более менее все ясно стало и по приведенной схеме все работает нормально. не проверял правда реацию на резкоменяющуюся нагрузку как следует, но если выходное напряжение и скачет - то кратковременно (время реации ОС) и в среднем один фиг держится стабильным. так же не играл пока коэфициентом усиления усилителя ошибки. по идее чем он выше - тем быстрее должна работать ОС. но пока стоит как у гудчайлда 20кОм резистор обеспечивающий коэфициент усиления в районе 21.
к обратной связи надо будет еще вернуться когда дойдут руки до модуляции выходного напряжения.
и еще я умощнил драйвер затворов. IXDN609 при всей его мощще не смог выдать картинки на затворах лучше чем HCNW3120. в итоге пришлось городить давно уже мною любимый драйвер на дисркетных полевиках. если бы еще можно было бы избавиться от затворных резисторов нафиг - картинки были бы наверное вообще идеальными, но полевики вроде нельзя параллелить без затворных резисторов.
собсно в таком виде все работает вполне нормально. по крайней мере если не разгонять особо - ни чего не взрывается.
теперь надо подумывать об окончательном варианте.
в окончательном ваианте должна быть модуляция выходного напряжения пилой или аудиосигналом. и хотелось бы защиту по току.
собсно насчет защиты пока вопросов больше всего.
во первых ток через что контролировать? по идее надо смотреть и ток через транзистор и ток через диод ибо именно их я хочу защитить. хотя они должны быть равны по значениям и разны только по длительности. и они же должны быть равны току через дроссель, если не учитывать моменты сквозняка. а их учитывать нереально и их надо будет фильтровать.
во вторых чем снимать значения тока. ток хочу в районе 50А. по идее тут так и просится токовый транс. но блин у меня ток нифига не симметричный везде и нифига не переменный. как то нет доверия токовому трансу в таких условиях. или я это зря?
если не токовый транс то остается шунт. вопрос куда его ставить и как с него снимать показания.
по идее пульсации тока через дроссель четко отражают картину тока через транзистор и диод. мож было бы удобно мерять пики тока через дроссель...
а показания сниматья х.з. как. по идее проще всего поставить сразу компаратор, на один вход подать опорное напряжение, а ко второму сигнал с шунта, но блин там столько помех наводится что ужос просто. я думаю мож есть смысл подключить шунт обоими концами к дифференциальному усилителю на ОУ что б он давил помехи на провода а усиливал только разностный сигнал с шунта? но это блин сложнее.
еще тонкость в том что я сейчас не смогу сделать нормальных печатных плат, а на макетке сложность схемы существенно добавляет гемора.
что касается бака:
схема сейчас такая.
я сгородил для экспериментов силовуху которую не жалко.
два 20А полевика впараллель с блокировочными шотками, четыре 15А ультрафаста впараллель, дроссель примерно на 300мкГн и 30А.
и убрал всю обвязку (не супрессоров, не снабберов, нифига не оставил). как не странно но работает блин. выбросы на диодах явно дофига овервольтажные но диоды почему то не горят. а горяд иногда транзисторы. но это думаю из за того что они через термопрокладки говенные стоят ибо от овервольтажа они б горели и на холостом ходу а тут горят только при существенном увеличении нагрузки.
в общем делема номер один - забить на защиту от выбросов раз оно и так работает или всетаки гемор поиметь неслабый?
далее. посмотрел повнимательнее на схему гудчайлда и на даташит 494 и разобрался таки с обратной связью. у гудчайлда я сначала не увидел что земля 494 подключена к земле силовухи. от сюда было много непоняток... в общем с ОС более менее все ясно стало и по приведенной схеме все работает нормально. не проверял правда реацию на резкоменяющуюся нагрузку как следует, но если выходное напряжение и скачет - то кратковременно (время реации ОС) и в среднем один фиг держится стабильным. так же не играл пока коэфициентом усиления усилителя ошибки. по идее чем он выше - тем быстрее должна работать ОС. но пока стоит как у гудчайлда 20кОм резистор обеспечивающий коэфициент усиления в районе 21.
к обратной связи надо будет еще вернуться когда дойдут руки до модуляции выходного напряжения.
и еще я умощнил драйвер затворов. IXDN609 при всей его мощще не смог выдать картинки на затворах лучше чем HCNW3120. в итоге пришлось городить давно уже мною любимый драйвер на дисркетных полевиках. если бы еще можно было бы избавиться от затворных резисторов нафиг - картинки были бы наверное вообще идеальными, но полевики вроде нельзя параллелить без затворных резисторов.
собсно в таком виде все работает вполне нормально. по крайней мере если не разгонять особо - ни чего не взрывается.
теперь надо подумывать об окончательном варианте.
в окончательном ваианте должна быть модуляция выходного напряжения пилой или аудиосигналом. и хотелось бы защиту по току.
собсно насчет защиты пока вопросов больше всего.
во первых ток через что контролировать? по идее надо смотреть и ток через транзистор и ток через диод ибо именно их я хочу защитить. хотя они должны быть равны по значениям и разны только по длительности. и они же должны быть равны току через дроссель, если не учитывать моменты сквозняка. а их учитывать нереально и их надо будет фильтровать.
во вторых чем снимать значения тока. ток хочу в районе 50А. по идее тут так и просится токовый транс. но блин у меня ток нифига не симметричный везде и нифига не переменный. как то нет доверия токовому трансу в таких условиях. или я это зря?
если не токовый транс то остается шунт. вопрос куда его ставить и как с него снимать показания.
по идее пульсации тока через дроссель четко отражают картину тока через транзистор и диод. мож было бы удобно мерять пики тока через дроссель...
а показания сниматья х.з. как. по идее проще всего поставить сразу компаратор, на один вход подать опорное напряжение, а ко второму сигнал с шунта, но блин там столько помех наводится что ужос просто. я думаю мож есть смысл подключить шунт обоими концами к дифференциальному усилителю на ОУ что б он давил помехи на провода а усиливал только разностный сигнал с шунта? но это блин сложнее.
еще тонкость в том что я сейчас не смогу сделать нормальных печатных плат, а на макетке сложность схемы существенно добавляет гемора.
пока прикинул как могла бы выглядеть схема защиты по току с трансформатором тока
управление по 4 ноге TL494 так как она вроде самая быстрая.
на вход 2IN+ LM393 подается сигнал с токового трансформатора нагруженного на резистор. (либо с токового резистора шунт 2) когда он станет выше чем заданный подстроечником на 2IN- компаратор сработает, и защелкнется за счет связи с выхода на вход, пока не нажмешь кнопку RESET. при этом 12В попрут на вход DTC TL494 и силовуха встанет. плюс напряжение с выхода петорого компаратора подается на вход первого который управляет светодиодом. (не придумал как проще сделать).
вообще схема какая то корявая, но я старался как проще. и нарисована коряво, но мне так нагляднее будет когда буду собирать.
UPD:
вариант с разрисованными цепями модуляции и задания смещения, а также со схемой плавного заряда электролитов.
управление по 4 ноге TL494 так как она вроде самая быстрая.
на вход 2IN+ LM393 подается сигнал с токового трансформатора нагруженного на резистор. (либо с токового резистора шунт 2) когда он станет выше чем заданный подстроечником на 2IN- компаратор сработает, и защелкнется за счет связи с выхода на вход, пока не нажмешь кнопку RESET. при этом 12В попрут на вход DTC TL494 и силовуха встанет. плюс напряжение с выхода петорого компаратора подается на вход первого который управляет светодиодом. (не придумал как проще сделать).
вообще схема какая то корявая, но я старался как проще. и нарисована коряво, но мне так нагляднее будет когда буду собирать.
UPD:
вариант с разрисованными цепями модуляции и задания смещения, а также со схемой плавного заряда электролитов.
схема сейчас такая.
Убери stps60. Тогда диоды транзисторов будут работать как защита.
от овервольтажа они б горели и на холостом ходу а тут горят только при существенном увеличении нагрузки
При увеличении нагрузки, увеличиваются и вольты на транзисторах.
или всетаки гемор поиметь неслабый?
Забить. Выбросы, если нужно решаются замедлением транзисторов и большим радиатором
по идее чем он выше - тем быстрее должна работать ОС
И больше вероятность, что она будет работать безотносительно нагрузки
и хотелось бы защиту по току
Краткий ответ - не нужно. Если очень хочется, то токовый трансформатор в сток транзисторам.
Убери stps60. Тогда диоды транзисторов будут работать как защита.
какая защита? от чего защита? а если они откроются и не закроются?
При увеличении нагрузки, увеличиваются и вольты на транзисторах.
их там все равно ооооочень мало. на транзисторах выбросы практически отсутствуют. чего не скажешь о диоде.
Краткий ответ - не нужно. Если очень хочется, то токовый трансформатор в сток транзисторам.
ну х.з. насчет не нужно. я этот бак не только под теслу горожу. малоли что мне от него вздумается запитать. а потом сгорит нафиг нагрузка и коротнет нафиг бак. и транзистор всего один. не охото его сжечь и переделывать все еще раз под ТО247. или искать SOT227.
ладно, посмотрю всетаки получше что будет приходить с токового трансформатора в стоке. может нормальный сигнал будет.
от чего защита?
От выбросов больше питания.
а если они откроются и не закроются?
Они закроются в любом случае. Иначе не откроются диоды снизу и сквозняка не будет.
чего не скажешь о диоде.
Ну вот и не будет выбросов (выше питания), их диоды транзисторов пропустят обратно.
кстати да. интересный вариант. так оно можно и IGBT обвязать диодом. поставлю карбидкремниевые шотки, они должны успевать.
у меня вопрос.
пока я дома сижу продумываю варианты на будущее. провод под вторку разыскиваю.
какое число витков для SSTC оптимально? для DRSSTC я так понял где то 1000...1500. но сску я хочу маааалюсенькую и соответственно втокра будет низенькая. а что б в нее намотать 1500 витков надо найти очень тонкий провод и поипаться с ним всласть.
а мож и вообще есть смысл увеличивать число витков до посинения? мод 3000 витков лучше должны быть а не мотают их ибо лень?
и еще вопрос. по пропорциям. для сски наверное не так важны высота вторички ибо разряд растет плавно и не прошивает с верха вторки (ну или с тора) так сильно? я думаю мож вообще пенек сделать 2:1.
я бы сделал 15 см высоту и 8 диаметр. как оно?
и про тор интересно. он нафига вообще в сске? только частоту понизить. энергию то в нем нафиг не надо накапливать?
да. сска планируется без прерывателя. не хочу пердеть, хочу чистый CW чтоб шелестело. ну и аудиомодуляцию с бака.
пока я дома сижу продумываю варианты на будущее. провод под вторку разыскиваю.
какое число витков для SSTC оптимально? для DRSSTC я так понял где то 1000...1500. но сску я хочу маааалюсенькую и соответственно втокра будет низенькая. а что б в нее намотать 1500 витков надо найти очень тонкий провод и поипаться с ним всласть.
а мож и вообще есть смысл увеличивать число витков до посинения? мод 3000 витков лучше должны быть а не мотают их ибо лень?
и еще вопрос. по пропорциям. для сски наверное не так важны высота вторички ибо разряд растет плавно и не прошивает с верха вторки (ну или с тора) так сильно? я думаю мож вообще пенек сделать 2:1.
я бы сделал 15 см высоту и 8 диаметр. как оно?
и про тор интересно. он нафига вообще в сске? только частоту понизить. энергию то в нем нафиг не надо накапливать?
да. сска планируется без прерывателя. не хочу пердеть, хочу чистый CW чтоб шелестело. ну и аудиомодуляцию с бака.
какое число витков для SSTC оптимально?
Да нет и никогда небыло оптимального числа витков. Главное - в резонанс попадать. Чем толще провод - тем выше частота и больше потерь на переключение. Чем тоньше - тем больше вероятность что он сгорит. Оптимально 0.2-0.3. А дальше мотай каркас твоей любимой формы до заполнения.
Пенек - нормально.
Тор - экранирует последние витки и понижает частоту. SSTC может работать и без него, особенно он бесполезен в CW.
ок. спс. тогда провод есть - одной проблемой меньше.
блин. у меня теперь делема. хочу реально маленькую сску. а у меня пока один мост из 12 то247 корпусов занимает дофига места.
как бы не скатился я на то220 корпуса а то и в полумост нафиг...
блин. у меня теперь делема. хочу реально маленькую сску. а у меня пока один мост из 12 то247 корпусов занимает дофига места.
как бы не скатился я на то220 корпуса а то и в полумост нафиг...
малость поправил и покрасивше раскидал схемку.
после праздников буду усердно макетить и проверять работу защиты по току, аудиомодулятора, ОС при резкоменяющейся нагрузке и выбросы на диоде при наличии антипараллельной шотки.
после праздников буду усердно макетить и проверять работу защиты по току, аудиомодулятора, ОС при резкоменяющейся нагрузке и выбросы на диоде при наличии антипараллельной шотки.
мне тут намекнули что альсифер то лучше будет чем феррит для бака...
я х.з. в интернете мнений всяких полно, хрен поймешь что лучше всетаки.
то что у альсифера индукция насыщения больше - это понятно. но у него проницаемость ниже... хотя на что это влияет? потери по идее больше должны быть, но опять же на каких частотах? мож мои 100кГц альсифер нормально потянет?
UPD:
сайт нашел офигенный, там и софт и документация и дизайнгайды. но млин все на буржуйском.
http://www.mag-inc.com/
а тут вроде и по русски и альсифер не хуже выходит.
http://www.coretech.com.ua/ferrites
потери теже что и у феррита, индукция насыщения в два раза больше. проницаемость только в жопе.
но на что она влияет то? витков больше намотать может и не особо проблема. правда при \том и индукция наверно возрастет...
короче сам я хрен разберусь. теоретически. но есть варианты попробовать на практике поиграть с разными материалами.
я х.з. в интернете мнений всяких полно, хрен поймешь что лучше всетаки.
то что у альсифера индукция насыщения больше - это понятно. но у него проницаемость ниже... хотя на что это влияет? потери по идее больше должны быть, но опять же на каких частотах? мож мои 100кГц альсифер нормально потянет?
UPD:
сайт нашел офигенный, там и софт и документация и дизайнгайды. но млин все на буржуйском.
http://www.mag-inc.com/
а тут вроде и по русски и альсифер не хуже выходит.
http://www.coretech.com.ua/ferrites
потери теже что и у феррита, индукция насыщения в два раза больше. проницаемость только в жопе.
но на что она влияет то? витков больше намотать может и не особо проблема. правда при \том и индукция наверно возрастет...
короче сам я хрен разберусь. теоретически. но есть варианты попробовать на практике поиграть с разными материалами.
вообще по формуле из этого поста http://tqfp.org/forum/viewtopic.php?p=8981#p8981

выходит что чем больше витков и чем больше индукция насыщения ну и сечение сердечника - тем больше ток насыщения. (я всегда думал что чем больше витков тем меньше ток будет)
с индуктивностью сложнее.
на альсифере при том же числе витков и сечении индуктивность будет меньше. а для той же индуктивности понадобится большее число витков. но это выходит нам на руку.
итого индуктивность тоже говорит в пользу альсифера.
выходит что чем больше витков и чем больше индукция насыщения ну и сечение сердечника - тем больше ток насыщения. (я всегда думал что чем больше витков тем меньше ток будет)
с индуктивностью сложнее.
на альсифере при том же числе витков и сечении индуктивность будет меньше. а для той же индуктивности понадобится большее число витков. но это выходит нам на руку.
итого индуктивность тоже говорит в пользу альсифера.
Альсифер лучше, только его искать нужно
Подойдет даже обычное трансформаторное железо на самом то деле.
Баку и не нужна большая проницаемость на самом-то деле. Чем больше проницаемость тем при меньшем токе насытится сердечник. С другой стороны - чем больше проницаемость тем меньше витков нужно для набора индуктивности.
проницаемость только в жопе
Баку и не нужна большая проницаемость на самом-то деле. Чем больше проницаемость тем при меньшем токе насытится сердечник. С другой стороны - чем больше проницаемость тем меньше витков нужно для набора индуктивности.
Ладно. Я вроде договорился взять альсиферовых колец на тест. Сравню с ферритом, прикину что дешевле будет и удобнее. Тогда и определюсь.
сегодня у меня день подарков.
забрал на тест альсифер как и договаривались. буду сравнивать с ферритом.
а еще привалило мне два кирпичика SKM150GAR12T4 они самое то для бака должны быть. и по скорости вроде не плохие. хотя в даташите всего 20кГц указана рекомендуемая частота. думаю на них финальную версию делать. все запас по току побольше, конструкция понадежнее. да и запасной кирпич будет кстати.
ну а еще электролитом разжился не плохим и оптотириком на 100А
электролит в бак пойдет а на тирике можно стенд сделать для определения тока насыщения сердечников. в общем экспериментировать мне непереэкспериментировать. времени бы теперь побольше. а работы поменьше.
забрал на тест альсифер как и договаривались. буду сравнивать с ферритом.
а еще привалило мне два кирпичика SKM150GAR12T4 они самое то для бака должны быть. и по скорости вроде не плохие. хотя в даташите всего 20кГц указана рекомендуемая частота. думаю на них финальную версию делать. все запас по току побольше, конструкция понадежнее. да и запасной кирпич будет кстати.
ну а еще электролитом разжился не плохим и оптотириком на 100А
Мне кажется, что как-то странно сравнивать. И так понятно что при правильно рассчитанных параметрах, они будут одинаковы, а без расчетов альсифер лучше из-за большей индукции насыщения и меньшей проницаемости 
сравнивать я планирую по габаритам, по возможности уместить необходимое количество необходимого провода, по потерям (малоли альсифер всетаки будет греться) по цене и по доставабельности.
у меня проблема с защитой по току.
как я и предполагал с трансформатора тока малореально получить приемлемый сигнал из за несимметричного тока.
вот сигнал с трансформатора тока стоящего в цепи стоков (на шине плюса питания висит). транс нагружен на резистор 1 Ом, после него шифтер на 1N5819 и конденсаторе 0.1мкФ - нагрузка шифтера - резистор 100кОм и осцил.
как видим даже с шифтером есть смещение в область отрицательных значений, а без него основной сигнал весь там. шифтер сволочь не достаточно хорошо работает, хотя в теории должен...
не знаю как еще заставить токовый транс выдавать постоянку...
а ставить шунт реально геморно. во первых на 50...100А шунт будет огромный. во вторых понадобится изолированное питание компаратору и оптронная развязка. а это гемор.
ну и еще одна серьезная трабла которую пока не знаю как победить: выбросы на сигнале тока в момент сквозняка через закрывающийся диод. компаратор будет отлично по ним срабатывать, и чего то я не соображу как попроще заставить пропускать эти пички. реально пока только вариант поставить стробируемый компаратор но это уже адовая жесть будет. схема защиты по току будет сложнее всего бака.
у меня проблема с защитой по току.
как я и предполагал с трансформатора тока малореально получить приемлемый сигнал из за несимметричного тока.
вот сигнал с трансформатора тока стоящего в цепи стоков (на шине плюса питания висит). транс нагружен на резистор 1 Ом, после него шифтер на 1N5819 и конденсаторе 0.1мкФ - нагрузка шифтера - резистор 100кОм и осцил.
как видим даже с шифтером есть смещение в область отрицательных значений, а без него основной сигнал весь там. шифтер сволочь не достаточно хорошо работает, хотя в теории должен...
не знаю как еще заставить токовый транс выдавать постоянку...
а ставить шунт реально геморно. во первых на 50...100А шунт будет огромный. во вторых понадобится изолированное питание компаратору и оптронная развязка. а это гемор.
ну и еще одна серьезная трабла которую пока не знаю как победить: выбросы на сигнале тока в момент сквозняка через закрывающийся диод. компаратор будет отлично по ним срабатывать, и чего то я не соображу как попроще заставить пропускать эти пички. реально пока только вариант поставить стробируемый компаратор но это уже адовая жесть будет. схема защиты по току будет сложнее всего бака.
Кто сейчас на конференции
Сейчас этот форум просматривают: нет зарегистрированных пользователей и 10 гостей