А хватит транзисторам напряжения на выходе ГДТ если мотать его 1:1:1? и питать UCC от 12 вольтiEugene0x7CA wrote:GDT на фотке слишком многовитковый, с таким кольцом лучше всего работают 4 витка — столько же применено в ST SSTC.
Нужна помощь в запуске Полумостовой SSTC
- DIY_ENERGY
- Posts: 43
- Joined: 10 Jan 2019, 14:18
- Contact:
Re: Нужна помощь в запуске Полумостовой SSTC
- DIY_ENERGY
- Posts: 43
- Joined: 10 Jan 2019, 14:18
- Contact:
Re: Нужна помощь в запуске Полумостовой SSTC
В общем запустил я катушку. Намотал ГДТ, первичка 7 витков, вторичку сделал повышающую 11 витков.
По питанию поставил основной кап на 1000мкф.
Подал напряжение в 100 вольт, появился громкий разряд в 12см.
Отмотал 1 виток первички, получилось 7 витков.
Теперь прерыватель на тл494 начинает глючить и катушка уходит в CW.
Попробовал подключить миди прерыватель Евгения, разряда пока нет.
По питанию поставил основной кап на 1000мкф.
Подал напряжение в 100 вольт, появился громкий разряд в 12см.
Отмотал 1 виток первички, получилось 7 витков.
Теперь прерыватель на тл494 начинает глючить и катушка уходит в CW.
Попробовал подключить миди прерыватель Евгения, разряда пока нет.
- DIY_ENERGY
- Posts: 43
- Joined: 10 Jan 2019, 14:18
- Contact:
Re: Нужна помощь в запуске Полумостовой SSTC
В общем вот что получилось. Добавил еще по 1 резистору в 3 Ом последовательно диодам на затворах. Это единичный импульс при питании в 190вольт
ГДТ первичка 6 витков, вторичка по 9 витков
Разряд в таком режиме примерно 12см
ГДТ первичка 6 витков, вторичка по 9 витков
Разряд в таком режиме примерно 12см
- DIY_ENERGY
- Posts: 43
- Joined: 10 Jan 2019, 14:18
- Contact:
Re: Нужна помощь в запуске Полумостовой SSTC
Питание 200 вольт. Первичка поднята на 4см, 7 витков
- DIY_ENERGY
- Posts: 43
- Joined: 10 Jan 2019, 14:18
- Contact:
Re: Нужна помощь в запуске Полумостовой SSTC
Оказывается в настройках нужно было выбрать режим для SSTC, стояло для DRSSTC. Питание 200 вольт переменки.
- DIY_ENERGY
- Posts: 43
- Joined: 10 Jan 2019, 14:18
- Contact:
Re: Нужна помощь в запуске Полумостовой SSTC
Нужно разобраться в настройках. Чем больше параметр Power тем жирнее и громче разряды в режиме миди.
- iEugene0x7CA
- Адепт
- Posts: 1571
- Joined: 20 May 2012, 02:38
- Location: Киев
Re: Нужна помощь в запуске Полумостовой SSTC
О, запустили катуху и прерывательчик. 
На всякий случай — на форумчике есть темка с MIDI-треками, особенно хорошо работают последние в темке т.к. специально редагились под SI: http://tqfp.org/forum/viewtopic.php?p=14662#p14662
По настройкам есть там же, по ссылочке. Для режимов DRSSTC и SSTC действительно разные настройки — у DR'ок много ограничений и управляющий сигнал нужно лимитировать по многим параметрам дабы катуха не бахала.
SSTC по сути съедает всё, но лучше по заполнению(duty limit) не превышать коэфициент 0.5, ещё лучше 0.3, а power можно сделать до 30%.
Если power выкрутить сильно — не будут помещаться одновременно много нот, и песня будет играться плохо.
Ещё рекомендую глянуть обучающий ролик по ADSR, если научиться эффект(плюс LFO и Portamento) то получится выжимать очень крутой звук из катухи:
Чтобы отключить ADSR и получать чистый "квадратный" звук — ползунки A, D, и R нужно выкрутить в 0, а ползунок S на максимум.
На всякий случай — на форумчике есть темка с MIDI-треками, особенно хорошо работают последние в темке т.к. специально редагились под SI: http://tqfp.org/forum/viewtopic.php?p=14662#p14662
По настройкам есть там же, по ссылочке. Для режимов DRSSTC и SSTC действительно разные настройки — у DR'ок много ограничений и управляющий сигнал нужно лимитировать по многим параметрам дабы катуха не бахала.
SSTC по сути съедает всё, но лучше по заполнению(duty limit) не превышать коэфициент 0.5, ещё лучше 0.3, а power можно сделать до 30%.
Если power выкрутить сильно — не будут помещаться одновременно много нот, и песня будет играться плохо.
Ещё рекомендую глянуть обучающий ролик по ADSR, если научиться эффект(плюс LFO и Portamento) то получится выжимать очень крутой звук из катухи:
- DIY_ENERGY
- Posts: 43
- Joined: 10 Jan 2019, 14:18
- Contact:
Re: Нужна помощь в запуске Полумостовой SSTC
Продолжаю я свои эксперименты с катушкой)))
Уменьшил терминал на 3см, так же уменьшил первичку, теперь в ней 5 витков.
Пробовал раздвигать витки первички, но так как первичка ставала выше на нее стало пробивать со вторички, поэтому сдвинул витки обратно.
Первичка находится сейчас на высоте в 4см от начала вторички.
На видео в режиме Midi установил параметр Power на 28%, ADSR отключен.
duty limit пробовал ставить на 0.03, но с таким параметром звучание намного хуже, поэтому поставил обратно 0.05.
Питание сейчас сетевое, в принципе латр можно будет убрать.
Уменьшил терминал на 3см, так же уменьшил первичку, теперь в ней 5 витков.
Пробовал раздвигать витки первички, но так как первичка ставала выше на нее стало пробивать со вторички, поэтому сдвинул витки обратно.
Первичка находится сейчас на высоте в 4см от начала вторички.
На видео в режиме Midi установил параметр Power на 28%, ADSR отключен.
duty limit пробовал ставить на 0.03, но с таким параметром звучание намного хуже, поэтому поставил обратно 0.05.
Питание сейчас сетевое, в принципе латр можно будет убрать.
- iEugene0x7CA
- Адепт
- Posts: 1571
- Joined: 20 May 2012, 02:38
- Location: Киев
Re: Нужна помощь в запуске Полумостовой SSTC
Автор собирает ещё одну полумостовуху, скопирую сюда ответы в ЛС касательно замечаний насчет схемки:
Супрессоры 1.5KE400CA суперски важные, они выполняют 2 функции:
1. Защита силовой части от пробоев между вторичкой и первичкой:
download/file.php?id=3280&mode=view
Для этого ещё нужно добавить конденсатор между силовой и низковольтной землёй.
2. Госят высоковольтные иголки напряжения на стоках силовых транзисторов. Вроде такого:
Иголки возникают потому, что у проводников силовой части тоже есть индуктивность, и когда ключ переключается – ток по проводнику продолжает течь в закрытый ключ.
По такому же принципу работают повышающие DC-DC boost-конвертеры, но в данном случае этот эффект нежелателен и может пробить ключ.
Насчет резистора 1k в цепи трансформатора ОС я сильно не уверен — т.к. там получается цепочка LRC, которая будет сдвигать фазу обр. связи.
Лучше вообще выбросить токовый транс и сделать как в ST SSTC, на супрессоре. Эта схемка крутяцки работает:
В первичной цепи GDT ещё должен быть последовательный резистор, Ом на 5-10.
Он гасит мощную токовую иголку во время переключения GDT, от которой сильно нагерваются драйверы.
Ну, это на первый взгляд.
Ещё есть проблема, что SSTC могут уходить в гармонику, и чем ниже частота вторки – тем больше эта вероятность.
На моей схемке не просто так стоят MOSFET'ы, Тесла работала от 580 кГц как раз чтобы гармоника физически не могла пролезть через тракт обратной связи.
Ну, попробуй пока с IGBT'шками — там глянем, может подгоню тебе FBA. Систему которая следит за обратной связью и стабилизирует работу ST SSTC.
Супрессоры 1.5KE400CA суперски важные, они выполняют 2 функции:
1. Защита силовой части от пробоев между вторичкой и первичкой:
download/file.php?id=3280&mode=view
Для этого ещё нужно добавить конденсатор между силовой и низковольтной землёй.
2. Госят высоковольтные иголки напряжения на стоках силовых транзисторов. Вроде такого:
Иголки возникают потому, что у проводников силовой части тоже есть индуктивность, и когда ключ переключается – ток по проводнику продолжает течь в закрытый ключ.
По такому же принципу работают повышающие DC-DC boost-конвертеры, но в данном случае этот эффект нежелателен и может пробить ключ.
Насчет резистора 1k в цепи трансформатора ОС я сильно не уверен — т.к. там получается цепочка LRC, которая будет сдвигать фазу обр. связи.
Лучше вообще выбросить токовый транс и сделать как в ST SSTC, на супрессоре. Эта схемка крутяцки работает:
В первичной цепи GDT ещё должен быть последовательный резистор, Ом на 5-10.
Он гасит мощную токовую иголку во время переключения GDT, от которой сильно нагерваются драйверы.
Ну, это на первый взгляд.
Ещё есть проблема, что SSTC могут уходить в гармонику, и чем ниже частота вторки – тем больше эта вероятность.
На моей схемке не просто так стоят MOSFET'ы, Тесла работала от 580 кГц как раз чтобы гармоника физически не могла пролезть через тракт обратной связи.
Ну, попробуй пока с IGBT'шками — там глянем, может подгоню тебе FBA. Систему которая следит за обратной связью и стабилизирует работу ST SSTC.
- DIY_ENERGY
- Posts: 43
- Joined: 10 Jan 2019, 14:18
- Contact:
Re: Нужна помощь в запуске Полумостовой SSTC
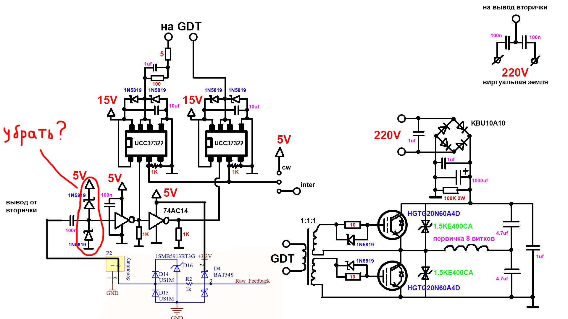
Изменил чуть схему, добавил супрессоры и убрал резистор на 1К в цепи трансформатора ОС. В первичной цепи GDT вроде как уже стоит резистор и конденсатор в параллель, на схеме отметил. Изменить номинал на 5-10 Ом? Или как лучше сделать?iEugene0x7CA wrote:Автор собирает ещё одну полумостовуху, скопирую сюда ответы в ЛС касательно замечаний насчет схемки:
Супрессоры 1.5KE400CA суперски важные, они выполняют 2 функции:
1. Защита силовой части от пробоев между вторичкой и первичкой:
download/file.php?id=3280&mode=view
Для этого ещё нужно добавить конденсатор между силовой и низковольтной землёй.
2. Госят высоковольтные иголки напряжения на стоках силовых транзисторов. Вроде такого:
Иголки возникают потому, что у проводников силовой части тоже есть индуктивность, и когда ключ переключается – ток по проводнику продолжает течь в закрытый ключ.
По такому же принципу работают повышающие DC-DC boost-конвертеры, но в данном случае этот эффект нежелателен и может пробить ключ.
Насчет резистора 1k в цепи трансформатора ОС я сильно не уверен — т.к. там получается цепочка LRC, которая будет сдвигать фазу обр. связи.
Лучше вообще выбросить токовый транс и сделать как в ST SSTC, на супрессоре. Эта схемка крутяцки работает:
В первичной цепи GDT ещё должен быть последовательный резистор, Ом на 5-10.
Он гасит мощную токовую иголку во время переключения GDT, от которой сильно нагерваются драйверы.
Ну, это на первый взгляд.
Ещё есть проблема, что SSTC могут уходить в гармонику, и чем ниже частота вторки – тем больше эта вероятность.
На моей схемке не просто так стоят MOSFET'ы, Тесла работала от 580 кГц как раз чтобы гармоника физически не могла пролезть через тракт обратной связи.
Ну, попробуй пока с IGBT'шками — там глянем, может подгоню тебе FBA. Систему которая следит за обратной связью и стабилизирует работу ST SSTC.
- iEugene0x7CA
- Адепт
- Posts: 1571
- Joined: 20 May 2012, 02:38
- Location: Киев
Re: Нужна помощь в запуске Полумостовой SSTC
Нужен именно последовательный резистор, ещё один.DIY_ENERGY wrote:В первичной цепи GDT вроде как уже стоит резистор и конденсатор в параллель, на схеме отметил. Изменить номинал на 5-10 Ом? Или как лучше сделать?
Ом на 5 будет в самый раз, и он должен быть не менее 2 Вт мощностью — греться в SS'ке будет гарантированно.
Сейчас без резистора получается закорот через драйвера в момент переключения — через керамический конденсатор.
Второй резистор, в параллели с керамикой — он просто немного улучшает гейт-драйв, и наличие его даже не обязательно.
- DIY_ENERGY
- Posts: 43
- Joined: 10 Jan 2019, 14:18
- Contact:
Re: Нужна помощь в запуске Полумостовой SSTC
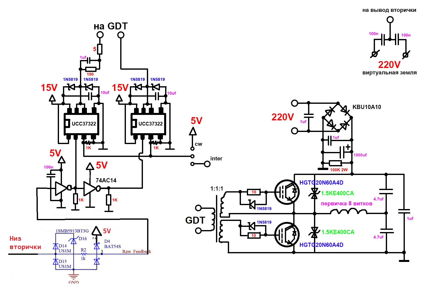
А вот в этой схеме ОС имеется 3.3 вольта, где их брать? ставить стабилизатор на 3.3 вольта отдельно?iEugene0x7CA wrote: Нужен именно последовательный резистор, ещё один.
Ом на 5 будет в самый раз, и он должен быть не менее 2 Вт мощностью — греться в SS'ке будет гарантированно.
Сейчас без резистора получается закорот через драйвера в момент переключения — через керамический конденсатор.
Второй резистор, в параллели с керамикой — он просто немного улучшает гейт-драйв, и наличие его даже не обязательно.
- iEugene0x7CA
- Адепт
- Posts: 1571
- Joined: 20 May 2012, 02:38
- Location: Киев
Re: Нужна помощь в запуске Полумостовой SSTC
3.3V просто потому, что EPM240 питается от 3.3V.DIY_ENERGY wrote: А вот в этой схеме ОС имеется 3.3 вольта, где их брать? ставить стабилизатор на 3.3 вольта отдельно?
Если сигнал будет идти на 5V логику — нужно подтягивать диодную вилку к 5V соответственно.
Сама вилка работает одновременно и просто, и не очень просто.
Когда сигнал превышает напряжение, к которому подключена вилка — излишек сигнала начинает течь через диод на шину питания, которую соответственно регулирует линейный стабилизатор.
Он уже сливает на себя лишний ток, удерживая напряжение. Т.к. перед вилкой есть резистор — там даже ничего не перегревается, и такой ограничитель работает хорошо.
Перед вилкой и резистором в добавок стоит мощный стабилитрон, рассеивающий большую часть энергии.
Используемый может рассеить 3 Вт мощности в воздух без перегрева, но в добавок тот ещё и охлаждается большим земляным полигоном на платке.
Там ещё есть кремниевые диоды с падением 0.7В — нижний отрезает негативную составляющую сигнала, а верхний ещё чуть рассеивает мощность(верхний кремниевый диод опционален).
Всё эта система в итоге извлекает из переменки размахом в 100 с лишним вольт с низа вторки — аккуратный цифровой прямоугольник, от 0 до 3.3V(или до 5V).
- DIY_ENERGY
- Posts: 43
- Joined: 10 Jan 2019, 14:18
- Contact:
Re: Нужна помощь в запуске Полумостовой SSTC
Подключать таким образом да? Диоды шоттки которые сейчас стоят убрать из схемы? Зачем они там уже нужны если в схеме ОС стоит BAT54S.iEugene0x7CA wrote: 3.3V просто потому, что EPM240 питается от 3.3V.
Если сигнал будет идти на 5V логику — нужно подтягивать диодную вилку к 5V соответственно.
Перед вилкой и резистором в добавок стоит мощный стабилитрон, рассеивающий большую часть энергии.
Используемый может рассеить 3 Вт мощности в воздух без перегрева, но в добавок тот ещё и охлаждается большим земляным полигоном на платке.
Там ещё есть кремниевые диоды с падением 0.7В — нижний отрезает негативную составляющую сигнала, а верхний ещё чуть рассеивает мощность(верхний кремниевый диод опционален).
Всё эта система в итоге извлекает из переменки размахом в 100 с лишним вольт с низа вторки — аккуратный цифровой прямоугольник, от 0 до 3.3V(или до 5V).
- iEugene0x7CA
- Адепт
- Posts: 1571
- Joined: 20 May 2012, 02:38
- Location: Киев
Re: Нужна помощь в запуске Полумостовой SSTC
Примерно от так:
P.S. При поддержке MicroSoft® Paint.
Your potential. Our passion.
P.S. При поддержке MicroSoft® Paint.
Your potential. Our passion.
- DIY_ENERGY
- Posts: 43
- Joined: 10 Jan 2019, 14:18
- Contact:
Re: Нужна помощь в запуске Полумостовой SSTC
А тут должна быть точка посередине между диодами? просто она сбоку стоит. Опечатка?iEugene0x7CA wrote:Примерно от так:
kjkj.jpg
P.S. При поддержке MicroSoft® Paint.
Your potential. Our passion.
- iEugene0x7CA
- Адепт
- Posts: 1571
- Joined: 20 May 2012, 02:38
- Location: Киев
Re: Нужна помощь в запуске Полумостовой SSTC
Просто так компонент нарисован в схематике, BAT54S это диодная вилка в одном корпусе.
Точка — это соединение двух диодов.
Точка — это соединение двух диодов.
- DIY_ENERGY
- Posts: 43
- Joined: 10 Jan 2019, 14:18
- Contact:
Re: Нужна помощь в запуске Полумостовой SSTC
Вот переделал печатку драйвера. На одной плате будет драйвер, диодный мост со стабилизаторами 12 и 5 вольт, а так же развел на плате новую ОС на стабилитроне.iEugene0x7CA wrote:Просто так компонент нарисован в схематике, BAT54S это диодная вилка в одном корпусе.
Точка — это соединение двух диодов.
Вроде бы выглядит работоспособно?
Re: Нужна помощь в запуске Полумостовой SSTC
Так вот со стороны как простой обыватель смотришь на яицы и думаишь - до чего же иногда доходит терпение адептов форума, чтобы реально издевательства типа подобных просто съедать и отвечать. Как блин можно входить под таким значком diy когда нет никакого понятия как работает диодная вилка?! Как можно спрашивать об ох.ительности своей схемы и платы, когда уже было сказано десять тысяч раз, что с SSTC автогенератор не работает и не стабилен. Выброси все нафиг и купи у Жени анализатор - выйдет дешевле -чем заново все выдумывать и тратить время и деньги на фэйлы.
- DIY_ENERGY
- Posts: 43
- Joined: 10 Jan 2019, 14:18
- Contact:
Re: Нужна помощь в запуске Полумостовой SSTC
Уважаемый, а вот ответьте на вопрос, чем вы думали когда писали это сообщение?Pigball wrote:Так вот со стороны как простой обыватель смотришь на яицы и думаишь - до чего же иногда доходит терпение адептов форума, чтобы реально издевательства типа подобных просто съедать и отвечать. Как блин можно входить под таким значком diy когда нет никакого понятия как работает диодная вилка?! Как можно спрашивать об ох.ительности своей схемы и платы, когда уже было сказано десять тысяч раз, что с SSTC автогенератор не работает и не стабилен. Выброси все нафиг и купи у Жени анализатор - выйдет дешевле -чем заново все выдумывать и тратить время и деньги на фэйлы.
Для чего этот форум создан? Какое назначение форума? Для того чтоб помогать другим людям собирать правильно устройства и делиться идеями.
Или вы думаете что на форуме должны быть только люди знающие как собирать правильно и лучше катушки Тесла?! и не должно быть тех кто только начинает их собирать?! В таком случае зачем форум нужен и зачем людям делиться идеями если все и так все знали бы. Уверен и вы просили помощи когда были не сильны в катушках.
Значок у меня на форуме DIY потому что это логотип моего канала на ютуб. Я разбираюсь в других темах, а вот в построении катушек прошу помощи у людей из форума! , и я не говорил что не знаю для чего нужна диодная вилка, мне нужно было понять как работает эта схема ОС вместо ТТ.
Что в итоге? люди из форума умничают, вместо того чтоб что то внятно объяснить!
Одному человеку из форума я очень благодарен, это Евгению! Все мне хорошо объяснил, помог во многом, за что ему огромное спасибо!
Я же осваиваю все постепенно, собрал одну музыкальную, заработала, теперь хочу все улучшить, зачем и пишу на форум, для чего он и создан! А не для того чтоб умничать и говорить что другим пользователям не знающим все про катушки на форуме не место.
Re: Нужна помощь в запуске Полумостовой SSTC
Да не обиду ж было написано, никто никого даже и в мыслях не оскорблял. Просто тот факт что Ваши знания в феврале 2019 были на голову выше и круче знаний ноября. Как такое возможно? А возможно это только в одном случае - когда поставленная задача Вас совсем не интересует, к ней Вы серьезно не относитесь. И просто потом паразитируете на форуме - заставляя чтобы Вам все всё напоминали и учили заново, причем сначала и просто с азов, которые Вы могли бы вычитать в интернете, просто загуглив. Но ведь всегда же проще других людей заставить на себя работать.
Если бы Вы были новичок на форуме - Свиномяч бы слова не написал.
И Евгений Вам отвечает на одни и те же вопросы по кругу - откройте статьи форума по SSTC -- там найдете все ответы на свои вопросы.
И мой лично совет - не собирайте SSTC на автогенераторе, потратите кучу времени и денег - а она как взрывалась, таки будет взрываться. Ваша схема будет работать только до первого ухода на гармонику, либо удара в землю - т.е. она не рабочая и всё. Вопрос решается установкой анализатора FBA.
Удачи Вам.
Если бы Вы были новичок на форуме - Свиномяч бы слова не написал.
И Евгений Вам отвечает на одни и те же вопросы по кругу - откройте статьи форума по SSTC -- там найдете все ответы на свои вопросы.
И мой лично совет - не собирайте SSTC на автогенераторе, потратите кучу времени и денег - а она как взрывалась, таки будет взрываться. Ваша схема будет работать только до первого ухода на гармонику, либо удара в землю - т.е. она не рабочая и всё. Вопрос решается установкой анализатора FBA.
Удачи Вам.
- DIY_ENERGY
- Posts: 43
- Joined: 10 Jan 2019, 14:18
- Contact:
Re: Нужна помощь в запуске Полумостовой SSTC
Хорошо, спасибо за ответ.Надо же разбираться что и для чего нужно в SSTC. Про модуль FBA я уже думал и хотел приобрести.Pigball wrote:И Евгений Вам отвечает на одни и те же вопросы по кругу - откройте статьи форума по SSTC -- там найдете все ответы на свои вопросы.
И мой лично совет - не собирайте SSTC на автогенераторе, потратите кучу времени и денег - а она как взрывалась, таки будет взрываться. Ваша схема будет работать только до первого ухода на гармонику, либо удара в землю - т.е. она не рабочая и всё. Вопрос решается установкой анализатора FBA.
Удачи Вам.
- iEugene0x7CA
- Адепт
- Posts: 1571
- Joined: 20 May 2012, 02:38
- Location: Киев
Re: Нужна помощь в запуске Полумостовой SSTC
Воу, что здесь происходит. 
Думаю, надо сразу расставить точки, чтобы никто ни с кем не ругался.
Pigball — заслуженный адепт, который строит чуть ли не 3-метровые установки. На форуме так же присутствует далеко не один год, и я даже лично его как-то видел.
Дядька взрослый, путешествует на машине с семьёй, и кстати старшая дочка у него весьма симпатичная.
Одновременно, DIY_ENERGY — парень около 20-ти лет, зарабатывает производством роликов на тему рукоделия(a.k.a. DIY):
https://www.youtube.com/channel/UCGs-sv ... CGQ/videos
Абсолютное большинство роликов не касаетя разработки электроники, он в основном обозревает лайфхаки, крафт по типу оригами, готовые продукты из Китая, электронные киты, и т.д.
Только единичные ролики посвящены именно самостоятельному изготовлению. Человек только интересуется разработкой электроники.
Ответы даже на простые на вопросы я даю по двум, очень простым причинам.
1. На форуме сейчас не много активности, так что почему бы и не ответить;
2. Глобально — практически все форума сейчас теряют популярность.
Именно потому, что старые адепты прокачались до 80-го левела, и всем кто не их уровня туда просто не сунуться.
За вопросы вроде "как подключить диодный мост" — новичка сразу загрызут.
В общем, времена сейчас другие, и с людьми нужно помягче.
Кстати, я был бы благодарен DIY_ENERGY за засветку форумчика у себя на канале — у него как никак 44 тыс. сабов, что уже где-то в 50 раз больше чем у меня.
P.S. Насчет платки, я бы порекомендовал собрать первый прототип в виде макета — лучше всего на вот такой perfboard'е.
Нет смысла разводить плату и собирать корпус пока неизвестно рабочая ли электроника.
Насчёт нестабильности SSTC с прямой обратной связью — это правда, но но именно с такой конструкции начинали почти все тесластроители.
Она плохо подходит для ежедневного использования в шоу, где нужна железная надёжность, но вот запустить и показать на видео вполне вариант.
Думаю, надо сразу расставить точки, чтобы никто ни с кем не ругался.
Pigball — заслуженный адепт, который строит чуть ли не 3-метровые установки. На форуме так же присутствует далеко не один год, и я даже лично его как-то видел.
Дядька взрослый, путешествует на машине с семьёй, и кстати старшая дочка у него весьма симпатичная.
Одновременно, DIY_ENERGY — парень около 20-ти лет, зарабатывает производством роликов на тему рукоделия(a.k.a. DIY):
https://www.youtube.com/channel/UCGs-sv ... CGQ/videos
Абсолютное большинство роликов не касаетя разработки электроники, он в основном обозревает лайфхаки, крафт по типу оригами, готовые продукты из Китая, электронные киты, и т.д.
Только единичные ролики посвящены именно самостоятельному изготовлению. Человек только интересуется разработкой электроники.
Ответы даже на простые на вопросы я даю по двум, очень простым причинам.
1. На форуме сейчас не много активности, так что почему бы и не ответить;
2. Глобально — практически все форума сейчас теряют популярность.
Именно потому, что старые адепты прокачались до 80-го левела, и всем кто не их уровня туда просто не сунуться.
За вопросы вроде "как подключить диодный мост" — новичка сразу загрызут.
В общем, времена сейчас другие, и с людьми нужно помягче.
Кстати, я был бы благодарен DIY_ENERGY за засветку форумчика у себя на канале — у него как никак 44 тыс. сабов, что уже где-то в 50 раз больше чем у меня.
P.S. Насчет платки, я бы порекомендовал собрать первый прототип в виде макета — лучше всего на вот такой perfboard'е.
Насчёт нестабильности SSTC с прямой обратной связью — это правда, но но именно с такой конструкции начинали почти все тесластроители.
Она плохо подходит для ежедневного использования в шоу, где нужна железная надёжность, но вот запустить и показать на видео вполне вариант.
- DIY_ENERGY
- Posts: 43
- Joined: 10 Jan 2019, 14:18
- Contact:
Re: Нужна помощь в запуске Полумостовой SSTC
Спасибо за разьяснение ситуации. Насчет рекламы на моем канале. Я же пообещал ранее что буду делать ролик на тему сборки данной катушки и разумеется упомяну данный форум и магазин в этом ролике.iEugene0x7CA wrote:Воу, что здесь происходит.
Кстати, я был бы благодарен DIY_ENERGY за засветку форумчика у себя на канале — у него как никак 44 тыс. сабов, что уже где-то в 50 раз больше чем у меня.
И еще, рас пишут что схема с прямой ОС такая не стабильная, то сколько будет стоить модуль FBA? Предыдущая катушка вроде бы работала долго и не взрывалась, но хочется чтоб все было по феншую как говорится.
- iEugene0x7CA
- Адепт
- Posts: 1571
- Joined: 20 May 2012, 02:38
- Location: Киев
Re: Нужна помощь в запуске Полумостовой SSTC
Пока стоит так собрать и посмотреть как оно работает.
Упомянутая нестабильность на практике — это если каждый день гонять установку по 3 часа на шоу...
То она бабахнет где-то в течении 2-х недель. Т.е. не сказать что прямо совсем так всё плохо.
Но это правда если нормально запустится — отдельные установки могут сразу падать в гармонику и бахнуть через 2 секунды после включения.
Насчёт анализатора в виде модуля, я пару раз продавал его за $30, но вообще на данный момент это не коммерческий продукт.
Приобретать только если есть желание покрутить прототип и поучаствовать в качестве тестера.
Упомянутая нестабильность на практике — это если каждый день гонять установку по 3 часа на шоу...
То она бабахнет где-то в течении 2-х недель. Т.е. не сказать что прямо совсем так всё плохо.
Но это правда если нормально запустится — отдельные установки могут сразу падать в гармонику и бахнуть через 2 секунды после включения.
Насчёт анализатора в виде модуля, я пару раз продавал его за $30, но вообще на данный момент это не коммерческий продукт.
Приобретать только если есть желание покрутить прототип и поучаствовать в качестве тестера.