DRSSTC долгострой от Nikomo
Re: DRSSTC долгострой от Nikomo
Все неиспользуемых входы нужно подключать к плюсу или минусу, а вес не используемые выходы можно не использовать.
Re: DRSSTC долгострой от Nikomo
А можно тогда эти 2 схемы запараллелить?
Re: DRSSTC долгострой от Nikomo
Лучше не нужно. Триггеры переключаются с разной задержкой, а в течении этой задержки через них будет сквозняк течь. Сквозняк небольшой, но все-же.
Re: DRSSTC долгострой от Nikomo
В процессе раздумий над конструктивными особенностями теслы, возникло пару вопросов.Так вот, чем определяеться ёмкость пленочных конденсаторов в питании (полу)моста, чем больше тем лучше?И ещё, пожалуйста посоветуйте, исходя из своего опыта, какой именно тип конденсаторов подходит для данной задачи(cам присмотрел CBB21, но может лучше есть).
Re: DRSSTC долгострой от Nikomo
В факе есть как считать емкость. CBB21 подойдут.
Re: DRSSTC долгострой от Nikomo
В факе есть, но это для электролитов, а я имел ввиду плёночных, которые выбросы кушают.
Re: DRSSTC долгострой от Nikomo
Развёл плату силовой, но возникли некоторые сомнения относительно правильности разводки.Я обеспокоен тем, что дорожки к затворам идут через всю плату между дорожками непосредственно силовой электроники, а конкретно боюсь за то, не будут ли наводиться какие-то помехи на затворные дорожки с дальнейшей порчей сигнала и взрывом транзисторов?
Вот сама плата:
Вот сама плата:
Re: DRSSTC долгострой от Nikomo
а что мешает разъем от ГДТ поставить рядом с супрессорами ?
Re: DRSSTC долгострой от Nikomo
Да в принципе ничего, но мне так удобней 
Re: DRSSTC долгострой от Nikomo
Я бы не рискнул так делать. Скорее всего помеха наведется.Nikomo wrote:Развёл плату силовой, но возникли некоторые сомнения относительно правильности разводки.Я обеспокоен тем, что дорожки к затворам идут через всю плату между дорожками непосредственно силовой электроники, а конкретно боюсь за то, не будут ли наводиться какие-то помехи на затворные дорожки с дальнейшей порчей сигнала и взрывом транзисторов?
Вот сама плата:
Вот ссылка: http://eleczon.ru/ucheba/osnovi/pravilo ... -ruki.html перая картинка, по-моему, точно в тему.
Re: DRSSTC долгострой от Nikomo
Спасибо,webkirov, такой эффект я в общем и предполагал, но стоило удостовериться.Таким образом есть два выхода:
1.Забить на удобство и делать так, как советовал Predator.
2.Для пущей уверенности ещё больше забить на удобство и тупо припаять к затвору и истоку проводки, которые идут от управляющей без всяких разьёмов.
1.Забить на удобство и делать так, как советовал Predator.
2.Для пущей уверенности ещё больше забить на удобство и тупо припаять к затвору и истоку проводки, которые идут от управляющей без всяких разьёмов.
Re: DRSSTC долгострой от Nikomo
Обратный провод управляющего сигнала по силовому полигону я бы не стал проводить. Лучше провести его отдельно (красная линия на картинке)
Но и такой вариан я бы не рекомендовал. Я бы сделал небольшую платку с ГДТ на борту и приладил бы её вторым этажем (бутербродом) поближе к силовым транзиторам со стороны дорожек силовой платы. От этой платки с ГДТ прямо припаялся бы проводами к затворам и эмиттерам(истокам) транзисторов.
Re: DRSSTC долгострой от Nikomo
О, спасибо что подсказали.У меня GDT и обвязка затворов(супрессоры эмиттер-затвор, RD-цепочки, дополнительная емкость) стоит на плате с управляющей, таким образом этим "вторым этажем" воплне может служить сама управляющая и ничего доделывать даже не надо.
Re: DRSSTC долгострой от Nikomo
Собрал я управляющую и прерыватель, начал тестить.Интер работает отлично.А вот с управляющей проблемка - при подаче питания на оную, появляеться сиганал на затворах, всё как надо, прямоугольный, но почему-то он сразу же начинает затухать и за 1-2 секунды спадает до нуля. При последующей переподаче питания сигнал снова появляеться, но снова спадает и т.д.Так же можно проследить этот спад по звуку GDT, который постепенно прекращает своё дзыщание.Что это может быть 
Re: DRSSTC долгострой от Nikomo
Трансформатор может работать только на частоте теслы, на частотах ниже он работать не может.
Re: DRSSTC долгострой от Nikomo
Я проверял сигнал до gdt, сразу после UCC-x, он так же спадает, дело не в трансе...
Re: DRSSTC долгострой от Nikomo
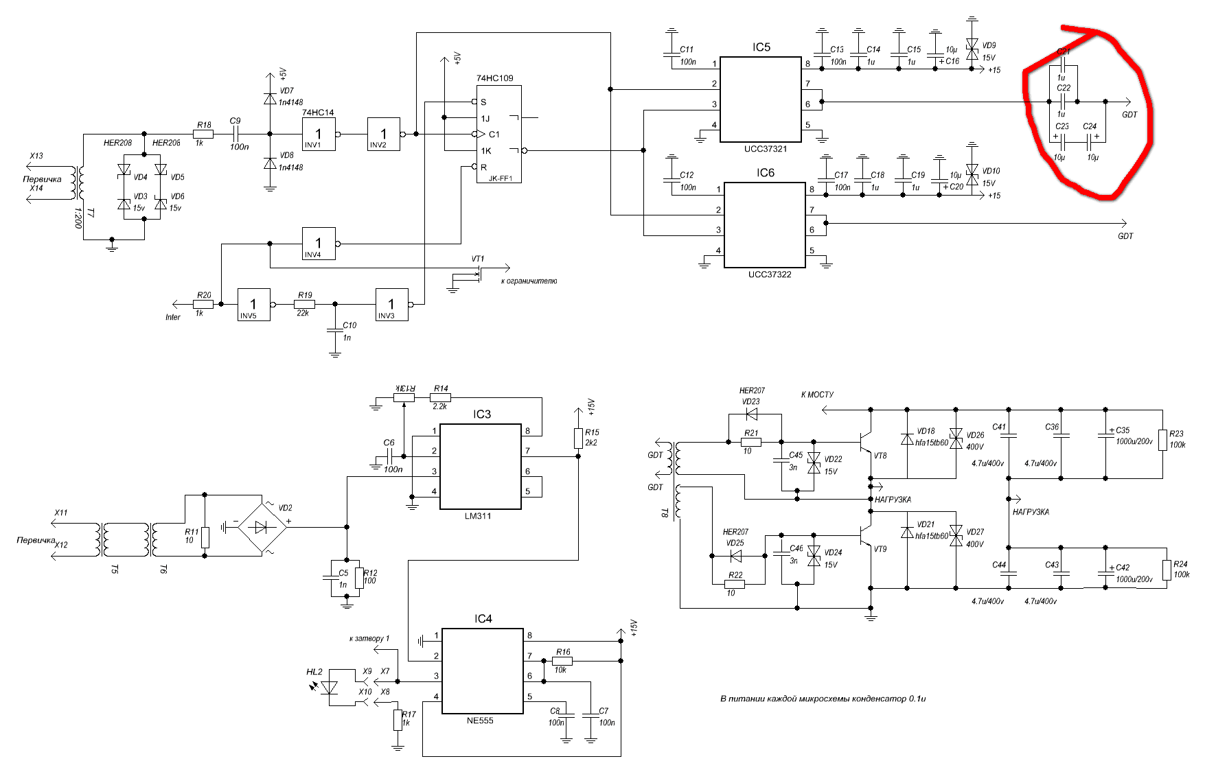
Трас через секунду после подачи импульса представляет собой КЗ, поэтому и напряжеине на выходе UCC падает. Правда, я не помню, есть ли у тебя конденсатор между трансом и UCCхами, если есть, то вот это уже странно.
Re: DRSSTC долгострой от Nikomo
Этот конденсатор?
Да, есть, но может он из строя вышел, надо проверить.
Re: DRSSTC долгострой от Nikomo
Угу, он
Re: DRSSTC долгострой от Nikomo
Мда, цел-целёхонёк конденсатор, что не так 
- iEugene0x7CA
- Адепт
- Posts: 1571
- Joined: 20 May 2012, 02:38
- Location: Киев
Re: DRSSTC долгострой от Nikomo
Точно GDT нормально намотал? Такое чувство, что его лупят частотой точно меньшей, чем та, на которую он рассчитан... Если он вообще рассчитывался.
Еще возможно ключи в силовухе у кого-то хреновые, или возможно затворы там не достаточно изолированные... Была как-то у меня ситуация, я тогда не знал еще, какая это дрянь- паяльная кислота, и какие ужасы может творить. После запайки рабочего, проверенного транистора, между его ножками образовывалась проводящая пленка(невидимая глазу, удаляется только вымачиванием в растворителе), и схема, естесственно не работала.
Еще была ситуация, когда купленное, красивое и полность зеленое кольцо P4 оказалось ЖЕЛЕЗНЫМ!
Я офигенно долго мучился, все проверил, а ниработаит!
Под конец пустил низкую частоту- сигнал отличный! Размотал GDT, сточил краешек, и офигел... Продавца убить был готов!
Но это так, немного не в тему, у автора явно другая проблема.
Еще возможно ключи в силовухе у кого-то хреновые, или возможно затворы там не достаточно изолированные... Была как-то у меня ситуация, я тогда не знал еще, какая это дрянь- паяльная кислота, и какие ужасы может творить. После запайки рабочего, проверенного транистора, между его ножками образовывалась проводящая пленка(невидимая глазу, удаляется только вымачиванием в растворителе), и схема, естесственно не работала.
Еще была ситуация, когда купленное, красивое и полность зеленое кольцо P4 оказалось ЖЕЛЕЗНЫМ!
Я офигенно долго мучился, все проверил, а ниработаит!
Под конец пустил низкую частоту- сигнал отличный! Размотал GDT, сточил краешек, и офигел... Продавца убить был готов!
Но это так, немного не в тему, у автора явно другая проблема.
Re: DRSSTC долгострой от Nikomo
Я тоже сразу на GDT подумал, решил проверить сигнал до него, т.е. непосредственно с UCC-x(писал уже об этом), но и тут такая хрень...
- iEugene0x7CA
- Адепт
- Posts: 1571
- Joined: 20 May 2012, 02:38
- Location: Киев
Re: DRSSTC долгострой от Nikomo
Я как-то не слишком шарю, как можно мерять напряжение на первичке GDT...
А вообще, с протоколом отладки подобной лажи ты уже знаком, бери эквиваленты затворов, внешний генератор, проверяй схему... Не впервой же.
А вообще, с протоколом отладки подобной лажи ты уже знаком, бери эквиваленты затворов, внешний генератор, проверяй схему... Не впервой же.
Re: DRSSTC долгострой от Nikomo
Фуух, разобрался я что там к чему.
Не понял я чего происходил этот "спад", но после замены инвертора и переделки внешнего генератора...перестало работать вообще.Стал я колупаться, смотреть.Нашёл виновника, на которого и думал - транзистор ограничителя тока.При подаче питания на управляющую, он открывался(наверно потому, что его затвор болтался в воздухе) и вырубал её...Ну теперь всё работаeт
Хоть это и не принципиально важно, но что это такое было, что открывало транзистор?
Не понял я чего происходил этот "спад", но после замены инвертора и переделки внешнего генератора...перестало работать вообще.Стал я колупаться, смотреть.Нашёл виновника, на которого и думал - транзистор ограничителя тока.При подаче питания на управляющую, он открывался(наверно потому, что его затвор болтался в воздухе) и вырубал её...Ну теперь всё работаeт
Хоть это и не принципиально важно, но что это такое было, что открывало транзистор?