DRSSTC долгострой от Nikomo

А что мы делаем?
User avatar
Nikomo
Posts: 261
Joined: 02 Oct 2012, 21:02

DRSSTC долгострой от Nikomo

Post by Nikomo »

Итак, намерился и я возвести ДРку, так как не смотря на неудачи с ССкой, моё желание иметь теслу ничуть не преуменьшилось :)
Ну по частям:
1.Управляющая.
Её схему я позимствую у BSVi.
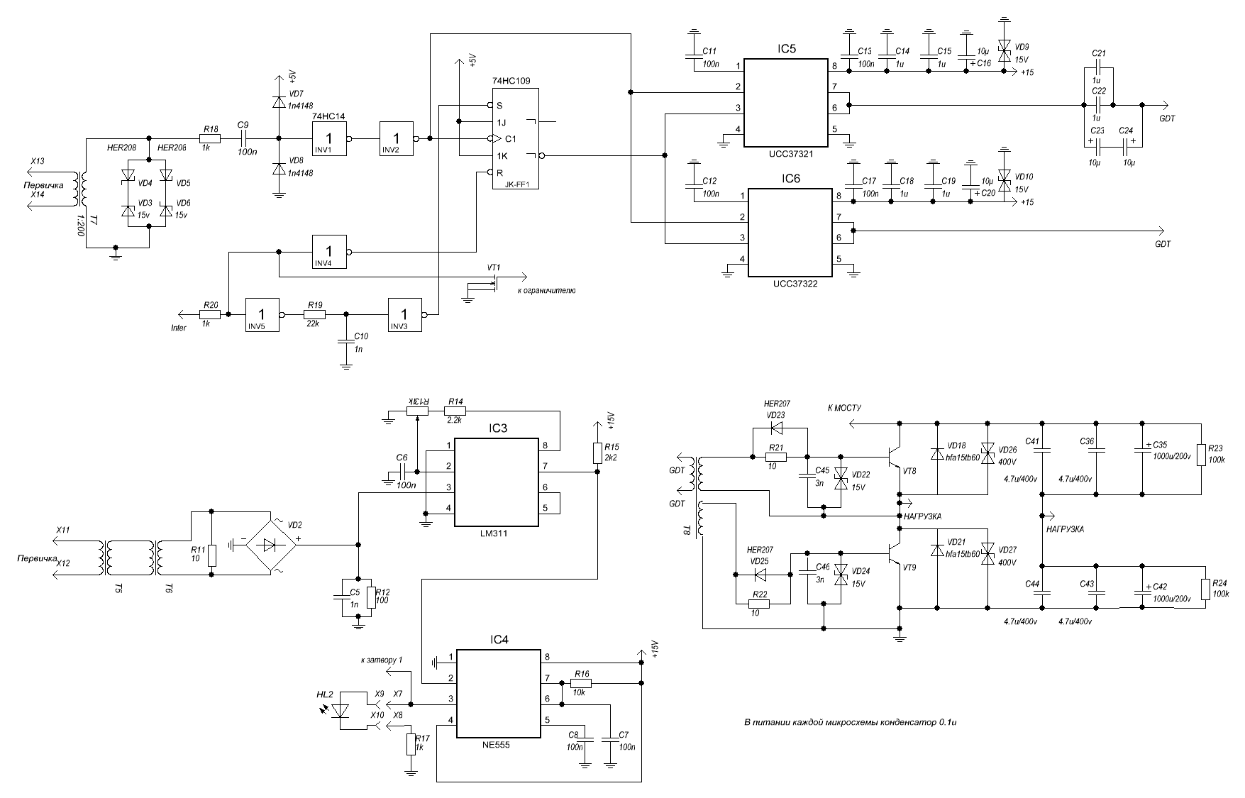
Для удобства описания загружу схему сюда:
tesla5.gif
Ну, по управляющей вроде всё ясно, но некотороые вопросы всё же возникли:
Правильно ли я понял как работает OCD: R13 настраиваеться попрог срабатывания компаратора LM311, так как эталонное напряжение, подаваеме на его прямой вход, зависит от значения этого резистора. Соответственно когда напряжение с трансформатора тока на инверсном входе компаратора достигает значения напряжения прямого входа(ток в вторичке вырос до установленной граници), комаратор изменяет своё логическое значение, что вызывает изменение сосотояния тригера 555-ой микросхемы,изменение состояния которого в конце-концов вызывает загорание светодида НL2 и открывание транзистора VТ1... (тут я должен извиниться за возможный написанный бред, я только с этим всем разбираюсь :oops: )
Заглядывая вперёд - фазокорректор будет такой.
Ещё нюансик - будет ли работать это всё дело от 12В вместо 15В :) ?
2.Интераптер собираюсь делать такой.
Тут два вопроса - что такое burst mode?И на что, кроме степени нагрева транзисторов, влияет расстояние между двумя запускающими импульсами?Каково минимальное расстояние между ними можно считать нормальным?
3.Cиловая такая же как и у BSVi, только я не гонюсь за длинной стримера и меня больше интересует стабильность схемы.Поэтому первый вопрос относительно силовой - как выбрать максимальный ток, который будет протекать в силовой, на что надо опираться, на транзисторы?В даташте на IRG4PC50UD сказано, что в пульсе они выдержывают 220А.И, хотя я понимаю, что этот мой вопрос основан на моём нубизме, всё же что значит "в пульсе", какое время транзистор выдержит 220А(1мкс,10мкС, 100мкС)?
Я думаю не разгонять ток выше 200А(хотя это сугубо приблизительно и я ещё сильно сомниваюсь), дабы с запасом не выходить за пределы даташита и срок службы транзисторов был как можно дольше.Второе - насколько сильно будет увеличиваться вероятность смерти силовой от выбросов при переносе таковой на тестолит, вместо навеса, т.е как лучше делать, или это пофиг?
Ну и последнее - тор можно смело цеплять, он ведь не будет греться в случае ДРки?
User avatar
BSVi
Адепт
Posts: 3577
Joined: 15 Mar 2011, 12:32
Location: Киев

Re: DRSSTC долгострой от Nikomo

Post by BSVi »

Да, R13 настраивает порог срабатывания компаратора. Когда компаратор срабатывает, он запускает одновибратор на 555, который отключает неслу на некоторое время.
Фазокорректор пока лучше не ставить, его настроить относительно сложно.

burst mode - прерыватель работает пачками.
В импульсе - пока не перегреется кристалл. Если очень хочется посчитать, то импульсное термосопротивление приводится на графике "Maximum IGBT Effective Transient Thermal Impedance"

Как делать - навесом или на текстолите - пофиг.
Да, тор можно смело цеплять.
User avatar
Nikomo
Posts: 261
Joined: 02 Oct 2012, 21:02

Re: DRSSTC долгострой от Nikomo

Post by Nikomo »

BSVi, и снова бесконечно благодарен вам.
User avatar
iEugene0x7CA
Адепт
Posts: 1571
Joined: 20 May 2012, 02:38
Location: Киев

Re: DRSSTC долгострой от Nikomo

Post by iEugene0x7CA »

Не обязательно сразу "Стивовскую 3-ю" собирать, DRSSTC вполне нормально работает и без всяких прибамбасов, вроде OCD, и тем более с предиктором. Просто берешь работающую SSTC, последовательно первичке ставишь MMC(дабы запилить первичный контур с резонансом на частоте вторичной), добавляешь интер на 100 мкс и где-то 20-200 BPS, на двух 555(ну или на одной, такая тоже есть схема), и вуаля. Пускаешь- работает, стример сразу длиной со вторку или выше. Нагрев в разы меньше, чем у SSTC.
Если хочется поскорей сделать, советую просто быстренько апгрейднуть SSTC, и дело в шляпе. ;)

Правда в таком случае можно уже наиграться с апгрейдженной Mini SSTC и серьезную DRSSTC устроить уже будет лениво, ибо так-же работает, я вон большую DR'ку до сих пор не запилил. Разряды уже не кажутся такими магическими, ну и 74HC109 в Киеве абсолютно исчезла из продажи, что тоже не особо продвигает сборку.

P.S.
Если таки найдешь 109-ю, припаси мне пару штук, ну или скажи, где нашел. :)
User avatar
Nikomo
Posts: 261
Joined: 02 Oct 2012, 21:02

Re: DRSSTC долгострой от Nikomo

Post by Nikomo »

Если хочется поскорей сделать
Ну как можно понять из названия темы - я никуда не спешу :)
Тем более что моя мини ССка ушла в мир иной и, вроде, не только силовая но и даже дрова...
Так что я тут себе за цель ставлю посторить надёжную конструкцию и во всём как следует раздуплиться, дабы избежать эксцессов схожих с теми, что произошли с моей ССкой.
User avatar
iEugene0x7CA
Адепт
Posts: 1571
Joined: 20 May 2012, 02:38
Location: Киев

Re: DRSSTC долгострой от Nikomo

Post by iEugene0x7CA »

Скажу другими словами:
Вещь можно делать эволюционно, или через *опу. Эволюционно- это путем наращивания к голому функционирующему аппарату защит и доп. фичей. Плюс метода очевиден, неполадка всегда локализована в добавляемом модуле.
Через вон то место- это просто начать собирать сложное устройство с нуля, в таком случае вероятность "назаработала!!!" многократно вырастает, а траблшутинг такого девайса превратится в такое-же место, методом которого сей девайс создавался.
Решать тебе. :)
P.S.
Как так тесла загнулась? Ну, это вроде не сложно, гуфнуть теслу, но чтобы сразу и силовуху и дрова при наличии ГДТ...
В любом случае починить ее проще простого, из драйвера выдергиваешь драйвера( :mrgreen: ), проверяешь работоспособность, меняешь сборку инверторов(она пару рублей стоит), если все ОК, то значит, что трабла в силовухе, с ней вообще просто, звонишь диоды-феты-диодный мост, ищешь труп, отправляешь в баночку АдЪ(у некоторых R.I.P.), ставишь новый потенциальный, но еще не труп, и пускаешь. Вуаля!
User avatar
Nikomo
Posts: 261
Joined: 02 Oct 2012, 21:02

Re: DRSSTC долгострой от Nikomo

Post by Nikomo »

Как так тесла загнулась? Ну, это вроде не сложно, гуфнуть теслу, но чтобы сразу и силовуху и дрова при наличии ГДТ...
Ну тут призошла, вероятно, такая штука: непонятным макаром выносит дрова(может наводки от самой теслы... :? ), но выносит не совсем насмерть, а так сказать "в кому", т.е. они заглючили на некоторое время, которого хватило для смерти транзисторов(самое интересное - только транзисторов) от сквозняка, наверно(у меня пробки выбило).И, таким образом, получаем ещё одну вылетающую в трубу силовую, которую реанимировать мне не хватает моральных сил, ибо всё было навесом на радиаторе и я уже всё разобрал до самого оснавания...Ну, ладно, чего былое поминать :)
Я для ДРки буду уже на текстолит силовую ставить и всё по уму делать, а дрова...Может и поколупаюсь с этими, но новые точно поставлю, я просто оочень боюсь IRG4PC50UD вынести без OCD и фазовой коррекции.
User avatar
iEugene0x7CA
Адепт
Posts: 1571
Joined: 20 May 2012, 02:38
Location: Киев

Re: DRSSTC долгострой от Nikomo

Post by iEugene0x7CA »

У меня работали без всего этого, и я не сцал. ;)
Убить дрова наводкой... Не знаю, не слышал, а вот автоматы ты зря не поставил, я без них вообще никакую нагрузку в 220 не врубаю.
Что до силовой, навесная наоборот очень просто собирается и разбирается, а вот выпаивать из платки... По моему не удобно, кроме того навесом можно получить годные индуктивности соединений, ну и в конце концов, после пары выпаек платка прийдет в негодность, в то время как навес вечен.

Ладно, найди для начала 109-ю, затем поговорим. :)
User avatar
BSVi
Адепт
Posts: 3577
Joined: 15 Mar 2011, 12:32
Location: Киев

Re: DRSSTC долгострой от Nikomo

Post by BSVi »

В качестве упражнения на сообразительность, можете переделать схему на 74hc74, если 109 не находится. Да,. можно сделать намного проще и взять схему oneTesla.
User avatar
Nikomo
Posts: 261
Joined: 02 Oct 2012, 21:02

Re: DRSSTC долгострой от Nikomo

Post by Nikomo »

Скажите, а зачем ставить дополнительный обратный диод(HFA15TB60), если сами IGBT имеют таковой непосредственно в корпусе и при том достаточно быстрый?
User avatar
BSVi
Адепт
Posts: 3577
Joined: 15 Mar 2011, 12:32
Location: Киев

Re: DRSSTC долгострой от Nikomo

Post by BSVi »

Во многих IGBT такого диода нет :)
User avatar
Nikomo
Posts: 261
Joined: 02 Oct 2012, 21:02

Re: DRSSTC долгострой от Nikomo

Post by Nikomo »

Во многих IGBT такого диода нет :)
Ну, а если есть?Cтоит ещё дополнительно доставлять внешний?
P.S.Или вы имели ввиду, что даже если наличие диода указано в даташите, его могут не вставить?
User avatar
BSVi
Адепт
Posts: 3577
Joined: 15 Mar 2011, 12:32
Location: Киев

Re: DRSSTC долгострой от Nikomo

Post by BSVi »

Не стоит. Если диод есть в даташите, то есть и в транзисторе.
User avatar
iEugene0x7CA
Адепт
Posts: 1571
Joined: 20 May 2012, 02:38
Location: Киев

Re: DRSSTC долгострой от Nikomo

Post by iEugene0x7CA »

Что за вопрос? На то и транзистор с диодом, чтобы внешний не пришлось вешать. :)
Если разобрать такой транзистор, внутри будет 2 раздельных кристалла, один из которых- тот самый диод.
User avatar
Nikomo
Posts: 261
Joined: 02 Oct 2012, 21:02

Re: DRSSTC долгострой от Nikomo

Post by Nikomo »

iEugene0x7CA, ну мало ли...
Ну поскольку я считал свои финансы исходя из расчёта на обратный диод, который не потребовался, буду использовать несколько дороговатые, но более мощные образцы транзисторов, а именно IRG4PC50FD, за коими, к слову, завтра и поеду :)
P.S.Заодно и 109-ю поищу.Надежда умерает последней :)
Predator
Posts: 90
Joined: 22 Aug 2012, 11:21
Location: Сургут
Contact:

Re: DRSSTC долгострой от Nikomo

Post by Predator »

на крайняк глянь 74hc74
User avatar
BSVi
Адепт
Posts: 3577
Joined: 15 Mar 2011, 12:32
Location: Киев

Re: DRSSTC долгострой от Nikomo

Post by BSVi »

IRG4PC50FD довольно тормознутая штука. Расчитывай на то, что пару-тройку комплектров транзисторов ты взорвешь :) Поэтому, для начала бери что-то подешевле, типа IRG4PC40UD
User avatar
Nikomo
Posts: 261
Joined: 02 Oct 2012, 21:02

Re: DRSSTC долгострой от Nikomo

Post by Nikomo »

BSVi,опа, спасибо, я как раз не купил 50FD, из-за "закончились", а на эти в Радиомаге акция :)
User avatar
iEugene0x7CA
Адепт
Posts: 1571
Joined: 20 May 2012, 02:38
Location: Киев

Re: DRSSTC долгострой от Nikomo

Post by iEugene0x7CA »

Ой блин, я бы был осторожней, ибо акции в радиомагазинах в 90% случаев ставят только палёное фуфло.
Собери какую-нить схемку для проверки IGBT, и иди с ней.
User avatar
BSVi
Адепт
Posts: 3577
Joined: 15 Mar 2011, 12:32
Location: Киев

Re: DRSSTC долгострой от Nikomo

Post by BSVi »

Что за схемка для проверки IGBT? А подозреваемое в фуфле нужно взять в руки и посмотреть :)
User avatar
Nikomo
Posts: 261
Joined: 02 Oct 2012, 21:02

Re: DRSSTC долгострой от Nikomo

Post by Nikomo »

Кстате, относительно фуфла :)
Нашёл я в "Вороне" искомые irg4pc50ud в два раза дешевле чем у нас тут.Вот вроде и хочеться заказать , но меня терзают смутные сомнения..Кто заказывал в "Вороне", как там товар в плане подделок?И какова вероятность фуфельности данного образца(как мне кажеться - очень высокая)?
User avatar
iEugene0x7CA
Адепт
Posts: 1571
Joined: 20 May 2012, 02:38
Location: Киев

Re: DRSSTC долгострой от Nikomo

Post by iEugene0x7CA »

Я в Вороне пельтьешку заказывал, вроде доехала целой и рабочей, а цена раз в 5 дешевле, чем в радиомаге.

Насчет проверки, я не знаю, как прозвонить IGBT мультиметром, обычно просто брал с собой собранный на макетке ген с драйвером и смотрел, переключается ли ключ. Ну и прозванивал, чисто чтобы удостоверится, что это не фет. Пока хитрей ничего не придумал, ибо реальные тесты в дороге не проведешь.

Насчет фуфельных 4PC50, где-то на форуме были фотографии таковых, точнее очень красивого корпуса, но без кристалла внутри. :)
User avatar
BSVi
Адепт
Posts: 3577
Joined: 15 Mar 2011, 12:32
Location: Киев

Re: DRSSTC долгострой от Nikomo

Post by BSVi »

Хех, прозваниваться даже контрафакт будет. А вот будет ли обеспечивать заявленные оригинальным производителем характреистики - не факт.
User avatar
iEugene0x7CA
Адепт
Posts: 1571
Joined: 20 May 2012, 02:38
Location: Киев

Re: DRSSTC долгострой от Nikomo

Post by iEugene0x7CA »

Ну, хоть вот такое не купишь:
http://tqfp.org/forum/viewtopic.php?f=19&t=46 :)
User avatar
Nikomo
Posts: 261
Joined: 02 Oct 2012, 21:02

Re: DRSSTC долгострой от Nikomo

Post by Nikomo »

Еду понемногу вперёд.Развожу пока плату управляющей и в связи с этим возник вопрос.74НС109 содержит в себе дублирующие друг друга схемы.Задействуем мы только одну часть, а вторую просто в воздухе оставлять болтаться?Тоже и с Q выводом микрухи, его в воздухе оставлять?
Post Reply