Тесластроение для начинающих
Тесластроение для начинающих
Здравстуйте уважаемые обитатели форума, я начинающий тесла строитель у которого нормально получалось собирать только качер, не подумайте что у меня руки не из того места растут, просто тупо у меня нет ничего кроме паяльника, я имею ввиду осциолографа итд, я хочу спросить у вас совета на данный момент я хочу построить катушку простую и довольно мощную для экспирементов и издевательств...
В общем я нашел вроде бы прекрасную схему на сайте http://teslacoil.ru/katushki-tesla/tran ... vaya-sstc/ но она слишком мощная, мне такого вообще не надо, да и деталей куча а тут (на Камчатке) их хер где достанешь у меня в городе 1 магазин, если его мазаином можно назвать, так что прошу помогите подскажите пожалуйста....
Собственно что я хочу - я хочу собрать теслу простую и качественную, живучую в тоже время достаточно мощную, дравйвер я хочу оставить таким же как и на том сайте который я приводил, вопрос в том можно ли этот драйвер использовать вот к такой силовой части, возможно она не доведена до ума - это с форума 4HV.
В общем вопрос - можно ли взять этот драйвер из 3-х корпусов 555 + UCC 27425 + эти транзюки для раскачки + GDT, обратную связь через трансформатор тока, и подключить это всё к силовой которую я прикрепил ниже...?
В общем я нашел вроде бы прекрасную схему на сайте http://teslacoil.ru/katushki-tesla/tran ... vaya-sstc/ но она слишком мощная, мне такого вообще не надо, да и деталей куча а тут (на Камчатке) их хер где достанешь у меня в городе 1 магазин, если его мазаином можно назвать, так что прошу помогите подскажите пожалуйста....
Собственно что я хочу - я хочу собрать теслу простую и качественную, живучую в тоже время достаточно мощную, дравйвер я хочу оставить таким же как и на том сайте который я приводил, вопрос в том можно ли этот драйвер использовать вот к такой силовой части, возможно она не доведена до ума - это с форума 4HV.
В общем вопрос - можно ли взять этот драйвер из 3-х корпусов 555 + UCC 27425 + эти транзюки для раскачки + GDT, обратную связь через трансформатор тока, и подключить это всё к силовой которую я прикрепил ниже...?
Re: Тесла строение для начинающих
Если вы дейстивтельно хотите делать такую топологию (тут подобное уже делали), то вам понадобится еще драйвер транзистора. Посмотрите по ссылке, там в итоге получилась неплохая схема, которую, правда, не воплотили в жизнь.
Re: Тесла строение для начинающих
Да, посмотрел, но эт не то.... драйвер транзисторы вы имеете ввиду UCC 27425 гейт драйвер? так он есть на схеме на сайте я её выше приводил в сообщении, (щас сделаю всё) я просто хотел узнать уже готовый драйвер с прерывателем микросхемкой и гейт дравером можно подлкючить будет или нет, и по поводу этой силовой части я бы хотел уточинть как они вообще рассчитана как конденсаторы выбирать как диоды что за варистор там стоит, простите мои знания практически на нуле.... ((((
вот схема из которой я хочу взять сам драйвер и припаять его к той, возможно эт или нет?
вот схема из которой я хочу взять сам драйвер и припаять его к той, возможно эт или нет?
Re: Тесла строение для начинающих
Андрей, читайте, пожалуйста свои сообщения перед отправкой и расставляйте знаки препинания - приходится расшифровывать, что вы имели ввиду. Я не граммар нацци, но читать сложно.
Да, эти четыре куска прерыватель->драйвер->GDT->силовуха можно слепить вместе.
Я бы лично не делал такую силовуху - это изврат. Значительно лучше, если вы повторите ту схему, которую вы привели.
Если сильно хочется сделать ту силовуху, что вы нарисовали, то L1 и C2 должны образовывать колебательный контур, настроенный в резонанс с вторичной обмоткой. C1 и C3 должны быть как можно ближе и иметь емкость на порядок больше С2 каждый.
Уже рекламировал, но вот тут. Есть неплохая статья по поводу того, как настраивать такие топологии.
Да, эти четыре куска прерыватель->драйвер->GDT->силовуха можно слепить вместе.
Я бы лично не делал такую силовуху - это изврат. Значительно лучше, если вы повторите ту схему, которую вы привели.
Если сильно хочется сделать ту силовуху, что вы нарисовали, то L1 и C2 должны образовывать колебательный контур, настроенный в резонанс с вторичной обмоткой. C1 и C3 должны быть как можно ближе и иметь емкость на порядок больше С2 каждый.
Уже рекламировал, но вот тут. Есть неплохая статья по поводу того, как настраивать такие топологии.
Re: Тесла строение для начинающих
Всё решил все сделать чтобы было понятно, прошу кому не лень помогите собрать рассчитать или хоть как нибудь научите пожалуйста... вот топология на картинках "что к чему" как говорица))
Re: Тесла строение для начинающих
написал сообщение перед тем, как Вы написали свое... силовуха мне самому не нравица, возможно слепить что то другое сохраняя возможность параллелить транзисторы? или проще сделать полумост из оригинальной схемы? но это сложнее а занеименем осцилогрофа я не смогу всё отсроить как надо и у меня все погорит((((((
Re: Тесла строение для начинающих
Намного проще сделать полумост. Без осциллографа туговато конечно, но возможно. С очень большой вероятностью силовуха у вас сгорит и не один раз, нужно быть к этому готовым. Силовуха вообще капризная штука.
Re: Тесла строение для начинающих
блин, я конечно тоже думал так, только поймите мои знания на нуле, и методом научного тыка я спалил очень много денег...((((( я понимаю что врятли кто возьмется тут рисовать и рассчитывать схему из той что я привел доводя её до полумоста... но всё таки надежда умирает последнейBSVi wrote:Намного проще сделать полумост. Без осциллографа туговато конечно, но возможно. С очень большой вероятностью силовуха у вас сгорит и не один раз, нужно быть к этому готовым. Силовуха вообще капризная штука.
ещё пару вопросов, к Вам, Сергей. Зачем стоит реле в силовой части вообще не пойму, и что это за реле такое и где его взять ? 2). Можно ли будет с Вами встретить я в отпуск улетаю 10 июля в новороссийск, есть возможность немного попутешествовать можно будет с Вами встретиться? так как на Камчатке я ни знаю ни одного тесла строителя вообще тут не с кем даже посоветоваться.... Вы наверно не представляете как в одного, без знаний Практических!, очень трудно собирать что то подобное с одним паяльником...(((
Re: Тесла строение для начинающих
Дак зачем пытаться и палить, если можно собрать полумост и оно заработает. Вообще, теслы сложая штука. Почитайте книги по электронике, а потом по силовой электронике. Так как таких вопросов много, добавил в фак, что почитать: http://tqfp.org/forum/viewtopic.php?f=19&t=107&p=1073
Реле нужно для того, чтобы из розетки не сыпались искры при включении теслы. Между контактами реле должен быть резистор, но его автор забыл нарисовать.
Та схема, которую вы строите капризней, чем полумост. Камчатка и Киев - далековато друг от друга, но если будете в Киеве - пишите, прогуляемся.
Реле нужно для того, чтобы из розетки не сыпались искры при включении теслы. Между контактами реле должен быть резистор, но его автор забыл нарисовать.
Та схема, которую вы строите капризней, чем полумост. Камчатка и Киев - далековато друг от друга, но если будете в Киеве - пишите, прогуляемся.
Re: Тесла строение для начинающих
Спасибо большое, а я, опять же по незнанию, думал что такая схема на 3-х запараллеленых транзисторах проще в настойке и надежнее... Простите, Вы немного непоняли, я писал, что я буду в Новороссийске с 15 июля по 2 августа... В этом промежутке можно Вас найти?
По полумосту, пока я не начал читать, так сказть для закрепления знаний хочу спросить: как рассчитывается емкость "DC blocking" конденсаторов, как расчитать номиналы защитной обвязки, и как напряжение делится на полумосте на транзисторах или нет, я имею ввиду по 200 вольт пойдут IGBT на наряжение 220 вольт? СПАСИБО
По полумосту, пока я не начал читать, так сказть для закрепления знаний хочу спросить: как рассчитывается емкость "DC blocking" конденсаторов, как расчитать номиналы защитной обвязки, и как напряжение делится на полумосте на транзисторах или нет, я имею ввиду по 200 вольт пойдут IGBT на наряжение 220 вольт? СПАСИБО
Re: Тесла строение для начинающих
Еще раз, я не в Новороссийске, а в Киеве. Киев - это который столица Украниы.
Ответ на вопрос про DC тут http://tqfp.org/forum/viewtopic.php?f=19&t=107&p=1073. Напряжение не делится и кроме того, там будут выбросы. В итоге, для 220в нужны 600в IGBT.
Ответ на вопрос про DC тут http://tqfp.org/forum/viewtopic.php?f=19&t=107&p=1073. Напряжение не делится и кроме того, там будут выбросы. В итоге, для 220в нужны 600в IGBT.
Re: Тесла строение для начинающих
я понял то, что Вы в Киеве, я посмотрел на карте это около 8 часов пути с Новороссийска, я же писал что я улетаю в отпуск Камчатка - Новороссийск с 15 исюля по 2 августа я буду в Новороссийске и хотел бы с Вами всретиться и спросить по поводу схемы, которая будет у меня с собой распечатаная, спросить про всё номиналы как посчитать итд где лучше купить.... Вот и если возможно взять у вас номер мобильного или ещё что нибудь чтобы без проблем можно было с Вами связаться, так как я не знаю когда именно мы поедем в Киев так как я буду с женой, а она хочет сначало на море потусить там итд, а я просто так свалить без неё не смогу на сами понимаете)))
во блин не увидел под видео "статья в тему" серым цветом ))) замаскировали блин
Re: Тесла строение для начинающих
По-началу у всех всё так сумбурно.
Я советую собрать Ламповую катушку.
На Камчатке если я не ошибаюсь живет Тортор, у него есть лампы, у него есть голова, и я думаю он не обидится если его подонимать. http://flyback.org.ru/user.php?mode=viewprofile&u=3995
Если не ламповую, то можно повторить мои изыскания по поводу полумоста. Дешево и сердито. http://flyback.org.ru/viewtopic.php?t=5 ... c&start=50 Осциллограф конечно нужен, но можно выкрутиться точно описывая что происходит и спрашивая у знающих.
ЗЫ Сергей, ты не обижаешься что я периодически на Флай ссылаюсь?
Хотя пожалуй надо уже по тому полумосту статью собрать и тут выложить, вдруг пригодиться кому, результат вроде неплох.
Я советую собрать Ламповую катушку.
На Камчатке если я не ошибаюсь живет Тортор, у него есть лампы, у него есть голова, и я думаю он не обидится если его подонимать. http://flyback.org.ru/user.php?mode=viewprofile&u=3995
Если не ламповую, то можно повторить мои изыскания по поводу полумоста. Дешево и сердито. http://flyback.org.ru/viewtopic.php?t=5 ... c&start=50 Осциллограф конечно нужен, но можно выкрутиться точно описывая что происходит и спрашивая у знающих.
ЗЫ Сергей, ты не обижаешься что я периодически на Флай ссылаюсь?
Хотя пожалуй надо уже по тому полумосту статью собрать и тут выложить, вдруг пригодиться кому, результат вроде неплох.
Re: Тесла строение для начинающих
ух ты))) а я и не знал, ну спасибо попробую) лампы уважаю но у меня их нет и достать тут негде Вообще все их ищут тут
Re: Тесла строение для начинающих
Я же сказал, к Тортору на аудиенцию просись. У него этих ламп как на "гуталиновой фабрике".
Re: Тесла строение для начинающих
окей спасибо за помощь, терь есть кого подо..эт самое))))
Re: Тесла строение для начинающих
Да и я не думаю, что стоит 8 часов ехать ради того, чтобы поспрашивать меня по схеме. Это вполне можно и тут сделать.
Re: Тесла строение для начинающих
ммм, окей щас тогда дайте время всё оформить пожалуйста, если есть ещё желание слушать тут меня)))
Re: Тесла строение для начинающих
ну вот есть 2 схемы одна полумостовая на полевиках, а другая, как заявляет автор, улучшенный надежный мостовой апгрейд первой...
Я хочу собрать из его апгрейда полумост, так как мост собирать нет смысла без осциолографа, да и деталей нет
Я хочу собрать из его апгрейда полумост, так как мост собирать нет смысла без осциолографа, да и деталей нет
Re: Тесла строение для начинающих
Для силовой полумоста без резонанса в первичном контуре тебе потребуется:
- ЛАТР (или трансформатор с отводами 50-100-150-В)
- Диодный мост на 1000В 10-50А
- Реле подключения питания (лучше пускатель с обмоткой на 220В)
- Фильтр помехоподавляющий https://bsvi.me/setevye-filtry-i-pomexo ... densatory/ в виде синфазного дросселя, и X Y конденсаторов. Можно найти в БП для компа
- Фильтрующая емкость - электролитический полярный конденсатор 400-450В 300-400мкФ (его также очень здорово зашунтировать пленочным конденсатором)
- Пленочные конденсаторы в каподелитель для создания средней точки. к78-2 , CBB81...
- Резисторы 500кОм 0.5-2Вт для каподелителя чтобы получилось поровну
- Силовые ключи - если ИГБТ без встроенного обратного диода то еще только
- Обратные высокоскоростные диоды HFA30TB60 для рекуперации выбросов в питание
- Сапрессоры для сглаживания иголок 1.5КЕ400А
- Двунаправленные стабиллитроны на 15В 1А
- Диоды 1n5819 (или другие высокоскоростные на 1А 100В или больше)
- Резисторы 10 Ом 1-2Вт
(Диод+Резистор на затвор для создания мертвого времени, возможно потребуется керамический конденсатор 1-5нФ)
- ГДТ
Для управления ГДТ силовой части используется преддрайвер в указанной схеме.
Все перечисленное (а силовые транзисторы и обратные диоды в количестве "несколько") было бы не плохо заиметь для начала экспериментов.
Также потребуется формирователь несущей частоты с возможностью прерывания - сам генератор.
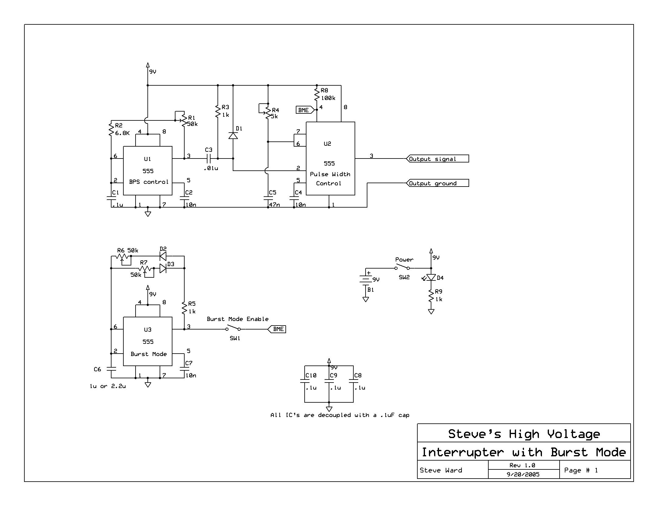
Прерыватель - http://www.stevehv.4hv.org/interrupter/intwbmsch.JPG а также неплохо ознакомиться с принципом работы NE555 http://radiokot.ru/articles/01/
Драйвер ГДТ:
- Как в приведенной схеме на маленьком ГДТ и мосте на полевиках, или
- Интегральный драйвер (советую) TC4420 http://www.digchip.com/datasheets/downl ... ber=TC4420 или UCC
- Драйвер на рассыпухе https://bsvi.me/drajver-polevyx-tranzistorov-iz-xlama/
Либо генератор выдает два противофазных сигнала и тогда нужны одинаковые (прямые или инверсные) драйверы, либо сигнал один и нужно два драйвера - прямой и инверсный.
- ЛАТР (или трансформатор с отводами 50-100-150-В)
- Диодный мост на 1000В 10-50А
- Реле подключения питания (лучше пускатель с обмоткой на 220В)
- Фильтр помехоподавляющий https://bsvi.me/setevye-filtry-i-pomexo ... densatory/ в виде синфазного дросселя, и X Y конденсаторов. Можно найти в БП для компа
- Фильтрующая емкость - электролитический полярный конденсатор 400-450В 300-400мкФ (его также очень здорово зашунтировать пленочным конденсатором)
- Пленочные конденсаторы в каподелитель для создания средней точки. к78-2 , CBB81...
- Резисторы 500кОм 0.5-2Вт для каподелителя чтобы получилось поровну
- Силовые ключи - если ИГБТ без встроенного обратного диода то еще только
- Обратные высокоскоростные диоды HFA30TB60 для рекуперации выбросов в питание
- Сапрессоры для сглаживания иголок 1.5КЕ400А
- Двунаправленные стабиллитроны на 15В 1А
- Диоды 1n5819 (или другие высокоскоростные на 1А 100В или больше)
- Резисторы 10 Ом 1-2Вт
(Диод+Резистор на затвор для создания мертвого времени, возможно потребуется керамический конденсатор 1-5нФ)
- ГДТ
Для управления ГДТ силовой части используется преддрайвер в указанной схеме.
Все перечисленное (а силовые транзисторы и обратные диоды в количестве "несколько") было бы не плохо заиметь для начала экспериментов.
Также потребуется формирователь несущей частоты с возможностью прерывания - сам генератор.
Прерыватель - http://www.stevehv.4hv.org/interrupter/intwbmsch.JPG а также неплохо ознакомиться с принципом работы NE555 http://radiokot.ru/articles/01/
Драйвер ГДТ:
- Как в приведенной схеме на маленьком ГДТ и мосте на полевиках, или
- Интегральный драйвер (советую) TC4420 http://www.digchip.com/datasheets/downl ... ber=TC4420 или UCC
- Драйвер на рассыпухе https://bsvi.me/drajver-polevyx-tranzistorov-iz-xlama/
Либо генератор выдает два противофазных сигнала и тогда нужны одинаковые (прямые или инверсные) драйверы, либо сигнал один и нужно два драйвера - прямой и инверсный.
Last edited by Qic on 01 Jul 2012, 15:04, edited 1 time in total.
Re: Тесла строение для начинающих
вот кстати ещё вопрос, на который я не мог найти нигде ответ... Если допустим мне потребуется запитать 2 трансформатора тесла от одного источника, при условии что они намотаны иделаьно у них равная длина первичной и вторичной обмоток, возможно ли прицеить параллельно освной первички дополнительную, и что для этого надо будет сдлеать ставить так же ещё по 2 блокирующих кондера или ничего не надо просто оставить так? (будет полумост а не мост)
вот типо того что то
вот типо того что то
Re: Тесла строение для начинающих
круто))) спасибо только ЛАТРА конечн же нету у меня, пускателя тоже... собрираю всё я в подавле 3х3 метра где у меня куча хлама паяльник и всё....(Qic wrote:Для силовой полумоста без резонанса в первичном контуре тебе потребуется:
- ЛАТР (или трансформатор с отводами 50-100-150-В)
- Диодный мост на 1000В 10-50А
- Реле подключения питания (лучше пускатель с обмоткой на 220В)
- Фильтр помехоподавляющий https://bsvi.me/setevye-filtry-i-pomexo ... densatory/ в виде синфазного дросселя, и X Y конденсаторов. Можно найти в БП для компа
- Фильтрующая емкость - электролитический полярный конденсатор 400-450В 300-400мкФ (его также очень здорово зашунтировать пленочным конденсатором)
- Пленочные конденсаторы в каподелитель для создания средней точки. к78-2 , CBB81...
- Резисторы 500кОм 0.5-2Вт для каподелителя чтобы получилось поровну
- Силовые ключи - если ИГБТ без встроенного обратного диода то еще только
- Обратные высокоскоростные диоды HFA30TB60 для рекуперации выбросов в питание
- Сапрессоры для сглаживания иголок 1.5КЕ400А
- Двунаправленные стабиллитроны на 15В 1А
- Диоды 1n5819 (или другие высокоскоростные на 1А 100В или больше)
- Резисторы 10 Ом 1-2Вт
(Диод+Резистор на затвор для создания мертвого времени, возможно потребуется керамический конденсатор 1-5нФ)
- ГДТ
Для управления ГДТ силовой части используется преддрайвер в указанной схеме.
Все перечисленное (а силовые транзисторы и обратные диоды в количестве "несколько") было бы не плохо заиметь для начала экспериментов.
немного непонял что за средняя точка, сапрессоры тоже до сегодняшнего моента такого слова не знал... Если можно пожалуйста, на схеме показать как нить это...
Re: Тесла строение для начинающих
Никаких двух вторичек, - идеально не изготовишь.
Пускатель это не эпическая-мифическая деталь - а вполне шерпотребный электротехнический элемент.
Средняя точка - т.к. это полумост - создается делителем на конденсаторах и выравнивающими резисторами. На ней половина питающего напряжения, а ключи по очереди подключают второй конец первички то к + то к - питания.
Сапрессоры подавляют выбросы напряжения - иголки - т.е. импульс высокого напряжения малой длительности - он может пробить силовой ключ.
На схеме ищи 1.5КЕ400А
ЗЫ В том посте со списком я добавил еще часть.
Пускатель это не эпическая-мифическая деталь - а вполне шерпотребный электротехнический элемент.
Средняя точка - т.к. это полумост - создается делителем на конденсаторах и выравнивающими резисторами. На ней половина питающего напряжения, а ключи по очереди подключают второй конец первички то к + то к - питания.
Сапрессоры подавляют выбросы напряжения - иголки - т.е. импульс высокого напряжения малой длительности - он может пробить силовой ключ.
На схеме ищи 1.5КЕ400А
ЗЫ В том посте со списком я добавил еще часть.
Re: Тесла строение для начинающих
спасибо большое, к сожалению я много не понимаю, но буду учиться, а на форумах обычно ничего не растолковывают, я сам по себе знаю когда у тебя спрашивает кто-то то, что ты знаешь, для тебя это в порядке вещей и ты говоришь и думаешь что он поймет))) а на самом деле не так, вот и я так же не понимаю... было бы хорошо, если бы на схеме той полномостовой чирканули бы что надо будет изменить для полумоста где поставить делительные капы с сопротивлениями итд, было бы намного проще мне...
Сапсибо за ссылки, сижу озадаченный, читаю, вижу фигу, завтра на работу)))
Сапсибо за ссылки, сижу озадаченный, читаю, вижу фигу, завтра на работу)))
Re: Тесла строение для начинающих
Тут спрашивали про разделительный конденсатор "DC blocking".
Формула расчета:
где
Dmax - коэффициент заполнения;
Id - ток через конденсатор;
Vp - изменение напряжения на конденсаторе;
Fsw - частота преобразователя.
Инфа отсюда.
Формула расчета:
где
Dmax - коэффициент заполнения;
Id - ток через конденсатор;
Vp - изменение напряжения на конденсаторе;
Fsw - частота преобразователя.
Инфа отсюда.
- Attachments
-
- cblock.JPG (3.58 KiB) Viewed 38844 times
Last edited by webkirov on 02 Jul 2012, 00:38, edited 2 times in total.