Вопрос — Ответ

Обсуждение общих вопросов, связанных с трансформаторами Тесла.
Аватара пользователя
Pigball
Сообщения: 164

Сообщение Pigball » 18 дек 2019, 21:16

По поводу фазокоррекции тут Сергей как-то очень удачное видео снял - все предельно понятно : https://www.youtube.com/watch?v=DTLyais4Hiw
Кстати - если хреновый блок питания, то ключи будут бахать. А тем более если на этом блоке еще стоит вентилятор обдува радиатора. Мой совет - на вентилятор ставить отдельный блок питания 12в 1а - - маленький и стоит 2 $. Снимает кучу косяков и проблем. Если земли нет - правильно Евгений написал - тоже будут бахать ключи и пробивать на вторку. Я в принципе такой проблемы с землей даже не предполагал - думал это дважды два.

Sergey Mihaylovich
Сообщения: 22

Сообщение Sergey Mihaylovich » 19 дек 2019, 07:22

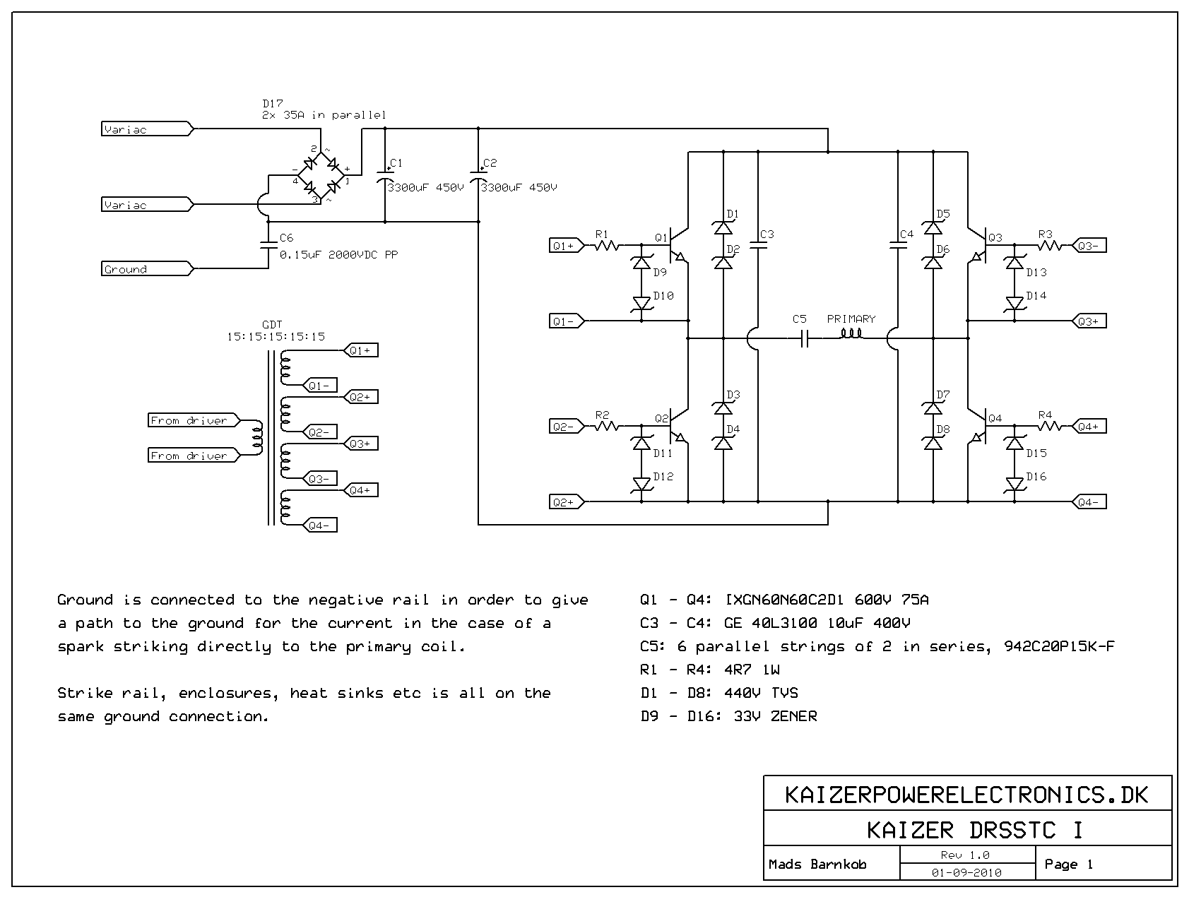
Pigball, спасибо посмотрел, но все же хочу чтоб мне тыкнули пальцем куда именно щуп тыкать нарисуйте если не сложно :roll:
Вложения
kaizerdrsstc1bridge.gif

Аватара пользователя
iEugene0x7CA
Адепт
Сообщения: 1571
Откуда: Киев

Сообщение iEugene0x7CA » 19 дек 2019, 11:07

Sergey Mihaylovich писал(а):Pigball, спасибо посмотрел, но все же хочу чтоб мне тыкнули пальцем куда именно щуп тыкать нарисуйте если не сложно :roll:

Как-то вот так. :)
Мост — это банально 2 полумоста которые работают в противофазе. Подключается к выходу одного из полумостов, откуда и выходит прямоугольник.

kaizerdrsstc1bridge.gif


Но в реальной жизни есть целая туча нюансов:
1. Подключать стоит не крокодильчиком, а через спиральку которая надевается на землю у кончика щупа – минимизируя длину проводников;
2. Абсолютно обязательно — мост должен быть запитан через изолирующий трансформатор, т.к. в противном случае взорвётся осциллограф;
3. Вторку стоит отключить, т.к. может поджарить неэкранированный драйвер и дать помехи на осцилл;
4. Поданное питание на мосте должно быть не выше 50 вольт, т.к. щупы осцилла при росте частоты выдерживают меньшее напряжение.
При 150+ кГц оно падает с 300 вольт где-то до 70 вольт;

Надеюсь инфа пригодится. ;)

В догонку — ещё полезная статейка от BSVi касательно изолирующего трансформатора:
http://tqfp.org/power/isolation-in-pictures.html

Sergey Mihaylovich
Сообщения: 22

Сообщение Sergey Mihaylovich » 19 дек 2019, 22:32

Всем огромное спасибо за помощь! Бахнуло 4 ключа из 8,как силовую восстановлю отпишусь, может кому интересно будет чем дело кончится))

Sergey Mihaylovich
Сообщения: 22

Сообщение Sergey Mihaylovich » 20 дек 2019, 09:47

А вот на счёт изолирующего тр-ра, латр ведь подойдёт?

super_bum
Сообщения: 229
Откуда: Earth

Сообщение super_bum » 20 дек 2019, 12:20

ЛАТР для изоляции? Месье знает толк
Изображение

Аватара пользователя
iEugene0x7CA
Адепт
Сообщения: 1571
Откуда: Киев

Сообщение iEugene0x7CA » 24 дек 2019, 16:10

Sergey Mihaylovich писал(а):А вот на счёт изолирующего тр-ра, латр ведь подойдёт?

Ух ё-моё, там осциллчик хоть живой? :)

Нет, ЛАТР не обеспечивает изоляции — только регулирует напряжение.
На выходе ЛАТР'а всегда должен быть ещё и изолирующий трансформатор 220V-220V.
Когда-то расписал всё это дело в красках: viewtopic.php?p=14923#p14923

Ещё супер полезное видео от EEVBlog. :geek:


Poznajuschij
Сообщения: 223

Сообщение Poznajuschij » 31 дек 2019, 12:04

Всех с Наступающим!
Вопрос таков. Какую элементную базу приобрести, что бы собрать мостовую DRSSTC Теслу на 10-20 мГц ?
Я делал много Тесел до 800 кГц. Мост, полумост, однотактную, косой мост. В общем проблем нет. Но когда сунулся за 10 мГц, обнаружил что ничего не могу найти, ни вменяемых транзисторов, ни драйверов к ним. Мне бы ватт на 100 компонентов силовой... Где их брать не понимаю.

super_bum
Сообщения: 229
Откуда: Earth

Сообщение super_bum » 31 дек 2019, 15:15

Странное желание. Просто емкость затворов нужно включить в контур, и запитывать их через каподелители.

Poznajuschij
Сообщения: 223

Сообщение Poznajuschij » 31 дек 2019, 20:56

Как то сложно. А есть подобные схемы в интернете?

Аватара пользователя
yalemonad
Сообщения: 23

Сообщение yalemonad » 31 дек 2019, 21:34

Poznajuschij писал(а):Всех с Наступающим!
Вопрос таков. Какую элементную базу приобрести, что бы собрать мостовую DRSSTC Теслу на 10-20 мГц ?
Я делал много Тесел до 800 кГц. Мост, полумост, однотактную, косой мост. В общем проблем нет. Но когда сунулся за 10 мГц, обнаружил что ничего не могу найти, ни вменяемых транзисторов, ни драйверов к ним. Мне бы ватт на 100 компонентов силовой... Где их брать не понимаю.




А почему именно drsstc а не sstc?

Аватара пользователя
yalemonad
Сообщения: 23

Сообщение yalemonad » 01 янв 2020, 10:12

Буду собирать QCVdrsstc. Силовая двойной полний мост на irgp50b60pd1. управление симпл интераптер + симпл драйвер. Сколько нужно емкости на питалово? Счас купил три бу капика по 4500v 4700uf. Надо больше?

Аватара пользователя
BSVi
Адепт
Сообщения: 3576
Откуда: Киев

Сообщение BSVi » 01 янв 2020, 10:35

Должно хватить, я юзал два 6800, было достаточно

Аватара пользователя
yalemonad
Сообщения: 23

Сообщение yalemonad » 01 янв 2020, 10:36

спасибо. упс не 4500v а 450v )))) :lol:

Agressor_
Сообщения: 2

Сообщение Agressor_ » 11 янв 2020, 09:15

Всем привет, в общем такой вопрос у меня, драйвер ud 2.7c, прерыватель SI, часа 170 кГц, на 130в отлично всё запустилось, всё более менее настроено, сыграл имперский марш :D всё круто)
Повысил питание моста до 180, 10 секунд работы и молчание без взрывов.. В итоге сгорел бп 220/24(на дрова который) и плисина SI. При том что мост целый
Заземление было с минуса силовой через конденсатор на вторку и на минус дров с прерывателем...
Подозреваю что проблема именно в этом
Вы как думаете, подскажите?! :roll:

Аватара пользователя
BSVi
Адепт
Сообщения: 3576
Откуда: Киев

Сообщение BSVi » 11 янв 2020, 09:42

На SI не плис, а контроллер. Само по себе заземление ни на что не влияет, важно на что пробила тесла (и да, стример мог быть не заметным глазу). Судя по симптомам, пробила она на SI, драйвер или питальник, который мог выдать повышенное напряжение перед смертью. Но, это все - гадание на кофейной гуще. Покажи фотки сетапа, хотябы.

Agressor_
Сообщения: 2

Сообщение Agressor_ » 11 янв 2020, 10:06

Фоток нет, есть видео (имперский марш на 130В) оставлю ссылку.
Дело в том что SI был в метрах 1.5 от терминала, как и дрова, всё по лежало на полу, не думаю что при 180в стример бы достал, единственное, это било часто в стену и всё..
https://youtu.be/y0q5FaQ0_bQ
P.S. Писал вам в личку, не ответили.

Calipox
Сообщения: 3

Сообщение Calipox » 19 янв 2020, 13:44

Добрый день. Может здесь кто поможет и ответит на пару весьма нелепых/нубских вопросов.

Собрал обычную SSTC.
Возникли проблемы с драйвером. Схема из кусков Стивовской и BSVI (как обычно всё скопировал).
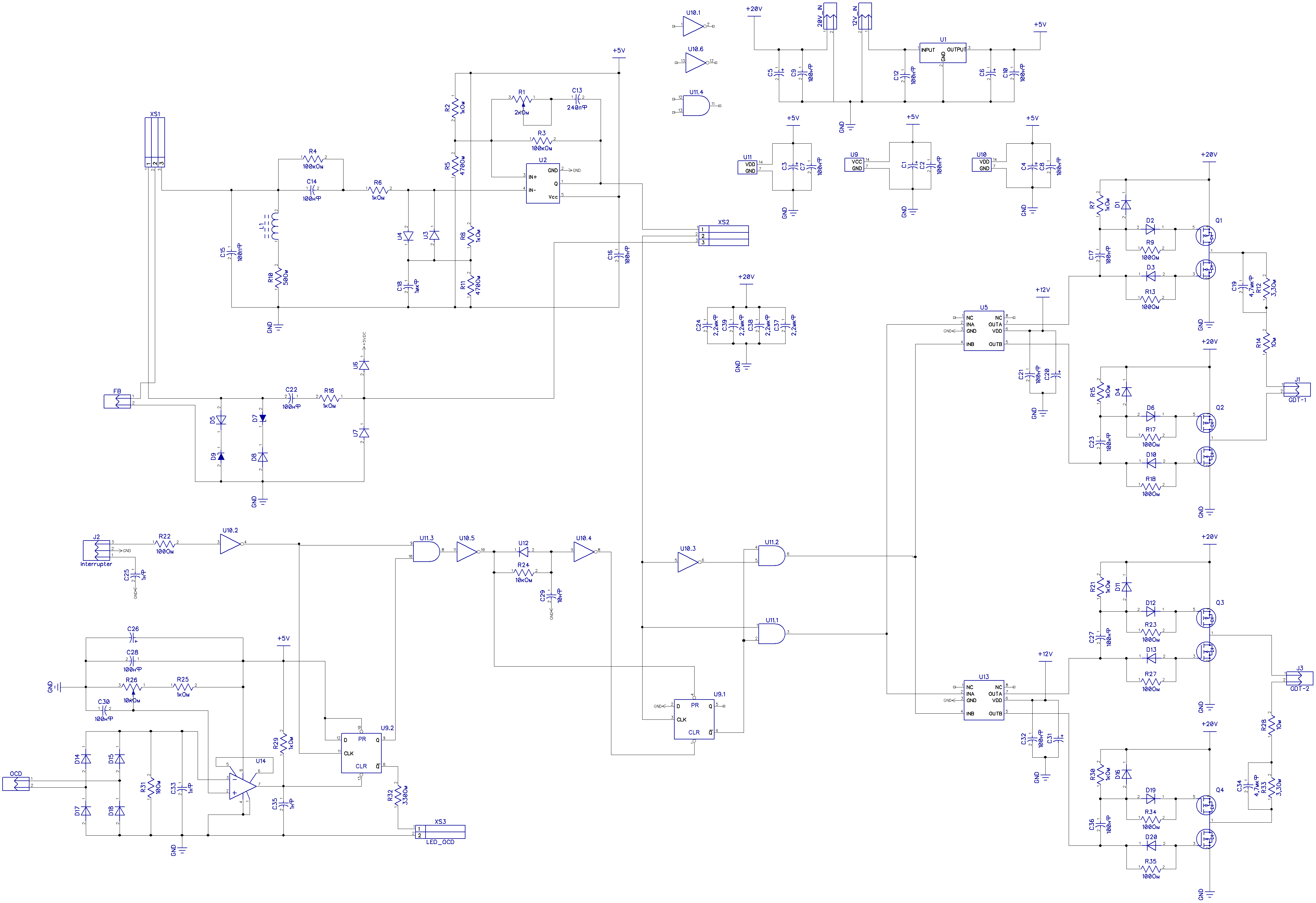
На вторичке GDT один "выброс" 10В. Выявил следующую закономерность - если коснуться одним пальцем 12В или земли, а вторым сигнала обратной связи, то "выброс" в конце либо исчезает, либо переворачивается. Это без обмоток, просто сигнал на ГДТ. Если касанием пальцев добиться исчезновения "выброса", то при этом исчезает звук жужжания ГДТ. Все осциллограммы приложил.

Запустил через ЛАТР на 30В. Тесла работает, но ловит какую-то наводку и сигнал на затворах то хороший, то захламлённый. При этом, меняется звук работы. Влияет положение меня и моих рук в пространстве, но точно не ясно как. Иногда да, иногда нет. Иногда просто помеха исчезает, без видимых причин. При этом "выброс" есть всегда.

И вот судя по сигналу с ТТ, этот "выброс" не приводит к открытию транзисторов. Может тогда и не обращать внимание. Просто хотелось бы понять, откуда он. В прошлой тесле такого не было. Драйвер был на UCC37321/UCC37322.

Буду очень признателен за советы...
Вложения
SDS00002.png
30В сетевого, сигнал с затвора
Схема драйвер.png
Схема
Мост.png
Без сетевого, сигнал с затвора
6.png
30В сетевого, сигнал с затвора и ТТ, без шума.
5.png
30В сетевого, сигнал с затвора и ТТ, с шумом.
SDS00006.png
"Выброс" детально
SDS00003.png
Сигнал с вторички GDT

Аватара пользователя
BSVi
Адепт
Сообщения: 3576
Откуда: Киев

Сообщение BSVi » 20 янв 2020, 12:15

Если есть сигнал на затворе, то транзистор должен открываться. Другое дело, что тока там особо нет. Происходит это, похоже, когда оба канала выходного драйвера отключены и верхний транзистор отключается из-за подтягивающего на верх резистора (поэтому, это и происходит не всегда - зависит от того, в какой момент переключения тесла остановилась). Что делать - додумать схему, так, чтобы такого не проихсодило, можно попробовать повесить резистор прямо на GDT, чтобы задемпфировать эти колебания.

Аватара пользователя
yalemonad
Сообщения: 23

Сообщение yalemonad » 25 янв 2020, 22:15

Всем привет. Моя тесла на полном мосте из 50b60. Сейчас тестил на симпл интераптере. И заметил что гдето на 60мкс длина стримера неменяетса и постоянно срабативает окд. Драйвер уменя стива ,на юцц 37322,1. Мне так и неудалось окд расчитать, и ток в тесле викручивал от минимума - до какогото придела где стример норм и невзриваетса при попадании в землю. Сейчас длина иногда макс 80см если мерить од терминала до места где бйєт у велик. И собственно вопрос - сколько можно вобше вижать из етих фетов, можна еще току подкрутить?
Вложения
20200125_211444.jpg

Recept0r
Сообщения: 10

Сообщение Recept0r » 06 фев 2020, 14:44

Всем привет. Такая ситуация:
По расчетам калькулятора вторичка должна быть 41.9мГн, 1/4 от 200кГц 375м провода на каркас 110мм диаметром провода 0.26мм, высота 282мм и число витков 1083+-1.
Так вот, намотал! Всё по расчетам точно!
Беру lcr метр, меряю индуктивность и тестер показывает 27.8мГн... как так? Подумал может тестер врёт, взял дросселя разного номинала, померял, погрешность 1-2%, тоесть он рабочий! Как так у меня вышло что расчетное значение с разницой в почти два раза с реальным???? У кого какие мысли???

Recept0r
Сообщения: 10

Сообщение Recept0r » 07 фев 2020, 09:10

Вопрос решен!

Poznajuschij
Сообщения: 223

Сообщение Poznajuschij » 09 фев 2020, 19:20

Нужна помощь с полумостом и резонансом на индукторе. Суть в ролике.
Вложения
IMG_20200209_191523.jpg

Recept0r
Сообщения: 10

Сообщение Recept0r » 11 фев 2020, 16:42

Такой момент народ подскажите пару моментов!
Расчитывал длину провода намотки вторички на 200кгц, тоесть 375м, вышло чуть больше, ро факту 379м, тоесть 197 кгц. Правильно ли я всё построил? Посмотрите
Снял осцилом графики приложил
Вопрос, правильно ли я выбрал резонансные частоты?
Вложения
IMG_20200207_051311.jpg
screenShot_200207_051231.jpg
Screenshot_2020-02-09-05-34-37-666_com.opera.browser.jpg

schl
Сообщения: 12

Сообщение schl » 12 фев 2020, 10:43

Poznajuschij писал(а):Нужна помощь с полумостом и резонансом на индукторе. Суть в ролике.

Исходя из предоставленной информации следует тоже самое посмотреть на нижнем ключе, если там с этими кривульками все нормально, то происходящее связано с конструктивными особенностями осцилографа(общий провод связан с землей). Если и там все плохо, то наверное нужно менять разводку или схему :D

Вернуться в «Трансформаторы Тесла»



Кто сейчас на конференции

Сейчас этот форум просматривают: нет зарегистрированных пользователей и 8 гостей