Вопрос — Ответ

Обсуждение общих вопросов, связанных с трансформаторами Тесла.
User avatar
Qi-vi-go
Posts: 15
Joined: 24 Mar 2018, 22:34

Re: Вопрос — Ответ

Post by Qi-vi-go »

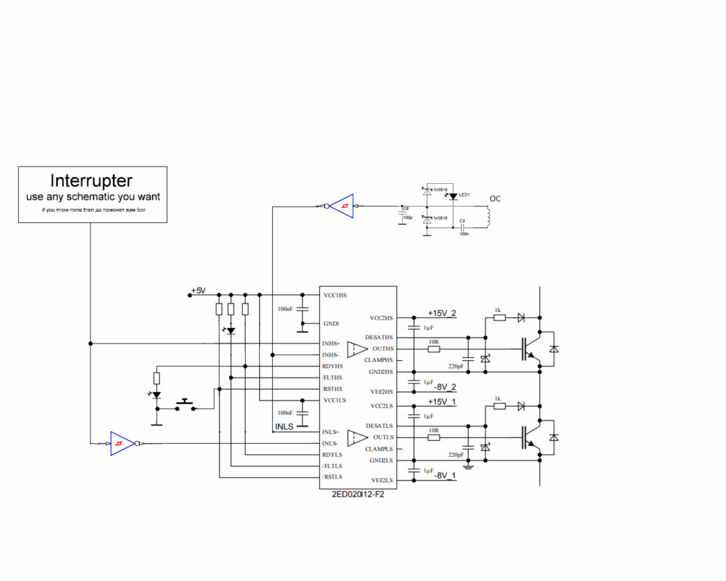
И так, согласно графику из даташита:
 
gra.png
И сайту с русским описанием драйвера 2ED020I12-F2 Я тут по-быстрому нарисовал схему управления драйвером, из логики использовал только инвертирующий триггер Шмитта.
Схема:
 
dro.png
Она будет работать?
Может быть отдельную тему создать?
Rabby
Posts: 177
Joined: 22 May 2016, 22:18
Location: Tel Aviv

Re: Вопрос — Ответ

Post by Rabby »

Qi-vi-go wrote:И так, согласно графику из даташита:
 
gra.png
И сайту с русским описанием драйвера 2ED020I12-F2 Я тут по-быстрому нарисовал схему управления драйвером, из логики использовал только инвертирующий триггер Шмитта.
Схема:
 
dro.png
Она будет работать?
Может быть отдельную тему создать?
Будет,но думаю плохо, постоянно будет уходить в защиту.Когда интераптер даёт разрешение на работу,сигнала обратной связи ещё нет,кроме шумов.Шумы скорей всего будут 50-100 гц и на этой частоте скорей всего тесла выдаст первый импульс.Транзисторы конечно в шоке от такого тока,но этот импульс вызовет свободные колебания во вторичке,и при следующем импульсе прерывателя схема запустится скорей всего уже на резонансной частоте вторички,так как колебания на этой частоте будут дольше присутствовать во вторичном контуре.Но если есть защита без автосброса,схема уйдёт в защиту.можно сделать защиту с d-type flip-flop,что б она сбрасывалась про 0 с прерывателя,тогда думаю что-то получится.Поиграться хватит,но потом всеравно рванет при старте,кристалы деградируют от постоянных перегрузок.Так что уж лучше ФАПЧ на CD4046,с узким диапазоном подстройки,что б не давать катушке работать на гармониках,и минимальная частота будет определятся внутреним генератором.
Poznajuschij
Posts: 223
Joined: 25 Nov 2014, 10:06

Re: Вопрос — Ответ

Post by Poznajuschij »

Всем привет! У меня вопрос по драйверу IXRFD630. Не могу получить от него одиночный импульс...
Суть в видео
Rabby
Posts: 177
Joined: 22 May 2016, 22:18
Location: Tel Aviv

Re: Вопрос — Ответ

Post by Rabby »

Poznajuschij wrote:Всем привет! У меня вопрос по драйверу IXRFD630. Не могу получить от него одиночный импульс...
Суть в видео
А какая частота сигнала? драйвер вроде высокочастотный,и вполне может быть,что на отвод для осцилографа наводится достаточно,что бы драйвер открылся.Попробуйте убрать этот отвод,или завести сигнал ещё на 1 инвертор и смотреть на нём и на выходе с драйвера
Poznajuschij
Posts: 223
Joined: 25 Nov 2014, 10:06

Re: Вопрос — Ответ

Post by Poznajuschij »

длительность сигнала на видео ~200 нс. Минималка у генератора 10 нс. Частота повторения раз 100 в секунду
Rabby
Posts: 177
Joined: 22 May 2016, 22:18
Location: Tel Aviv

Re: Вопрос — Ответ

Post by Rabby »

Poznajuschij wrote:длительность сигнала на видео ~200 нс. Минималка у генератора 10 нс. Частота повторения раз 100 в секунду
вход драйвера к земле надо притянуть сопротивлением на 1к или меньше,выход с генератора завести на драйвер на буфер для просмотра,генератор накрыть заземлённым экраном,драйвер тоже стоит.
User avatar
Qi-vi-go
Posts: 15
Joined: 24 Mar 2018, 22:34

Re: Вопрос — Ответ

Post by Qi-vi-go »

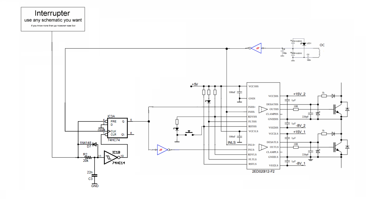
Rabby wrote: лучше ФАПЧ на CD4046
Нуу, сложновато. Конечно есть калькуляторы для расчета. И в Proteus есть 4046, можно поиграться.
На ней только зерг построил нормальную музыкальную катушку, но схемку не выложил.
Rabby wrote:Когда интераптер даёт разрешение на работу,сигнала обратной связи ещё нет,кроме шумов.Шумы скорей всего будут 50-100 гц и на этой частоте скорей всего тесла выдаст первый импульс.Транзисторы конечно в шоке от такого тока
На счет начальной перегрузки, сделаю так. В начале силовая часть питается от 20В, а когда сигнал от ОС появляется, включается питание от 220В.
Я нагромождать конструкцию не буду, выведу 2 кнопки одна 20В вторая 220В. Включил 20В стримерок появился, значит сотояние гуд, можно параллельно 220В включать, конечно с диодной развязкой.
Если запитать от 20В, уровень сигнала с ТТ ОС доростет до 5В?

Добавил в свою схему синхронизатор(отключение в нуле тока):
 
dro.png
Будет работать?
Rabby
Posts: 177
Joined: 22 May 2016, 22:18
Location: Tel Aviv

Re: Вопрос — Ответ

Post by Rabby »

Qi-vi-go wrote:
Rabby wrote: лучше ФАПЧ на CD4046
Нуу, сложновато. Конечно есть калькуляторы для расчета. И в Proteus есть 4046, можно поиграться.
На ней только зерг построил нормальную музыкальную катушку, но схемку не выложил.
Rabby wrote:Когда интераптер даёт разрешение на работу,сигнала обратной связи ещё нет,кроме шумов.Шумы скорей всего будут 50-100 гц и на этой частоте скорей всего тесла выдаст первый импульс.Транзисторы конечно в шоке от такого тока
На счет начальной перегрузки, сделаю так. В начале силовая часть питается от 20В, а когда сигнал от ОС появляется, включается питание от 220В.
Я нагромождать конструкцию не буду, выведу 2 кнопки одна 20В вторая 220В. Включил 20В стримерок появился, значит сотояние гуд, можно параллельно 220В включать, конечно с диодной развязкой.
Если запитать от 20В, уровень сигнала с ТТ ОС доростет до 5В?

Добавил в свою схему синхронизатор(отключение в нуле тока):
 
dro.png
Будет работать?
Проверяйте :) разные решения имеют место быть :) А насчет слишком сложно-сложных схем нет,есть хорошие схемы и унылое ..вно ,типа тех,которыми зерг на своём сайте делится.
Poznajuschij
Posts: 223
Joined: 25 Nov 2014, 10:06

Re: Вопрос — Ответ

Post by Poznajuschij »

Rabby wrote: генератор накрыть заземлённым экраном,драйвер тоже стоит.
Помогло, спасибо! Сделал экран из фольги, получился один виток вокруг драйвера, стабильность раз в 10 возросла. Экран напрямую соединён с минусом питания.
IMG_20180402_142320.jpg
KirillP
Posts: 102
Joined: 18 Mar 2017, 22:08

Re: Вопрос — Ответ

Post by KirillP »

Всем доброго времени суток!
Была тут тема про altinum designer но как она понадобилось - найти не смог :D
Разрабатываю я один проектик и нигде не могу найти назване таких конденсаторов , а именно мне нужно вбить название и получить площадки под этот конденсатор (по типу как вбиваешь To220 и получаешь готовые отверстия под него ).
Attachments
DOC001201094.jpg
DOC001201094.jpg (14.94 KiB) Viewed 101793 times
Qic
Posts: 985
Joined: 03 Feb 2012, 00:14

Re: Вопрос — Ответ

Post by Qic »

.
Last edited by Qic on 19 May 2019, 19:34, edited 1 time in total.
KirillP
Posts: 102
Joined: 18 Mar 2017, 22:08

Re: Вопрос — Ответ

Post by KirillP »

Qic wrote:Например CAPAE830X1020N.
Зависит есть ли они у тебя вообще в библиотеках, в ценрновских вроде есть.
Ты браузер библиотек открой и посмотри там конденсаторы у себя, оно же сразу с модельками показывает.
Спасибо
7off
Posts: 7
Joined: 31 May 2016, 10:27

Re: Вопрос — Ответ

Post by 7off »

Привет форумчане :)
Проконсультируйте пожалуйста, кому не сложно. Есть идея сделать качер с MMC в первичной обмотке (индукторе). Будет ли это вообще работать?
Индуктор планирую разместить на печатной плате в виде дорожек (2 витка шириной 1 мм). Так же хочется попробовать параллельное соединение транзисторов, может транзистору станет легче и не будет так греться ...
Схему прикрепил, посмотрите кому интересно. Может именно ваш совет сделает работоспособной схему ;)
Attachments
Schematic_Capture _Kacher_Brovina_Music_and_Interrupter.pdf
(81.96 KiB) Downloaded 1563 times
User avatar
iEugene0x7CA
Адепт
Posts: 1571
Joined: 20 May 2012, 02:38
Location: Киев

Re: Вопрос — Ответ

Post by iEugene0x7CA »

7off wrote:Проконсультируйте пожалуйста, кому не сложно. Есть идея сделать качер с MMC в первичной обмотке (индукторе). Будет ли это вообще работать?
Глобально — идею колебательного контура в CW установке вылизали еще разработчики радиопередатчиков, лет так 40 назад, называется "Class E operation". ;)
Работает правда совсем не так, как здесь на схемке — там колебательный контур составляется с первичкой, плюс его же образуют на транзисторе где конденсатором является сама емкость затвора.
В итоге, всего с одним транзистором можно сделать установку чуть ли не на киловатт — кол. контур в завторе драйвит транзистор, а контур в первичке позволяет установке пожирать с источника киловатты.
Примерчик конструкции:



Правда, не спешите радоваться — в классе E нету никаких обратных связей и настраивается такая штука осциллографом, что сделать это пипецки сложно.
Вообще, рекомендую обратить внимание на классическую статейку, где пытались решить проблемы классического качера дабы тот хоть как-то работал, без тазика воды для охлаждения. :)
http://tqfp.org/tesla/kacher-rabota-nad-oshibkami.html
7off
Posts: 7
Joined: 31 May 2016, 10:27

Re: Вопрос — Ответ

Post by 7off »

iEugene0x7CA, спасибо
там колебательный контур составляется с первичкой, плюс его же образуют на транзисторе где конденсатором является сама емкость затвора.
Точно, а если туда же добавить MMC и настроить в резонанс со вторичной, с учетом емкостей затворов и прочего. Как на DR SSTC будет эффект?
Или же обратная связь в таком случае будет плохо работать ...
Attachments
Schematic_Capture _Kacher_Brovina_Music_and_Interrupter_v_1_2.pdf
(82.02 KiB) Downloaded 1523 times
User avatar
iEugene0x7CA
Адепт
Posts: 1571
Joined: 20 May 2012, 02:38
Location: Киев

Re: Вопрос — Ответ

Post by iEugene0x7CA »

7off wrote:Точно, а если туда же добавить MMC и настроить в резонанс со вторичной, с учетом емкостей затворов и прочего. Как на DR SSTC будет эффект?
Или же обратная связь в таком случае будет плохо работать...
Да, обратная связь и Class E немного несовместимы. При наличии тучи настроенных контуров частота генерации должна быть точной, никуда не плавать.
Там только от генератора, причем кварцевого. :)

На самом деле в DR'ках, зачастую низкочастотных и не нужно составлять колебательный контур с затвором транзисторов — такая штука нужна только в высокочастотных приложениях где просто физически не получится дергать затворы напрямую, обычные драйвера максимум обеспечат драйв до 1 МГц. Оригинально Class E юзался в передатчиках 30-60 МГц с силовыми MOSFET'ами в качестве силовухи, а в тесластроении юзается для катух частотой 4-30 МГц, т.н. твердотельных факельниках.

Пример такой штуки можно увидеть тут:


Правда Zilipoper еще тот жук — никогда не рассказывает про свои поделки.
На видео может быть и не Class E топология(какой-нить греющийся автоген, рас ключ прикручен к целому столу из радиатора), но таковая точно может обеспечить такой результат и при холодном ключе.

P.S. Вот тут подробней про E-класс, если кому любопытно: http://www.richieburnett.co.uk/hfsstc.html
Roman_90
Posts: 18
Joined: 28 Sep 2017, 22:37

Re: Вопрос — Ответ

Post by Roman_90 »

Господа форумчаты такой вопрос кто использовал, пользуеться термостор типа (NTC) для плавного пуска,нужена плавная зарядка конденсатора 400в.1000мф
i_slayer
Posts: 111
Joined: 05 Nov 2014, 13:43
Location: Україна, Івано-Франківськ

Re: Вопрос — Ответ

Post by i_slayer »

Roman_90 wrote:Господа форумчаты такой вопрос кто использовал, пользуеться термостор типа (NTC) для плавного пуска,нужена плавная зарядка конденсатора 400в.1000мф
Работать будет. Я ранее использовал 2 шт параллельно 10d-15, но надо их экранировать.
User avatar
BSVi
Адепт
Posts: 3577
Joined: 15 Mar 2011, 12:32
Location: Киев

Re: Вопрос — Ответ

Post by BSVi »

А для чего экранировать хоть?
minik
Posts: 9
Joined: 26 Jan 2018, 12:27

Re: Вопрос — Ответ

Post by minik »

Добрый день! Как грамотно сделать заземление вторички DRSSTC ?
i_slayer
Posts: 111
Joined: 05 Nov 2014, 13:43
Location: Україна, Івано-Франківськ

Re: Вопрос — Ответ

Post by i_slayer »

BSVi wrote:А для чего экранировать хоть?
Сначала без экрана припаял, тесла начала работать с перебоями.
нашел статейку, поместил в экран и все заработало.

вот кусочек из статьи:
• Внешние электромагнитные поля могут оказывать существенное влияние на работоспособность датчика. Поэтому при монтаже термисторов провода от места установки самого датчика до регулятора желательно прокладывать на максимально возможном удалении от источников помех. Если конструкция установки не позволяет этого сделать, то уменьшить влияние внешнего электромагнитного поля позволяет экранирование измерительного провода и последующее заземление экрана.
User avatar
BSVi
Адепт
Posts: 3577
Joined: 15 Mar 2011, 12:32
Location: Киев

Re: Вопрос — Ответ

Post by BSVi »

Дак это про датчики речь идет, а не про NTC для зарядки конденсаторов. Там да, наводки на провода ловит контроллер. А эти NTC дубовые очень. Но лучше их не параллелить, а найти один большой, иначе может получится перекос по току и термистор выгорит.
i_slayer
Posts: 111
Joined: 05 Nov 2014, 13:43
Location: Україна, Івано-Франківськ

Re: Вопрос — Ответ

Post by i_slayer »

согласен про датчики, но с экраном работает без перебоев, снимаю экран снова перебои в работе.
в любом случае кашу маслом не испортишь.
Rabby
Posts: 177
Joined: 22 May 2016, 22:18
Location: Tel Aviv

Re: Вопрос — Ответ

Post by Rabby »

Вопрос насчет деад-тайма.у IXGN60N60C2D1 Td(on) 18ns Tri 25ns Td(off) 95-150 ns Tfi 35 ns. С Rg 3.3 ом rise time получилось ~120 ns,fall time ~80ns.Разница 40 ns.Я так понимаю,Td(off) это время,через которое ток спадёт,после того,как Vge будет меньше Tth.Получается если дельта fall time/rise time меньше Td(off)-это сквозняк.И мне надо увеличить Rgate.А то собрал катушку,на малом значении ползунка power в апликухе SI-он так понимаю за время накачки отвечает,при проигрывании midi все заработало,на полную мощность-бахнула половинка моста,которая через Cres к первичке подключена.Версий 2- сквозняк изза малого деадтайма ,либо помеха на ТГР.
User avatar
iEugene0x7CA
Адепт
Posts: 1571
Joined: 20 May 2012, 02:38
Location: Киев

Re: Вопрос — Ответ

Post by iEugene0x7CA »

Roman_90 wrote:Господа форумчаты такой вопрос кто использовал, пользуеться термостор типа (NTC) для плавного пуска,нужена плавная зарядка конденсатора 400в.1000мф
BSVi wrote:Дак это про датчики речь идет, а не про NTC для зарядки конденсаторов.
Слушай, а это не ты подобный вопрос в группе ВК справшивал? :)

Детальки, которые ставят с конденсаторами для мягкой зарядки — это PTC термисторы, с позитивным темературным-коэффициентом.
По логике же, когда термистор нагрелся от мощного тока — сопротивление вырастает и ток ограничивается. ;)
PTC по идее должна быть возможность параллелить, т.к. ток идет по наименьшему сопротивлению и прогревает именно тот термистор, который еще не прогрелся и не ограничил ток.

В ВК насколько помню советовал юзть галогенки, несколько штук в параллель(для DRSSTC) — они должны переживать намного более жесткие удары нежели PTC, а работают кстати так же, у них тоже позитивный коэффициент.
Еще вариант сделать как говорил Денис Мотора(555 таймера) — но тогда обязательное условие питать от железного трансформатора дабы питалово пропадало с вытягом вилки из розетки, и на электролитах низковольтки иметь bleeding-резисторы.
Post Reply