Вопрос — Ответ
- iEugene0x7CA
- Адепт
- Сообщения: 1571
- Откуда: Киев
Эм, UCC'шки 27425 еще слабее чем TC4420. 
У неё 2 выхода, но каждый всего по 4 ампера в пике — SSTC с IGBT мне кажется плохо потянет.
На рас уж есть такие драйвера — можно навесить выходные каскады и значительно увеличить мощность, например как сделано в ST3:
Транзисторы в данном случае — это IRF7105, там сборка из P и N-канальных полевиков в 1-м корпусе, из которых удобно составлять мост.
RD цепочки на входе — это защита от сквозного тока при переключении, создают пассивный дед-тайм.
Резистор R12 тоже рекомендуется добавить — он глушит токовые иголки при драйве, от чего и драйверам лучше, и управляющий сигнал на силовухе лучше.
В схемку Зерга сильно не всматривался, но я бы её 10 раз перепроверил, т.к. он любит оставлять ошибки.
У неё 2 выхода, но каждый всего по 4 ампера в пике — SSTC с IGBT мне кажется плохо потянет.
На рас уж есть такие драйвера — можно навесить выходные каскады и значительно увеличить мощность, например как сделано в ST3:
Транзисторы в данном случае — это IRF7105, там сборка из P и N-канальных полевиков в 1-м корпусе, из которых удобно составлять мост.
RD цепочки на входе — это защита от сквозного тока при переключении, создают пассивный дед-тайм.
Резистор R12 тоже рекомендуется добавить — он глушит токовые иголки при драйве, от чего и драйверам лучше, и управляющий сигнал на силовухе лучше.
В схемку Зерга сильно не всматривался, но я бы её 10 раз перепроверил, т.к. он любит оставлять ошибки.
iEugene0x7CA писал(а):Эм, UCC'шки 27425 еще слабее чем TC4420.
У неё 2 выхода, но каждый всего по 4 ампера в пике — SSTC с IGBT мне кажется плохо потянет.
На рас уж есть такие драйвера — можно навесить выходные каскады и значительно увеличить мощность, например как сделано в ST3:
Capture.PNG
Транзисторы в данном случае — это IRF7105, там сборка из P и N-канальных полевиков в 1-м корпусе, из которых удобно составлять мост.
RD цепочки на входе — это защита от сквозного тока при переключении, создают пассивный дед-тайм.
Резистор R12 тоже рекомендуется добавить — он глушит токовые иголки при драйве, от чего и драйверам лучше, и управляющий сигнал на силовухе лучше.
В схемку Зерга сильно не всматривался, но я бы её 10 раз перепроверил, т.к. он любит оставлять ошибки.
Спасибо за совет,все-таки подожду ucc37321,2 и начну собирать,а пока углублюсь в теорию,и по форуму полазию,посмотрю кто как собирал.
- iEugene0x7CA
- Адепт
- Сообщения: 1571
- Откуда: Киев
Grem555 писал(а):на ucc37321 вход инвентируюший а на 37322 не инвентируюший,вот если я поставлю два драйвера с неивентирующим входом и на один вход поставлю триггер шмитта.
Это полностью рабочий вариант.
Можно еще сделать по-читерски — взять инвертированный сигнал между U3.1 и U4.1, тогда понадобится всего 2 инвертора.
Кстати, как раз в тему – на днях нашел на компе схему моей SS'ки образца 2012-го года, мож кому пригодится:
P.S. Пинки Пай потому, что эта схемка была подарком товарищу из Тайваня на ДР, он выпрашивал её на протяжении полугода.
Подскажите ,есть разница в толщине стенок трубы вторички,у самого в наличии труба из оргстекла разного деаметра,толщина стенок 8мм. заметил что большинство мотает на тонких тубах.
Теоретически - чем меньше толщина трубы - тем лучше, меньше потерь на переполяризацию. Но, думаю, не критично - видел делали теслы на толстом акриле и все работало.
Приветствую всех, подскажите пожалуйста. Есть два вопроса.
1. Как можно увеличить стример на полумостовой SSTC, кроме как шаманством с геометрией первичной обмотки и её количеством витков? Сколько вообще можно снять без опаски для транзисторов 40N60SMD с полумоста? Вообще с полумоста SSTC?
2. Нужны ли режимы ZCS и ZVS в SSTC? Есть ли смысл заморачиваться с предиктором?
1. Как можно увеличить стример на полумостовой SSTC, кроме как шаманством с геометрией первичной обмотки и её количеством витков? Сколько вообще можно снять без опаски для транзисторов 40N60SMD с полумоста? Вообще с полумоста SSTC?
2. Нужны ли режимы ZCS и ZVS в SSTC? Есть ли смысл заморачиваться с предиктором?
.....Теоретически - чем меньше толщина трубы - тем лучше, меньше потерь на переполяризацию. Но, думаю, не критично - видел делали теслы на толстом акриле и все работало......
Хм... интересная штука. Наверное поэтому после работы вторички трубы "канализации серой" Ф110 мм(толщина стенки 3 мм, хрен знает из чего литая) вторичка после снятия с установки долго бьет током, а вот труба электропайп Ф110 с толщиной стенки 10 мм ПНД) никакой электризации после снятия не имеет. Видимо потери на переполяризацию такие, что не может она поляризоваться. А вот длина стримеров с обоих труб действительно одинаковая.
Хм... интересная штука. Наверное поэтому после работы вторички трубы "канализации серой" Ф110 мм(толщина стенки 3 мм, хрен знает из чего литая) вторичка после снятия с установки долго бьет током, а вот труба электропайп Ф110 с толщиной стенки 10 мм ПНД) никакой электризации после снятия не имеет. Видимо потери на переполяризацию такие, что не может она поляризоваться. А вот длина стримеров с обоих труб действительно одинаковая.
- iEugene0x7CA
- Адепт
- Сообщения: 1571
- Откуда: Киев
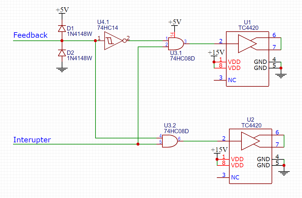
Grem555 писал(а):Правильно поставил логику для TC4420? если не правильно подскажите
Могу посоветовать очень хороший и одновременной простой симулятор для начинающих электронщиков.
http://www.falstad.com/circuit/circuitjs.html (браузерная версия, просто работает)
http://www.falstad.com/circuit-java/ (оффлайн-версия, она пошустрее).
Собери схемку и проверь работает ли логика — думаю в будущем не раз пригодится.
iEugene0x7CA писал(а):Grem555 писал(а):Правильно поставил логику для TC4420? если не правильно подскажите
Могу посоветовать очень хороший и одновременной простой симулятор для начинающих электронщиков.
Capture.PNG
http://www.falstad.com/circuit/circuitjs.html (браузерная версия, просто работает)
http://www.falstad.com/circuit-java/ (оффлайн-версия, она пошустрее).
Собери схемку и проверь работает ли логика — думаю в будущем не раз пригодится.
Спасибо,все разобрался,очень хороший симулятор.
Kaktys36 писал(а):Приветствую всех, подскажите пожалуйста. Есть два вопроса.
1. Как можно увеличить стример на полумостовой SSTC, кроме как шаманством с геометрией первичной обмотки и её количеством витков? Сколько вообще можно снять без опаски для транзисторов 40N60SMD с полумоста? Вообще с полумоста SSTC?
2. Нужны ли режимы ZCS и ZVS в SSTC? Есть ли смысл заморачиваться с предиктором?
1. Можно увеличить молнию путем увеличения напряжения на силовой , хотя наиболее эффективно будет "поиграться" с высотой первички. На своей ССТЦ на ключах fgh60n60smd я снимал максимум 25 см (возможно немного меньше). Ещё можно переделать ССТЦ на мост , результат на лицо - молния под 40 см получается , с должной настройкой и охлаждением всё стабильно работает.
- iEugene0x7CA
- Адепт
- Сообщения: 1571
- Откуда: Киев
Не стоит бояться шаманства с геометрией — этот процесс сильнее всего вытягивает стример и имеет вполне доступный алгоритм:
1. Делаем каркас для первички, лучше всего работает цилиндрическая. Особенно в SSTC она ни в какое сравнении с конической и плоской — те работают хреново.
Да, цилиндр должен быть достаточно широким дабы при намотанной первичке на неё не пробивало с вторки;
2. Мотаем цилиндрическую первичку.
В начале какое-нибудь число от фонаря витков, например 7.
3. На этом этапе начинается магия — нужно изготовить токовый трансформатор: https://bsvi.me/transformator-toka/
И повесить его на одном из концов первички — осциллографом смотреть не выше ли ток того, какой указан в даташите, причём ток нас интереует постоянный т.к. это SSTC и работаь она может в CW в том числе.
Если ток в пределах — отматываем 1 виток, это снижает индуктивность первички и увеличивает ток. Затем ещё 1 виток. И так пока ток на ключах не подойдёт к указанному в шите допустимому максимуму.
4. Тадаа! Вы пошаманили с первичкой, что даёт самый жирный прирост стримера(иногда в 2-3 раза) почти что за бесплатно — и не нужно никаких мостов.
Да, ещё конечно же есть poor man's подстройка первички — просто убирание витков в надежде что ток там норм.
Для самопального варианта наверное норм, т.к. ключи всегда можно перепаивать в случае необходимости. Но если делать установку для других, то нужно обязательно ток померить.
1. Делаем каркас для первички, лучше всего работает цилиндрическая. Особенно в SSTC она ни в какое сравнении с конической и плоской — те работают хреново.
Да, цилиндр должен быть достаточно широким дабы при намотанной первичке на неё не пробивало с вторки;
2. Мотаем цилиндрическую первичку.
В начале какое-нибудь число от фонаря витков, например 7.
3. На этом этапе начинается магия — нужно изготовить токовый трансформатор: https://bsvi.me/transformator-toka/
И повесить его на одном из концов первички — осциллографом смотреть не выше ли ток того, какой указан в даташите, причём ток нас интереует постоянный т.к. это SSTC и работаь она может в CW в том числе.
Если ток в пределах — отматываем 1 виток, это снижает индуктивность первички и увеличивает ток. Затем ещё 1 виток. И так пока ток на ключах не подойдёт к указанному в шите допустимому максимуму.
4. Тадаа! Вы пошаманили с первичкой, что даёт самый жирный прирост стримера(иногда в 2-3 раза) почти что за бесплатно — и не нужно никаких мостов.
Да, ещё конечно же есть poor man's подстройка первички — просто убирание витков в надежде что ток там норм.
Для самопального варианта наверное норм, т.к. ключи всегда можно перепаивать в случае необходимости. Но если делать установку для других, то нужно обязательно ток померить.
У меня взорвались транзисторы в OCW DRSSTC. Стояли их две штуки без радиатора прямо возле здоровенного электролитища типа автомобильного. Хочу попробовать сам поменять чтобы долго и муторно не отправлять изготовителю. Не получится тогда отправлю.
Внутри девайса еще два радиатора с транзисторами GP50B60PD1 того же типа которые взорвались (это наверное мост?). У некоторых обозначение еще снизу 438 TA а на других снизу 346P RR. Cтоят они по очереди на двух радиаторах по 4 шт. на каждом радиаторе.
Это с разными структурами транзисторы или просто какие-то дополнительные обозначения одной структуры?
На замену какие надо купить? В магазине как спрашивать?
Внутри девайса еще два радиатора с транзисторами GP50B60PD1 того же типа которые взорвались (это наверное мост?). У некоторых обозначение еще снизу 438 TA а на других снизу 346P RR. Cтоят они по очереди на двух радиаторах по 4 шт. на каждом радиаторе.
Это с разными структурами транзисторы или просто какие-то дополнительные обозначения одной структуры?
На замену какие надо купить? В магазине как спрашивать?
Всем доброго времени суток.
Скажите, может ли кто поделиться программой scantesla? После длительной паузы решил вспомнить)), а сайт уже недоступен и скачать негде.
Видел аналоги на Java, но как-то непривычно с ними.
Скажите, может ли кто поделиться программой scantesla? После длительной паузы решил вспомнить)), а сайт уже недоступен и скачать негде.
Видел аналоги на Java, но как-то непривычно с ними.
Этот калькулятор умеет то же самое http://tqfp.org/calculatoria/tesla2/
Да, умеет, но доступ в интернет есть не везде. И потом, scantesla может просчитать несколько конфигураций без моего участия и сделает это в разы быстрее.
Этом калькулятором http://tqfp.org/calculatoria/tesla2/ предпочтительнее пользоваться когда геометрия катушки уже известна и задана.
Этом калькулятором http://tqfp.org/calculatoria/tesla2/ предпочтительнее пользоваться когда геометрия катушки уже известна и задана.
- iEugene0x7CA
- Адепт
- Сообщения: 1571
- Откуда: Киев
Dimylko писал(а):Да, умеет, но доступ в интернет есть не везде.
Небольшой лайфхак, любой калькулятор из калькулятории умеет работать без подключения к интернету.
Для автономного использования достаточно сохранить страничку в виде .html файлика и она будет без проблем запускаться в браузере оффлайн.
Просчёт и отрисовка формы проходят на компьютере средствами самой страницы, так что при нажатии кнопки "Calculate" новая страница не загружается.
Так же, набранные параметры сохраняются в строке со ссылкой и их можно сохранять в текстовом виде на компе.
Калькулятория намного удобней чем кажется — юзайте на здоровье.
Ребят привет, не пинайте меня пожалуйста)
Всё написанное ниже будет похоже на бред сумасшедшего (возможно так и есть).
Я как глупый человек в тематике радиотехники, задаю глупые вопросы.
Решил я короче компактный реактор-ускоритель УТС собрать, по-сути линейный ускоритель ионов дейтерия.
Но тут траблы возникли с частой создаваемой переменки, с несложными подсчётами вышло, что нужно создать повышающий преобразователь ~ 2500 Вт до 30 кВ с частотой 100 МГц.
Теперь вопрос: Возможно ли это физически реализовать на любительских компонентах?
Всё написанное ниже будет похоже на бред сумасшедшего (возможно так и есть).
Я как глупый человек в тематике радиотехники, задаю глупые вопросы.
Решил я короче компактный реактор-ускоритель УТС собрать, по-сути линейный ускоритель ионов дейтерия.
Но тут траблы возникли с частой создаваемой переменки, с несложными подсчётами вышло, что нужно создать повышающий преобразователь ~ 2500 Вт до 30 кВ с частотой 100 МГц.
Теперь вопрос: Возможно ли это физически реализовать на любительских компонентах?
korshyn писал(а): Возможно ли это физически реализовать на любительских компонентах?
Ответ:
Возможно.... но увы, дорого.
Кстати, а что такое "любительские компоненты" для термоядерных синтезов..
Ну и цены
Конечно, думал запилить линейный ускоритель 750 кэВ на плечо. Размерами не больше 20^3 см.
Такую энергию можно реализовать:
1) Аля креосан-стайл 1 МВ. Но это будет громоздко и ещё возня с изоляцией.
2) Собрать компактный преобразователь на 30 кэВ - достаточно легко получить, с изоляцией особых проблем нет.
И подавать эту переменку на уединённые кольца-ёмкости. Как показано на гифке.
Только частоту нужно жёстко контролировать. Думал шимом 500 кГц получить - потом подставил, и длина первого кольца получилась 126 метров
Дабы уложиться в 10 см нужны частоты порядка сотни мегагерц.
Походу буду пилить креосан-стайл
P.S Минимальная энергия на ядро 16-20 кэВ - для синтеза, если учитывать туннельные эффекты, то и того меньше.
Я прост с запасом беру (хотя тут тоже свои нюансы есть, касательно критерия Лоусона , которые очень сложно просчитать), ибо нормального вакуума создать не удастся.
Uria писал(а):Но замечу, что 30 кВ , это вовсе не требуемые вам для энергии ядер 30 кэВ.
Конечно, думал запилить линейный ускоритель 750 кэВ на плечо. Размерами не больше 20^3 см.
Такую энергию можно реализовать:
1) Аля креосан-стайл 1 МВ. Но это будет громоздко и ещё возня с изоляцией.
2) Собрать компактный преобразователь на 30 кэВ - достаточно легко получить, с изоляцией особых проблем нет.
И подавать эту переменку на уединённые кольца-ёмкости. Как показано на гифке.
Только частоту нужно жёстко контролировать. Думал шимом 500 кГц получить - потом подставил, и длина первого кольца получилась 126 метров
Дабы уложиться в 10 см нужны частоты порядка сотни мегагерц.
Походу буду пилить креосан-стайл
P.S Минимальная энергия на ядро 16-20 кэВ - для синтеза, если учитывать туннельные эффекты, то и того меньше.
Я прост с запасом беру (хотя тут тоже свои нюансы есть, касательно критерия Лоусона , которые очень сложно просчитать), ибо нормального вакуума создать не удастся.
super_bum писал(а):А это не у Вас ли на флае ник Cern?
Неа.
Вернуться в «Трансформаторы Тесла»
Кто сейчас на конференции
Сейчас этот форум просматривают: нет зарегистрированных пользователей и 5 гостей