Вопрос — Ответ
.
Последний раз редактировалось Qic 19 май 2019, 19:32, всего редактировалось 1 раз.
Имхо Avenger бы на лампах собрал бы генератор на 30 кВ и 2,5 кВт 100 МГц...
Только цена вопроса. Имхо не менее 200-300 тыс.р. (без работы).

Только цена вопроса. Имхо не менее 200-300 тыс.р. (без работы).
Qic писал(а):И как-же в "креосан стайле" будут получаться сотни мегагерц 30кВ 2.5кВт ?
Имею ввиду постоянка на 1 МВ с умножителей.
.
Последний раз редактировалось Qic 19 май 2019, 19:32, всего редактировалось 1 раз.
У "креосана" нет и сотни микроампер. Какие уж там...2.5 кВт...
.
Да и мегавольта там никакого нет. От силы две-три сотни кВ.
Если бы мегавольты так просто получались......
Вот мегавольт.
https://www.youtube.com/watch?time_cont ... 3iJjrQmEho

Да и мегавольта там никакого нет. От силы две-три сотни кВ.
Если бы мегавольты так просто получались......

Вот мегавольт.
https://www.youtube.com/watch?time_cont ... 3iJjrQmEho
Последний раз редактировалось Uria 07 ноя 2018, 02:19, всего редактировалось 1 раз.
Умножитель на 1МВ имеет размеры в лучшем случае с холодильник, в худшем - с 3-4 холодильника. А размеры ускорителя в первую очредь будут при таком раскладе определяться электропрочностью по внешней стороне. Поэтому обычно ускорители подобного типа делались сразу на ван-де-граафе, ибо проще, а потом накрывались колпаком и закачивались элегазом или тп.
Тут можно глянуть как выглядят более современные установки чем в Истре, на всего то...на 0,8-1,2 МВ.
http://www.cpri.in/hindi/component/cont ... e/361.html
(Ultra High Voltage (UHV) Research Laboratory was commissioned in 1993 at Hyderabad).
http://www.cpri.in/hindi/component/cont ... e/361.html
(Ultra High Voltage (UHV) Research Laboratory was commissioned in 1993 at Hyderabad).
Здравствуйте уважаемые форумчане.
Подскажите пожалуйста как можно определить максимальную частоту igbt модуля bsm200gb60dlc infineon на которой он будет нормально работать (без перегрева из-за потерь при переключении).
Подскажите пожалуйста как можно определить максимальную частоту igbt модуля bsm200gb60dlc infineon на которой он будет нормально работать (без перегрева из-за потерь при переключении).
Термостат JUC-31F-50-H (норм. разомкн.) вот применяю в простых Теслах -надежно и просто как табурет!
savol писал(а):Термостат JUC-31F-50-H (норм. разомкн.) вот применяю в простых Теслах -надежно и просто как табурет!
Его можно использовать до входа интераптора,спасибо.
Grem555 писал(а):Здравствуйте форумчата ,подскажите правильно я построил термозащиту?заранее благодарю.
полне рабочий вариант.
savol писал(а):Термостат JUC-31F-50-H (норм. разомкн.) вот применяю в простых Теслах -надежно и просто как табурет!
Лучше его поставить на вход прирыватель?
Вопрос следующий . Хочу на трёх теслах включить миди , ( на каждой тесле отдельный канал ) как можно одновременно включить сразу 3 Теслы чтобы мелодии играли синхронно?
- iEugene0x7CA
- Адепт
- Сообщения: 1571
- Откуда: Киев
KirillP писал(а):Вопрос следующий . Хочу на трёх теслах включить миди , ( на каждой тесле отдельный канал ) как можно одновременно включить сразу 3 Теслы чтобы мелодии играли синхронно?
Кирил ранее писал в ВК. Пришлось перенаправить сюда, т.к. почти каждый вопросы задаёт в ЛС, и итог — никакой движухи, и ответы тоже никто не видит.

А воспроизводить MIDI на нескольких катухах достаточно просто, они подключаются по оптоволокну к компьютеру, и принимают стандартный MIDI-сигнал работая как внешние MIDI-устройства.
Особенно круто стало на последней прошивке v1.22, где был добавлен рабочий селектор канала MIDI:
Для мультикатушечного воспроизведения понадобится:
1. Включить у катухи оптический вход, для этого нужно зайти в "Interrupter source" и выбрать "MIDI over Bluetooth and optics".
Да, лучше не включать "Direct optical input" — в полифонических прошивках был вырезан функционал ограничения сигнала дабы освободить таймер, и прямым сигналом можно спалить DR'ку.

2. Подключить к компу переходник USB-MIDI, они обычно выглядят вот так:
Да, я только что понял, что наверное всё далеко не так просто, ибо подключить несколько оптоволоконных передатчиков к выходу MIDI не так и просто — там надо паять.

Короче, выход MIDI это цифровуха, но наружу она выходит уже через резистор, и подрубить большое количество голов так просто не получится.
Нужно разобрать этот MIDI-шнурок и выпаять резистор на выходе, т.е. брать чистый 5В сигнал, а уже оптоголовы подрубать со своим резистором каждую.
Если нужно — могу этот момент рассказать подробнее.
3. На компе должна стоять прога, умеющая отдавать MIDI-поток наружу. Обычно это умеют все, так или иначе связанные с редактированием MIDI: Steinberg Nuendo, FL Studio, и т.д. Но они ОЧЕНЬ сложные.
Если пользователь не профессиональный музыкант, и одновременно ранее с ней не работал — он с этой прогой будет разбираться 2+ недели, они как Altium Designer.
Я пока юзаю более простую, называется MidiEditor: https://www.midieditor.org
Там можно каждой ноте у трека задать параметры, в том числе к какому каналу она будет привязана;
4. С селектором MIDI Channel можно подрубить один MIDI-сигнал от одного USB-MIDI шнурка на кучу катух, и каждая уже будет разбирать какие именно ноты для неё.
Т.е. каждой катухе указываем мол у одной будет канал 1, у другой канал 2, у ещё одной канал 3 и т.д.
На все подаём сигнал по оптике, и с проги запускаем трек — дальше смотрим что получится.

Короче, я сейчас сам офигел, что оказывается оно не так и просто. Задавай вопросы если чего.

Но по-нормальному тут конечно нужно статью с шаговой инструкцией и тонной фоточек-скриншотов.
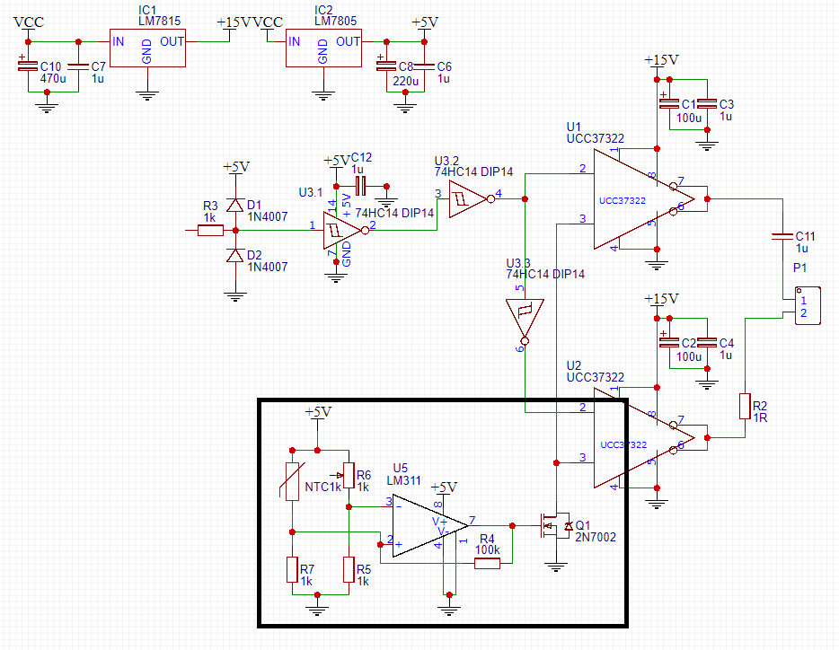
Здравствуйте,перерисовал драйвер стива 1.3 только с вместо ucc 27423 драйвера ir 4427,вот сам вопрос уже не знаю в симуляторе проверял работает ,после входа интераптора стоит триггер шмитта ,интер у меня проводной а по схеме оптичиский приемник ,стоит его убирать ?
(Разобрался)
(Разобрался)
Последний раз редактировалось Roman_90 20 ноя 2018, 05:12, всего редактировалось 1 раз.
iEugene0x7CA писал(а):KirillP писал(а):Вопрос следующий . Хочу на трёх теслах включить миди , ( на каждой тесле отдельный канал ) как можно одновременно включить сразу 3 Теслы чтобы мелодии играли синхронно?
Нужно разобрать этот MIDI-шнурок и выпаять резистор на выходе, т.е. брать чистый 5В сигнал, а уже оптоголовы подрубать со своим резистором каждую.
Если нужно — могу этот момент рассказать подробнее.
Здравствуйте. Очень нужно. Расскажите пожалуйста подробнее.
Grem555 писал(а):savol писал(а):Термостат JUC-31F-50-H (норм. разомкн.) вот применяю в простых Теслах -надежно и просто как табурет!
Его можно использовать до входа интераптера,спасибо.
да так его и использую до интера ,только перед 555 ставлю 200 Ом иначе может ne 555 сильно нагреться и сгореть!
savol писал(а):Grem555 писал(а):savol писал(а):Термостат JUC-31F-50-H (норм. разомкн.) вот применяю в простых Теслах -надежно и просто как табурет!
Его можно использовать до входа интераптера,спасибо.
да так его и использую до интера ,только перед 555 ставлю 200 Ом иначе может ne 555 сильно нагреться и сгореть!
Спасибо,при нагреве когда термостат замкнется сигнал вход интераптера замкнется на минус драйвера,вроде так поправь если не правильно расуждаю.
Grem555 писал(а):savol писал(а):Grem555 писал(а):Его можно использовать до входа интераптера,спасибо.
да так его и использую до интера ,только перед 555 ставлю 200 Ом иначе может ne 555 сильно нагреться и сгореть!
Спасибо,при нагреве когда термостат замкнется сигнал вход интераптера замкнется на минус драйвера,вроде так поправь если не правильно расуждаю.
совершенно верно,и ни кахих лишних помеха-собирающих на себя от статики микросхем-добавляющих помех в тактовый сигнал интера
savol писал(а):Grem555 писал(а):savol писал(а):да так его и использую до интера ,только перед 555 ставлю 200 Ом иначе может ne 555 сильно нагреться и сгореть!
Спасибо,при нагреве когда термостат замкнется сигнал вход интераптера замкнется на минус драйвера,вроде так поправь если не правильно расуждаю.
совершенно верно,и ни кахих лишних помеха-собирающих на себя от статики микросхем-добавляющих помех в тактовый сигнал интера
Спасибо большое ,буду ставить как драйвер соберу.
Вернуться в «Трансформаторы Тесла»
Кто сейчас на конференции
Сейчас этот форум просматривают: нет зарегистрированных пользователей и 62 гостя