
viewtopic.php?f=27&t=2019&start=25
anton_5565 писал(а):да на это и рассчитано что он будет уходить в защиту при помощи маломощного тиристора можно и там нет не одной оптопары там драйвера стоят
а отключение защиты будет происходить в ручную либо автоматически через определенный промежуток время ни а это еще не проработанный вариант а в чем плох тиристор не понимаю самый простой способ увести блок в защиту да и на один корпус микрухи меньше
а оптронная пара тут причем если сигнал на нее идет в виде постоянного тока причем тут частота то
Crazy_Fan писал(а):частота для них многовато, хотя некоторые параметры показаны для 1МГц.
Crazy_Fan писал(а):Вот ещё нашел более-менее дешёвый транзистор HGTG20N60A4D 200 рублей
iEugene0x7CA писал(а):А скинь фоточку этих ключей за 250 рублей.
В Чип/Дипе иногда попадается лажа, причём весьма лютая.
Насчёт IGBT'шек — небольшая разница есть, FGH40N60SMD больше подходит для SSTC т.к. там постоянный ток больше, а HGTG20N60A4D для DR'ок т.к. импульсный больше.
Так же HGTG20N60A4D немного быстрее и его можно использовать в установках до 400 кГц. FGH40N60SMD лучше не юзать выше чем на 330 кГц.
Да, иногда в наших местных магазинчиках попадаются партии закупки 5-летней давности, и цена на них весьма доступная.
Если ключи норм, причем в идеале один даже растворить азоткой и глянуть что там — тогда можно вязть про запас, например штучек 20.
iEugene0x7CA писал(а):OneTesla как оказалось очень маленькая размером — DR'ка где-то на ладошку.
iEugene0x7CA писал(а):такая себе.
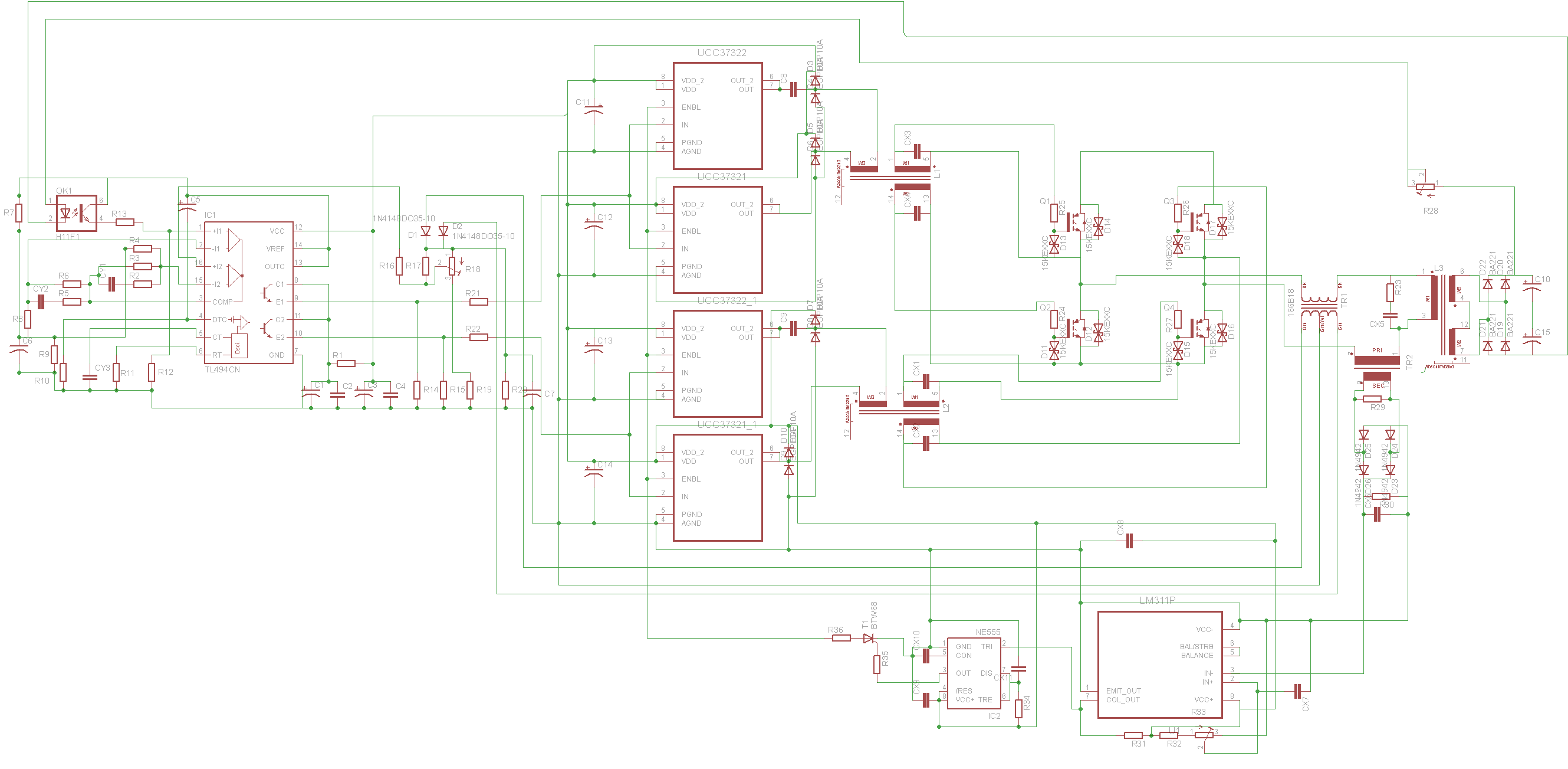
Qi-vi-go писал(а):Почему он тут у меня так расходится?
Вернуться в «Трансформаторы Тесла»
Сейчас этот форум просматривают: нет зарегистрированных пользователей и 15 гостей